科创中国
问题分诊室
具身智能与智慧医疗融合创新产业
高性能装备制造产业
智能机器人全产业链产业
中医药产业
人工智能产业
新一代信息技术产业
作物产业
量子科技与先进制造产业
海洋装备产业
煤炭开采及煤化工产业
特殊钢产业
节能环保产业
低空经济产业
光电产业
汽车产业
新能源产业
新材料产业
“以竹代塑”
成果发布厅
新型电力系统
化学领域
现代纺织
低空经济
信息通信
智慧公路
煤炭开采及煤化工
中医药
智能机器人全产业链
海洋装备
新一代信息技术
量子科技与先进制造
人工智能
高性能装备制造
具身智能与智慧医疗融合创新
作物
科创地方
科创北京
科创天津
科创内蒙古
科创辽宁
科创江苏
科创广西
科创广东
科创重庆
科创宁夏
科创河北
科创山东
科创河南
科创福建
科创湖南
科创黑龙江
科创湖北
科创浙江
科创山西
科创资讯
科创头条
科协活动
通知公告
科技政策
技术经理人
科技服务团
资源中心
项目库
问题库
案例库
开源库
学术资源
会议展览
品牌栏目
院士开讲
解码新质生产力
金融服务云课堂
企创云课堂
有问题想咨询
有成果想转化
我的交易
我的会议
我报名的路演会议
我的资讯
我的消息
我的动态
我的需求
我的成果
我的
个人资料编辑
退出登录
登录/注册
科创中国
需求发布
成果发布
科创案例库
揭榜挂帅
技术经理人
会议展览
科创联合体
科技服务团
科创资讯
科技政策
院士开讲
学术资源
城市站点
协作站点
搜索
问题库
项目库
开源库
English
我的交易
我的会议
我报名的路演会议
我的资讯
我的消息
我的动态
我的需求
我的成果
我的
个人资料编辑
退出登录
登录/注册
组织入驻
“科创中国”多功能蓄能发光材料产业科技服务团
示范项目
2022
产业科技服务团
‘科创中国’多功能蓄能发光材料产业科技服务团由中国公路学会牵头,湖北省科学技术协会、武汉市科学技术协会、湖北省公路学会共同参与并提供服务支撑。由中国工程院院士、同济大学教授朱合华作为服务团首席专家领衔,针对多功能蓄能发光材料在交通运输领域的产业发展、技术研究、推广转化等方面的难点痛点,提供前沿、高端智库服务。 多功能蓄能发光材料是应用在公路隧道照明中的材料,是一种“安全、环保、舒适和高效节能”的绿色照明材料,本次组建多功能蓄能发光材料产业科技服务团,将行业专家等资源下沉,切实提供落地化服务,强化多功能蓄能发光材料在公路隧道照明应用中的技术供给能力,推动行业绿色低碳发展,提高供需适配性,强化对新旧动能转换、产业转型升级的服务支撑。探索形成有效解决新材料、新技术的实际问题、具有示范意义的组织模式与运行机制,提供产业链精细化、落地化服务。
收起
工作进展
活动开展
智库报告
宣讲培训
高端研讨
转化对接
组织机构
科技成果
专家人才
技术需求
服务需求
人才需求
城市道路检查井智能巡检装备研发和精细化管养成套技术及应用
中国**学会
高速公路改扩建工程绿色设计研究
中国**学会
长江中游管涌易发区千米级跨江悬索桥建设关键技术研究
中国**学会
道路安全风险主动干预技术及装备
中国**学会
车辆级和网络级在途车辆运行状态安全诊断与在线预警平台
中国**学会
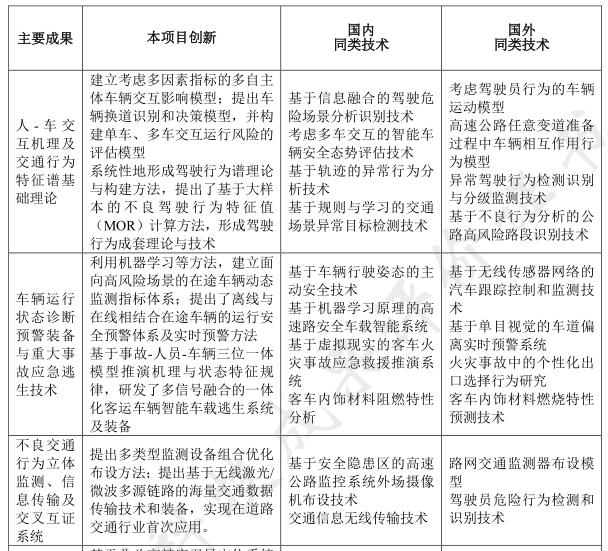
道路交通行为分析及特征谱建库技术
中国**学会
道路交通安全主动防控技术及系统集成
中国**学会
复杂岩土边坡绿色防护基础理论创新 及关键技术应用研究
中国**学会
公路边坡工程安全监测平台与关键技术研发
中国**学会
不良地质条件下海底沉管隧道病害诱发机理与防控技术
中国**学会
饱和交通下海底钢壳沉管和互通式隧道火灾防控及智能交通管控技术
中国**学会
罗布泊地区高盐度水路用改良技术研究
中国**学会
首页
上一页
1
2
3
4
5
下一页
尾页
共5页 转到
页