一株深绿木霉TA-9菌株及其在水稻病害防控中的应用
宁波益加科创服务有限公司
一种用于膨胀岩土地基的排水肓沟装置
河北工程大学
聚亚苯基砜
重庆摆渡谷科技发展有限公司
一种无筛选标记的双表达重组MVA病毒及其构建方法
宁波益加科创服务有限公司
一种易整理纸质种子贮藏袋的制作方法
宁波益加科创服务有限公司
存储器装置的外部电源功能技术
重庆摆渡谷科技发展有限公司
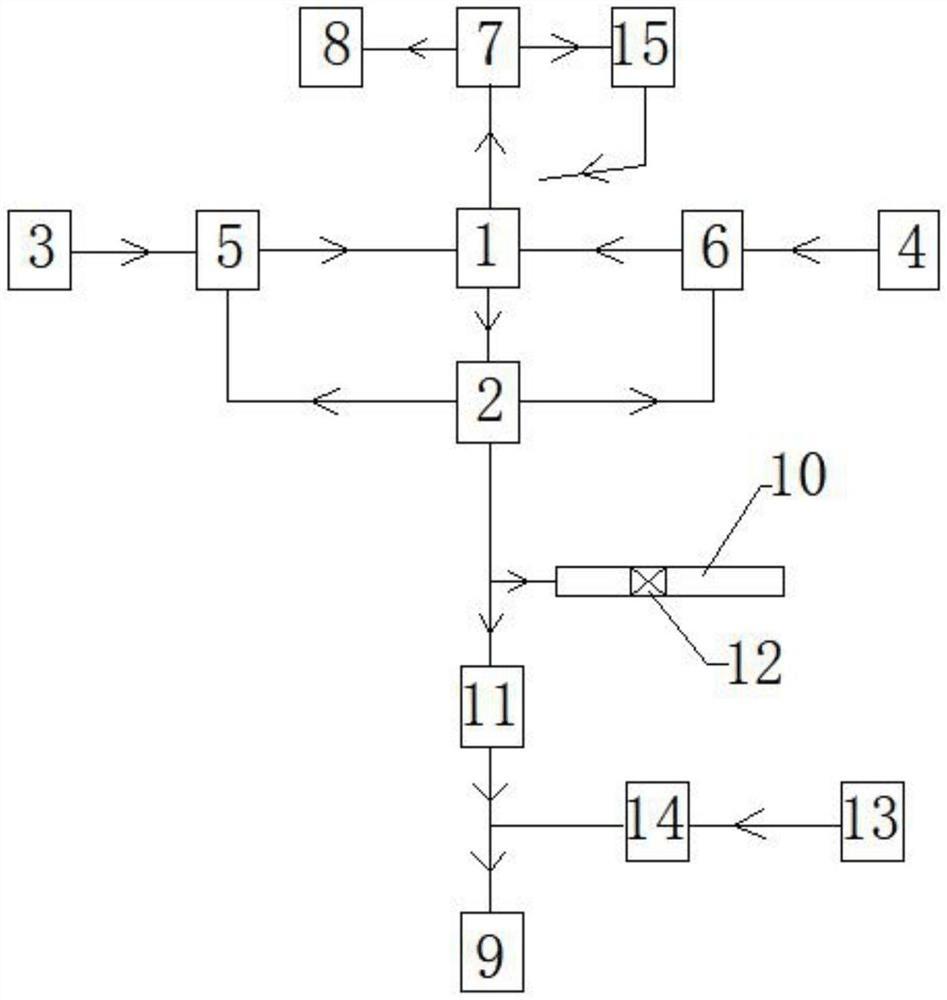
一种中药饮片分选装置
南华大学
藏品通用型囊匣及藏品展存系统
重庆摆渡谷科技发展有限公司
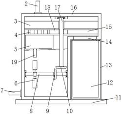
AI+高校大学生身心健康智慧监测系统
科学技术部火炬高技术产业开发中心技术市场与成果转化处
一种新型解魔方机器人
南华大学
一种三相光催化废水处理装置
常州大学
一种便于散热的氩弧焊机
湖北中港金属制造有限公司
洋茉莉醛接续反应法全合成制备关键技术
科学技术部火炬高技术产业开发中心技术市场与成果转化处
一种核废料试验用废料收集桶
南华大学
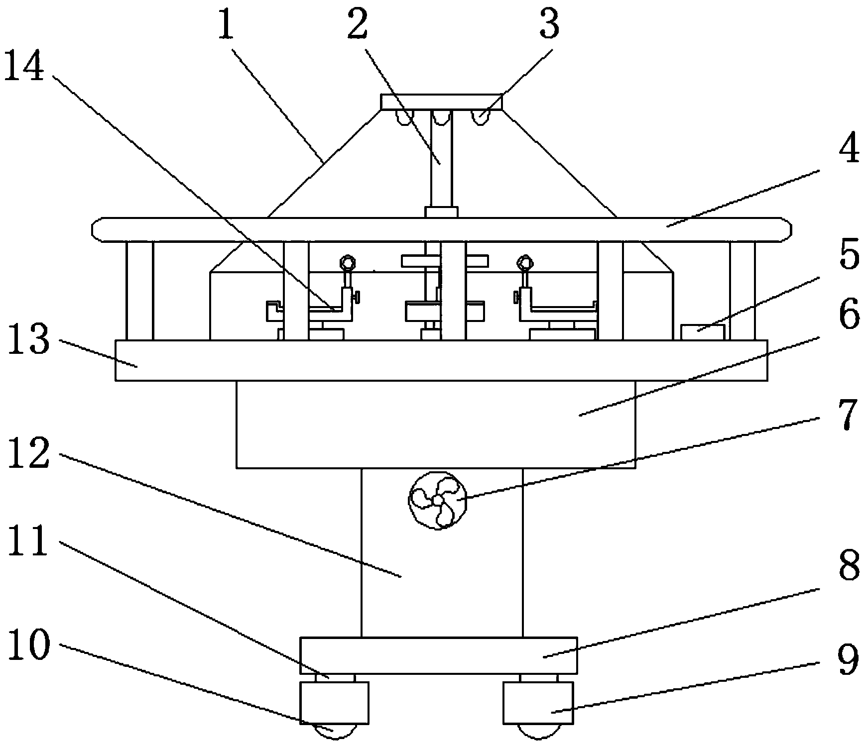
一种空乘人员礼仪训练装置
江苏经贸职业技术学院
一种氢燃料电池系统
武汉喜玛拉雅光电科技股份有限公司
一种室内设计用旋转展示架
重庆育成发展有限公司
一种水能发电管道过滤装置
河北工程大学
用于检测口腔癌及其预后的基因标志物、引物及其试剂盒
南华大学
飞行体发动机、飞行体发动机操作方法及具有至少一个发动机的飞行体
重庆摆渡谷科技发展有限公司
共15998页 转到