基于多重微空间拉曼光谱实现无创血糖检测的科研成果在国际期刊发表
发布时间: 2025-02-08
2025年2月5日,近观科技首席科学家、中国科学院上海微系统与信息技术研究所客座教授、瑞金医院医学芯片研究所所长陈昌团队与瑞金医院国家内分泌代谢病临床研究中心王卫庆教授的临床研究团队合作,成功开发了一种具备皮下深度选择性的多重拉曼光谱成像(mμSORS)创新技术,使无创血糖检测迈入新时代。相关研究论文 “Subcutaneous depth-selective spectral imaging with mμSORS enables non-invasive glucose monitoring” 已正式发表于国际顶级期刊《Nature Metabolism》,为全球糖尿病患者带来了摆脱指尖采血和静脉抽血检测的全新希望。
论文链接:#

同日,Nature Metabolism的News&Views发表德国糖尿病研究中心Andreas L. Birkenfeld教授和慕尼黑工业大学Vasilis Ntziachristos教授合写的题为:“A future without needles: non-invasive glucose measurements in patients with diabetes”的专家点评论文。其认为无创血糖的实现难度大的原因是人体皮肤是一个复杂的屏障,通常皮肤各层被激发区域的信号混合在一起,使得传统光学手段穿透皮肤并准确测量血糖水平极具挑战。中国的医工合作研究提出的深度选择性mμSORS技术,可以选择性探测皮肤血管区域的拉曼光谱,进而大大提高人体无创血糖水平检测的准确性。大量的临床数据足以证实其原理的可行性,在实现无针的无创血糖检测的艰难过程中,迈出了令人信服的一大步。
论文链接:#

近年来,无创生理及生化指标监测已成为医疗科技发展趋势,如血氧饱和度、心率和血压监测技术已相对成熟并实现临床应用。然而,无创血糖检测因其高度复杂性,被誉为生物传感领域的“珠穆朗玛峰”。目前,全球糖尿病患者已超过 5 亿人,其中中国成人糖尿病患病率高达 12%,糖尿病已成为严峻的公共卫生挑战。血糖的有效监测是糖尿病管理的基础,然而现有检测方法多需刺破皮肤,可能引发疼痛、感染等问题,影响患者长期监测的依从性。因此,精准、稳定的无创血糖监测技术一直是科学界和产业界竞相攻克的难题。
在这一背景下,研究团队聚焦于无创光谱检测技术的关键挑战,包括皮肤个体差异大、血糖水平动态变化快及光学散射复杂等问题。他们首先结合光学相干断层扫描(OCT)和共聚焦拉曼成像,系统分析了手掌大鱼际区域的皮肤结构,建立了完整的皮肤数据库。在此基础上,团队自主研发了多重微空间偏移拉曼光谱成像(mμSORS)系统,并开展了两阶段临床研究。
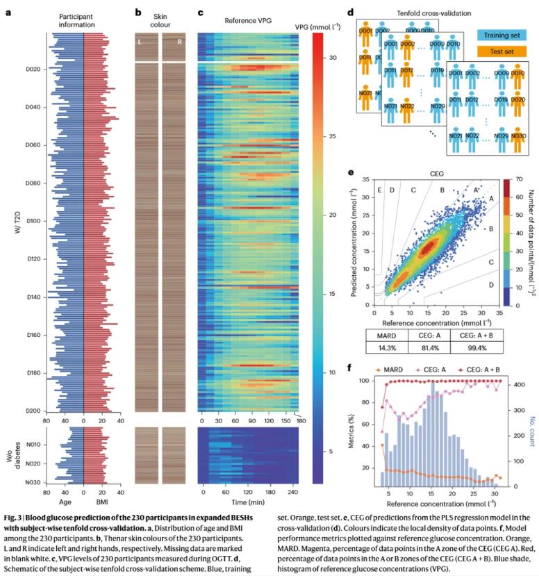
这种基于多重拉曼光谱成像的新技术,不仅可实现具有高空间分辨率的皮下不同深度的同步探测,并可有效降低表皮的背景信号干扰,极大提高血糖检测的信噪比。第一阶段通过系统性探索研究,确定无创血糖检测的最佳探测深度来自富含携带血糖信息的组织液和毛细血管的真皮-表皮交界处(DEJ)或其下方。并证实mμSORS能以完全无创的方式有效采集到人体血糖相关的拉曼光谱信号,且在解析算法中发现提取出的主要因子的光谱与葡萄糖的拉曼光谱具有高度的一致性。为了进一步验证该无创血糖检测技术的准确性和通用性,第二阶段,研究团队通过针对200例糖尿病和30位正常健康人群的临床研究,共收集30多万套由金标准静脉血血糖值所标定的mμSORS光谱数据集,并进行血糖预测模型建模及分析,证实mμSORS无创血糖检测值与静脉血血糖值之间绝对误差的平均值MARD为14.6%,无创血糖检测值落在共识误差网格临床可接受区CEG(A+B)的占比高达99.4%。
更令人振奋的是,这项技术无需个体校准,即来即检,适用于不同年龄、肤色和肥胖的人群,为未来大规模应用奠定了很好的通用性基础。审稿人盛赞这一研究是国际上首次实现真正的无创血糖检测。

引至论文中的Fig.3。基于 230 例志愿者的临床评估结果,充分证明了该技术的准确性、通用性及可推广性。(图源:Nature Metabolism)
上海交通大学医学院附属瑞金医院国家内分泌代谢病临床研究中心主任王卫庆教授为论文最后通讯作者,近观科技首席科学家、中国科学院上海微系统与信息技术研究所客座教授、瑞金医院医学芯片研究所所长陈昌研究员及近观科技算法专家周琳博士为共同通讯作者,瑞金医院的张翼飞主任医师、汪龙主治医师和近观科技的张莉丽博士、邵帅博士为论文共同第一作者。本项目得到了国家重大专项、上海市科委、瑞金医院广慈高能计划等资助。
文章来源:“中国科学院上海微系统所”微信公众号

Copyright © 2022 中国科学技术协会 版权所有 | 京ICP备16016202号-20
Copyright © 2022 中国科学技术协会 版权所有 | 京ICP备16016202号-20