中国国家公园全民公益性理念实现现状、问题与国际经验借鉴
发布时间: 2024-12-02
全民公益性作为中国国家公园建设的三大核心理念之一,对于高质量建设世界最大国家公园体系具有重要意义。尽管此理念在相关政府文件中多次提及,但在具体实践中仍缺乏具体的操作指引和制度保障,造成理念实现成效有待提高。本文分析了中国国家公园全民公益性实现现状和面临的问题,借鉴其他国家成功经验,从强化法律和制度建设、健全利益相关方参与机制、完善特许经营制度、提升自然教育与游憩体验服务水平等方面,提出了促进中国国家公园全民公益性实现的政策建议。
国家公园作为国家代表性生态系统和自然景观保护的重要阵地,不仅承载着生态保育、科学研究的重任,也肩负着提升公众福祉、促进社会可持续发展的公益使命。2017年,《建立国家公园体制总体方案》颁发,将“坚持全民公益性”作为中国国家公园建设的三大理念之一,指出:“国家公园坚持全民共享,着眼于提升生态系统服务功能,开展自然环境教育,为公众提供亲近自然、体验自然、了解自然以及作为国民福利的游憩机会;鼓励公众参与,调动全民积极性,激发自然保护意识,增强民族自豪感。”这一理念要求基本概括了国家公园全民公益性的3个核心内涵:全民共有、全民共享、全民共治。落实全民公益性理念对国家公园的高质量发展至关重要:一是有助于防止国家公园的过度商业化,确保其公共属性不被侵蚀;二是有助于改善国家公园与原住居民、地方政府、公众等利益相关方关系,筑牢国家公园建设的社会根基;三是通过促进公众参与有助于提升公众生态保护意识、增强其民族自豪感,从而激发其为国家公园建设贡献力量的热情。
自国家公园体制试点以来,中国国家公园在规划布局、创建和管理过程中,高度重视“生态保护第一”和“国家代表性”两大理念,而全民公益性理念相较之下关注甚微。在实践中,国家公园全民公益性的实现面临立法缺失、公众参与受限、特许经营与门票公益性制度的不完善以及游憩与教育服务供给不足等问题,影响全民公益性实现成效。
从学术界来看,国外较少将国家公园的“公益性”作为专项研究。中国学者从马克思主义生态观、立法、制度构建、国际经验借鉴等不同角度对国家公园的全民公益性进行了研究。这些研究多从理论层面提出全民公益性实现理念和路径,很少有研究在分析中国国家公园全民公益性实现的现状与面临的问题基础上,提出针对性建议。
纵观国外国家公园建设理念和发展历程,发现很多国家公园在推动让公众积极参与、为公众利益而设、对公众低廉收费以及使公众受到教育等方面积累了丰富经验。本文在梳理中国国家公园全民公益性建设的现状和面临的问题、挑战的基础上,借鉴国外应对类似问题和挑战时的成功经验提出促进中国国家公园全民公益性实现的政策建议。
1中国国家公园落实全民公益性理念现状与面临的问题
尽管《建立国家公园体制总体方案》(2017)、《关于建立以国家公园为主体的自然保护地体系的指导意见》(2019)和《国家公园管理暂行办法》(2022)等政府文件均强调全民公益性的重要性,但多局限于理念和原则层面,在实际操作层面,缺乏具体的操作指南和制度保障,导致中国国家公园体系除卓有成效地提升了试点和设立区生态系统服务功能外,在为公众提供游憩机会、促进公众参与、增强民族自豪感等方面的全民公益性有待提升。
1.1生态系统服务功能供给
良好的生态环境是最普惠的民生福祉,通过国家公园建设提升生态系统服务供给从而造福全民,是国家公园全民公益性的最核心体现。中国国家公园体制试点和首批国家公园通过整合已有保护地、建立“空天地”一体化监测体系和智慧化管理平台、加强生态系统保护和修复等,有效提升了其生态系统服务供给能力。
2017—2023年,三江源国家公园通过中央财政国家公园补助资金和中央预算内投资等渠道,累计投入38.71亿元实施黑土滩治理、退化草原改良、封山育林、草原有害生物防控、沙漠化土地防治、毒害草综合治理等项目,使三江源头的生态系统退化趋势得到基本遏制,草地植被盖度和产草量分别比10年前提高了11%和30%以上,黑土滩治理区域的植被盖度由治理前不到20%增加到治理后的70%以上;通过对野生动物监测、栖息地评估、生态廊道规划建设、承载力核定和生态修复技术创新与应用,藏羚、藏原羚、藏野驴、野牦牛和白唇鹿重点保护野生动物种群得到恢复;生态保护修复促进了生态系统服务供给能力提升,区域水源涵养量、土壤保持量和防风固沙量分别增加到742 m3/hm2、28.4 t/hm2和22.44 t/hm2,在遏制沙尘暴源头形成,确保长江、黄河、澜沧江中下游水土资源安全中发挥重要作用。
大熊猫国家公园大力推动矿业权和小水电的注销、关停和退出,开展大规模的森林恢复、廊道建设、矿山修复等生态保护与修复工程,提升了大熊猫栖息地质量和连通性,大熊猫野生种群数量稳步提升;通过“天空地”一体化监测体系的建设,大熊猫野外监测年遇见数显著提高,助力“熊猫经济”的蓬勃发展。
东北虎豹国家公园设立后,投入生态修复资金近亿元,开展生境修复、廊道疏通、河湖及湿地保护修复、清收土地修复等工程,关停矿业权155宗,到期关停小水电8座,工矿用地植被恢复800余亩,国家公园生态环境质量显著改善,园区内东北虎数量由27只增加到70只,东北豹由42只增加到80只,虎啸山林、豹跃青川的景象频现。
自国家公园体制试点以来,随着一系列生态保护和修复项目的实施,武夷山国家公园生态环境质量、生态安全指数逐步提升,国家一级保护野生动物中华穿山甲、黑麂时隔10余年重新现身,生物多样性保护成效显著。
总体而言,自体制改革试点以来,中国国家公园及体制试点区生态环境质量显著改善,重点保护野生动植物物种种群持续恢复,生态系统服务供给能力稳步提升,国家公园给人民群众带来的生态福祉稳步提升,充分体现了国家公园作为公共产品的公益属性。
1.2自然教育与游憩体验功能开发
国家公园不仅作为生物多样性的重要保护地,也逐步成为科研、教育和生态体验的重要场所。通过生态体验、自然教育和科普活动,公众在获取亲近自然、体验自然、享受自然的游憩机会并增进身心健康的同时,可以更深入地了解自然,增强生态保护意识。
目前中国国家公园的自然教育正在逐步发展。2022年,首届武夷山国家公园自然教育活动正式启动,活动包括昆虫观察、野外观鸟以及植物探秘等,向青少年传递了国家公园的生态保护理念和自然文化知识,2023和2024年又连续举办青少年进森林自然教育研学活动。三江源国家公园已有100余所中小学将书本与现实自然教育相结合,并在生态体验产品开发方面积累了丰富经验。大熊猫国家公园成功打造了诸如“绿色小卫士”“熊猫少年”等自然教育品牌,2023年自然教育和生态体验受众达200万人次;公园还积极探索新的科普教育模式,如结合当地特色的“村BA”,将体育运动与自然教育相结合;将课堂搬到森林中,让学生亲身体验自然。目前大熊猫国家公园年接待访客量高达4620万人次,展现了其在公众教育和生态旅游方面的巨大潜力。
但总体而言,中国国家公园自然教育和游憩体验功能开发仍处于起步阶段,面临总体规模偏小、发展质量不高等问题。目前缺乏系统化自然教育和游憩体验法规和制度,导致规划与实施缺乏统一指导和规范,各公园在自然教育内容、形式和质量上存在较大差异,一些国家公园也不敢贸然推动游憩产品开发,导致其为公众提供的游憩机会偏少。现有的自然教育活动尽管丰富多样,但生态体验和教育服务的规划与实施缺乏深度整合,表现为生态体验与自然教育活动的割裂,以及规划逻辑、内核和技术上的缺失,无法充分展现国家公园的自然与文化价值。虽然有政策支持和培训计划,但目前仍然缺乏足够的具备专业知识和技能的教育人员,难以支撑高质量的自然教育活动。
1.3利益相关方参与
中国国家公园在坚持“国家主导、共同参与”的原则下,国家层面在顶层设计和政策制定、资源投入、机构设立与管理以及监督评估方面发挥了核心作用,保障了国家公园体系的顺利建设与运营。而其他利益相关方的共同参与方面仍有不足,特别是在决策过程中,多方利益的协调难度较大。
1)社区参与。
社区是国家公园建设的重要参与方。当前社区参与的主要方式包括:一是作为生态管护员参与国家公园的生态保护和巡护工作,二是作为导赏员、解说员参与国家公园自然教育、生态体验项目,三是受雇于国家公园特许经营项目,四是作为受偿方参与生态补偿项目。中国首批国家公园均设立了生态管护岗位,其中三江源国家公园实现了一户一岗,提供了17211个生态管护员岗位,促进了社区深度参与国家公园的巡护管理。一些国家公园培训当地居民作为自然教育和生态体验项目向导,让社区居民切实参与到国家公园建设中,如大熊猫国家公园老河沟片区自2022年开始开展生态导赏员培训,截至目前,开展生态导赏员培训4期,取得导赏资格人员共138名,累计带队入区1600余批次,导赏员总收入超20万元。钱江源国家公园体制试点区通过地役权改革与社区居民签订协议,明确权责划分,使社区居民参与到生态保护工作中来,并给予一定的生态补偿,范围内的村民每年可获得补偿资金2000多万元,户均增收2000元以上。
2)企业参与。
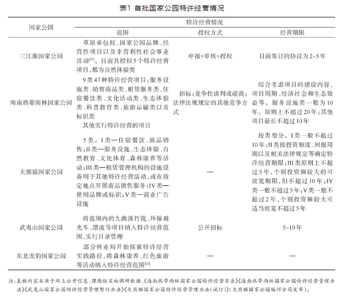
国家公园特许经营旨在协调保护与发展,在保护生态的前提下,吸引社会资本参与国家公园建设,提升国家公园管理和服务水平并带动社区发展,是企业参与的主要方式。三江源国家公园于2020年颁布的《三江源国家公园产业发展和特许经营规划》明确规定了特许经营项目的范围和准入条件,涵盖了草原承包权、品牌授权、经营性项目和社会事业活动,昂塞乡自然体验的特许项目在2018—2021年底为社区带来173.72万元收益。武夷山、热带雨林国家公园分别印发了《武夷山国家公园特许经营管理暂行办法》《热带雨林国家公园特许经营管理办法》,尝试通过特许经营实现资源的合理利用和公众的自然体验。特许经营项目集中在餐饮、住宿、生态旅游等领域,力求在保护环境的前提下,引导社区发展和生态保护的融合。其中武夷山国家公园红茶产值在2017年达9711.42万元,其特许经营成效显著。表1为目前首批国家公园的特许经营情况。

3)非政府组织参与。
非政府组织在科研宣教、社区发展、自然教育等方面发挥着不可或缺的作用。目前已有一些非政府组织,包括山水自然保护中心、世界自然基金会、大自然保护协会、桃花源生态保护基金会等在一定程度上参与了国家公园建设与管理。例如:山水自然保护中心在三江源国家公园建立了红外相机等监测体系,与社区合作,针对反盗猎、人兽冲突、草场修复、自然体验特许经营、垃圾管理等议题开展保护实践,进行与保护兼容的社区可持续发展尝试;大自然保护协会与四川省林业和草原局在2021年共同成立了大熊猫小种群保护联盟,提出了包括大熊猫小种群保护地网络、信息库建设、大熊猫国家公园科普宣教体系、志愿者服务体系建设等在内的七大战略行动等;桃花源生态保护基金会在大熊猫国家公园老河沟片区长期开展生态保护和促进社区发展相关工作。
4)社会公众参与。
当前国家公园志愿者的参与呈现出多样化的特点。具体到不同国家公园的实践中,三江源国家公园在黄河源、澜沧江园区开展生态保护实践类、科普宣传类志愿者工作,还与非政府组织合作实施了垃圾调查、野生动物监测等多元化活动,进一步推动志愿者参与国家公园的事务。海南热带雨林国家公园自设立以来相继成立了8支青年志愿队伍,开展涵盖生态监测、环境教育、艺术创作等多方面的志愿服务,取得了良好的成效。还有大熊猫国家公园成都片区开展的“熊猫课堂”志愿服务品牌项目。
当前利益相关方的共同参与仍然面临参与范围小、参与程度浅的问题。对于社区居民来说,尽管参与了生态保护与管理,但由于个人能力和知识有限,且缺少相关培训和教育支持,很少参与国家公园公共决策。且一些国家公园内社区居民难以获得国家公园的相关信息,缺少参与机会;对国家公园也缺乏足够的认识和理解,参与意愿不高,同时,国家公园的设立往往会影响其传统生计,而仅依靠生态补偿不足以弥补经济损失,长此以往可能会进一步削弱社区居民的参与积极性。国家公园特许经营制度不健全,缺乏国家层面的法律规范,导致项目准入、退出机制不明确,管理机制的不健全,导致特许经营事权划分和财政收支方式尚未明确,使目前中国国家公园特许经营项目少,企业参与的机会十分有限;原住居民和资源所有者的利益分配也未得到保障。非政府组织的深度参与也受到制度、法律和自身能力的约束,参与仍十分有限。对于社会公众参与,尽管2022年国家公园林业和草原局公开了《国家公园志愿服务管理办法》(征求意见稿),但具体实施细则不足,如如何评估志愿者工作的效果,或在特殊情况下如何处理紧急情况等。在实践中,志愿者的流动性较高,人员不足和工作连续性差,可能影响项目的长期实施和效果;志愿者激励与奖励机制不明确,导致志愿者参与积极性不足。
1.4门票收费状况
传统公共景区由于管理体制的问题,导致公共景区门票日益上涨,公益性逐渐消失。陈朋和张朝枝计算了2016年尼泊尔、加拿大、澳大利亚和美国的国家公园平均单次成人票价与平均国民收入比率,发现均不超过0.3‰,低于中国5A级景区的1.5‰。国家公园是将原有不同类型的自然保护地进行整合,因此国家公园的全民公益性建设需格外注意保障门票的公益性。
目前各个国家公园主要景点的门票收费标准存在差异,部分公园免费开放。大熊猫国家公园大部分区域免费开放,某些景点需要购票进入,如瓦屋山旺季门票为100元/人次、淡季为60元/人次。同时,各国家公园制定了一些优惠政策,对儿童、学生、老年人、军人、消防人员等特定人群提供免票或者半价的优惠,持有离休干部、残疾证人员、新闻记者证等也可以享受到免票的待遇。总体而言,目前国家公园门票定价在一定程度上已体现出公益性特征。
国家公园成立后的相关文件中对旅游和门票收费、管理的事权没有明确的规定。地方性法规中,如《武夷山国家公园条例》有说明门票价格遵循国家和省级价格管理规定。而其他国家公园在相关条例中并未明确门票定价的相关事项,导致收费政策的透明度和一致性不足。此外,门票收入的管理也有待统筹和规范,虽然在《风景名胜区条例》《政府非税收入管理办法》等文件中说明实行收支两条线,收入主要用于景区运营所需,但这些规定都缺少具体的实施细则,因此实际中会存在不同程度的额外用途。
2国外落实国家公园全民公益性理念的经验
国外的国家公园通过多种措施保护生物多样性,注重生态系统服务的供给,建成了系统的自然教育体系和多样化的游憩服务以及拥有完善的法制体系保障公众的参与权,提升了国家公园的公益属性。
2.1生态系统服务供给
国外国家公园通过多种措施提高生物多样性保护水平和生态系统服务供给,包括扩展保护地网络、采取科学的保护手段、应对气候变化、采用智能管理与监测技术等。
许多国家扩展了现有的国家公园系统,增加其保护面积和数量,例如美国的国家公园体系,在建设过程中逐渐发展为包括自然奇观、历史遗迹、荒野等多种景观类型且具有独特价值的自然保护地,涵盖了更多样化的生态系统,这种扩展有助于保护更多的栖息地,维持生态连通性,并保护不同物种的迁徙路径等;加拿大计划通过新建10个国家公园将其国家公园数量从目前的38个增加到2030年的48个。同时,各国试图采取更科学的方法保护物种多样性,如南非克鲁格国家公园对白犀牛、大象等珍稀动物的保护由绝对保护到有限保护,并密切关注园内物种的种群密度对生物多样性的影响。为应对气候变化带来的物种分布变化和生态系统服务变化,国外许多国家公园管理局将应对气候变化纳入其规划管理过程中。此外,还通过遥感、无人机监测和大数据分析等技术实时监测生态系统的健康状况,并快速响应环境威胁,如澳大利亚卡卡杜国家公园利用无人机监测火灾、物种迁徙以及水资源变化等。
除了生物多样性保护,国外国家公园还注重生态系统文化服务为人类健康和福祉的贡献。1999年澳大利亚提出“健康公园健康人民”的理念,旨在通过促进公园和自然环境对人类健康和福祉的积极影响来增强公园保护和管理的公益性,此后这一理念逐渐成为全球自然保护地事业的主要模块之一。后续其他国家公园也陆续加入了这一计划,例如美国国家公园管理局于2011年建立了“健康公园健康人群”的项目。许多研究中,访客表示在国家公园参观期间身心健康得到提升。有研究表明,全球保护地的健康服务价值预计每年可达4万亿~31万亿美元。
2.2系统的自然教育体系与多样化的游憩服务
自然教育与游憩体验的优化是提升国家公园公益性的关键路径。国外国家公园普遍采用灵活的门票定价策略,兼顾成本回收与公众可及性。同时,国家公园通过构建多层次、互动式的自然教育体系增强了公众的自然认知与生态保护意识。
1)完善的自然教育体系。
国外国家公园的自然教育体系相对成熟,积累了丰富的经验,大多针对不同的受众群体开展形式丰富多样的自然教育活动,同时配备了先进完善的科学设施,实现自然教育的远程化、科技化等,并结合自身特色形成了独特的教育形式与内容。例如,美国黄石国家公园通过“自然+自然学校+拓展项目”的模式,面向不同年龄和兴趣群体提供了超过70项教育体验课程,强调分类教育和体验式学习,提高了公众的参与度和自然认知水平。德国巴伐利亚森林国家公园自然教育的模式为“森林教育+专题教育”,构建了数字化教育平台,结合传统自然教育设施,拓宽了教育的时空界限。日本西表石垣国立公园的“访客自然教育计划”通过实施“自然教育计划”,开展西表猫保护活动,实现了自然教育与地方文化、生态保护的有机融合。
2)丰富的游憩体验服务。
国外国家公园通过提供丰富多样的游憩服务,涵盖了徒步旅行、滑雪、骑行、潜水和野生动物观察等多种活动,满足了访客的各种需求,并且通过实施多种措施实现了可持续旅游。如,美国的黄石国家公园以其步道系统和地热特征闻名,加拿大的班夫国家公园和贾斯伯国家公园提供丰富的山地活动,澳大利亚的大堡礁国家公园则以其海洋活动和潜水项目吸引访客。这些国家公园为广大公众提供了游憩机会,也为当地经济发展贡献显著,如黄石国家公园每年产生超过5亿美元的经济影响,2023年国家公园总访客量高达3.12亿人次;加拿大国家公园在2022年访问人数达1520万人;日本的富士箱根伊豆国家公园2019年接待访客超过1亿人次。这些国家通过丰富的游憩服务和有效的可持续旅游措施,不仅为访客提供了多样的自然体验,还保护了珍贵的自然资源,确保环境的长期健康。这些成功的实践为全球国家公园的管理和运营提供了宝贵的经验,展示了如何在满足访客需求的同时,积极应对环境挑战,实现旅游与生态保护的双赢。
3)公益性门票定价策略。
部分国外国家公园实行了一定的免费策略,一般针对一些特殊地区、人群以及日期实行完全免费,如日本国家公园免收门票,且不允许下达经济创收的指标。而对自然资源依赖程度较高的发展中国家,生态旅游是为政府和当地社区提供实质性利益的方式,Walpole等发现增加印度尼西亚科莫多国家公园门票收费可以有效减少公园管理成本。目前大部分国家都无法提供完全免费的国家公园产品,门票适当收费也是生态产品价值实现和体现全民公益性的必然选择。因此,许多国家公园采取了灵活的门票定价策略,例如实施年票制、联票制、基于人群差异的定价以及季节性价格调整,旨在平衡成本回收与公众的可及性,确保国家公园的全民公益性质得以体现。例如,美国国家公园的门票定价遵循成本弥补原则,弥补因访客增加带来的额外成本,如维护和管理费用,目前美国400多个国家公园中,有108个收取门票,每个公园的收费标准不一致,没有统一的票价。
2.3完善的公众参与机制
国外国家公园在公众参与方面形成了完善的机制。通过健全的法律体系,公众的参与权得到了充分保障,从规划到政策制定再到项目实施和评估,公众参与贯穿整个决策过程。例如,美国国家公园管理局发布《管理政策》(Management Policies 2006)及其附件D2、第75A局长令《公民参与公众参与》(Civic Engagement and Public Involvement)等文件对公众参与制度作了全面的注解与技术规定,强调公众参与应贯穿所有决策过程,包括规划、政策制定、项目实施和评估等阶段;英国在1949年通过《国家公园与乡村进入法案》(National Parks and Access to the Countryside Act),第一次将民众的休闲娱乐需求纳入法律,1995年通过的《环境法》规定每个国家公园管理局制定各自公园的管理计划,并将各利益相关方的参与情况作为管理计划的一部分。
国外国家公园也注重国家公园建设管理相关信息的公开,为公众获取和参与公园管理提供了便利的渠道,参与方式多样,包括听证会、咨询委员会、在线平台等。美国建立了公众参与的信息网站——规划、环境和公众评议网(Planning,Environment and Public Comment,PEPC),便于公众查看国家公园的相关信息,并参与其中;英国英格兰有超过80个本地访问论坛,公众可以下载查看国家公园相关的文件;《南非国家公园信息公开实施指南》规定了信息公开的内容和方式,内容全面涵盖了国家公园建设管理事务的方方面面,并将信息公开的范围扩大,公开参与主体的相关信息,减少参与不当对国家公园造成的损害。
2.4特许经营制度
特许经营是市场主体参与国家公园事务的重要渠道,通过市场化的方式实现资源的有效配置。美国和澳大利亚的特许经营制度相对成熟、确保了经济、生态和社会效益的平衡。美国国家公园特许经营的特点是通过市场机制与行政监管结合。由美国国家公园管理局(NPS)制定特许经营的相关制度,地方国家公园管理局负责特许经营管理执行,并设有特许经营管理顾问委员会作为第三方监督主体,定期提供有关特许经营的咨询建议,通过公开招标程序确保了特许经营的透明性和竞争性。目前美国国家公园管理局管理着500多份特许经营合同,每年总收入约为10亿美元,扩大了公园周边社区的经济基础。澳大利亚国家公园特许经营制度则尤为注重保护当地原住民的利益,偏向于原住民共同参与,从2015年开始增加授予原住民特许经营权。同时,其准入制度严格,特许经营期限一般不超过12个月,若需要更长的经营期限,就需要更严格的条件和标准。对特许经营活动对环境和访客的影响以及特许经营者违法违规行为进行监管,监管过程注重多方参与、信息公开和教育作用,与私营企业、研究机构等合作,提高管理效率和透明度。
3提升中国国家公园全民公益性的建议
党的二十届三中全会提出全面推进以国家公园为主体的自然保护地体系建设,对进一步提升国家公园的全民公益性,筑牢国家公园建设的社会根基提出了迫切需求。在推动世界最大国家公园体系建设中,在坚持生态保护第一和国家代表性理念的同时,需全面提升国家公园的全民公益性,使其成为综合效益突出的国家名片。
3.1强化法律和制度建设,为全民公益性实现提供坚实法治保障
中国国家公园的全民公益性理念在实践中面临现有政策文件的指导性较强而操作性细则不足的问题。为了改善这一状况,建议国家层面出台更为详细的法规与保障制度,明确全民公益性的具体实现路径。如,正在制定的《国家公园法》中明确国家公园鼓励和限制的游憩体验活动类型,改变当前国家公园游憩项目开发缺乏法律依据且为公共提供的游憩机会不足的局面;明确社区、企业、非政府组织、公众参与国家公园建设与管理的法律地位和主要途径等,为多方参与国家公园的共建共治提供坚实的法律保障;制定国家公园游憩规划指南,指导各国家公园通过更好的规划为公众提供更多更好的亲近自然、体验自然和享受自然机会。
3.2健全利益相关方参与机制
利益相关方充分参与是中国国家公园全民公益性理念的重要体现。需要建立健全促进利益相关方全过程参与的制度体系,如社区参与和惠益共享制度、特许经营制度、协议保护制度、公益捐赠制度以及志愿者制度等,充分发挥社区、企业、公益组织、社会公众等相关方在国家公园创建、规划、运营管理、监督评估等重要环节的优势和作用。创建系统化的公众参与平台,确保公众意见能够有效反馈到国家公园的管理决策中;加强多种渠道和形式普及国家公园的公益性理念,提升公众对国家公园的认知和支持,针对不同群体设计多样化的信息公开方式,增加公众对国家公园重要信息的了解,并提供必要的参与能力培训和支持;制定详细的志愿者管理和激励机制,提升志愿者的参与积极性和服务质量。
3.3完善特许经营制度
特许经营是引入社会资本提升国家公园管理服务水平、促进企业参与带动社区发展的重要手段。为了优化特许经营制度,建议借鉴国际经验,建立责权明确的国家公园特许经营管理体制,并构建由中央政府主导的特许经营监管体系,定期评估特许经营项目对环境与社会的影响,引入公开透明的招投标程序,确保国家公园特许经营项目惠及公众和本地社区,增强国家公园特许经营项目的公益属性。
3.4提升自然教育与游憩体验服务水平
自然教育与游憩体验是国家公园履行其教育与游憩职能的重要环节。为了提升其服务质量与公众可及性,未来国家公园应完善其独特的门票收费标准并且做到收支透明,与现有风景区收费区别开来,以体现国家公园的公益性特色。建议采取灵活的门票定价策略,如实施年票联票、人群差异定价及季节性差异定价,同时为特定群体提供减免优惠等。构建多层次、互动式的自然教育体系,利用数字化平台与科技手段,增强自然教育的吸引力与互动性。此外,鼓励开发与地方文化和生态保护相结合的特色自然教育活动,体现国家公园的特有价值。在国家公园一般控制区和周边区域,在加强生态保护和修复的同时,因地制宜地开发生态体验、生态康养、研学、徒步、骑行、露营等游憩体验项目,为公众提供更多更好地亲近自然、体验自然、了解自然以及作为国民福利的游憩机会。
本文作者:朱淼,汤春芳,汤凌,张慧智,黄宝荣
作者简介:朱淼,中南林业科技大学生命与环境科学学院,硕士研究生,研究方向为国家公园治理评估;黄宝荣(通信作者),研究员,中国科学院科技战略咨询研究院,中国科学院科技战略咨询研究院国家公园与自然保护地研究中心,研究方向为生态环境保护战略与政策,国家公园和自然保护地治理体系、体制和政策。