广州数字经济发展蓝图出炉!将建出新出彩的全球数字经济活力城市
发布时间: 2024-05-17
5月16日,《广州市数字经济高质量发展规划》(下称《规划》)在广州市人民政府网站发布,描绘了广州数字经济发展蓝图。
《规划》提出,广州将以建设出新出彩的全球数字经济活力城市为发展愿景,围绕“五区三都三城”发展格局,高标准构建数字创新发展引领区、数实融合发展示范区、数据价值转化活力区、数字开放合作先行区、数字生态治理试验区,高水平打造显示之都、定制之都、直播电商之都,高质量构筑智车之城、软件名城、智算羊城。
目标是什么?
到2025年数字经济核心产业增加值占GDP比重达到15%
广州将建设出新出彩的全球数字经济活力城市
对于发展目标,《规划》提出,到2025年,广州数字经济规模和质量迈上新台阶,数字经济核心产业增加值占地区生产总值比重达到15%,形成一体协同的空间布局、泛在互联的数字底座、融合创新的数字产业、稳健精细的治理能力、共建共享的数字生态,初步建成世界领先的数字经济引领型城市和数产融合的全球标杆城市。
数字底座动力更加强劲。智能化综合性数字基础设施体系进一步构建,5G应用深度和千兆光网覆盖全国领先,城市泛在感知网络基本成形,算力算效水平国内一流,网络连接、流量汇聚、数据处理、信息服务等枢纽功能均衡发展,传统基础设施数字化升级改造深度推进。累计建成5G基站超10万座。
数字产业活力充分激发。在人工智能、大数据、云计算、区块链等领域的数字技术实现新突破。形成半导体和集成电路、超高清视频和新型显示、软件和信创等千亿级产业链群。跨境电商、直播经济、共享经济、平台经济等新业态新模式健康蓬勃发展。
数字转型潜力不断释放。传统优势制造业产业集群数字化、网络化、智能化、绿色化发展能力显著提升,培育300家国家级专精特新“小巨人”企业,新增5家制造业单项冠军企业;新增打造1—2家国家级跨行业跨领域工业互联网平台,3家以上特色专业型工业互联网平台。
数智治理能力全面提升。政务服务“一网通办”和城市治理“一网统管”运行顺畅,全市数据资源体系初步定型,数据交易所等要素市场建设成效显著。“穗智管”行业覆盖率达90%,电子证照用证率80%以上,公共数据开放数据集达到1600个。
展望2035年,数字技术与实体经济在更大范围、更深层次、更高水平上全面融合,以“数智孪生”城市赋能经济社会高质量发展,全球数字化辐射能级大幅跃升,全面建成世界领先的数字经济引领型城市和数产融合的全球标杆城市。

空间如何布局?
构建“一核引领、多点支撑”新格局
广州也将优化数字经济空间布局,高水平建设重点功能区,立足资源禀赋,合理定位、深化协同,科学布局数字经济生产力资源,促进全市“一盘棋”发展,打造数字经济创新源和增长极,引领广州高质量发展。
广州将构建“一核引领、多点支撑”新格局。
“一核引领”指高水平建设广州人工智能与数字经济试验区。以广州人工智能与数字经济试验区为核心,推动“一江两岸三片区”错位发展,各展其能,建设数字经济高质量发展示范区。
琶洲核心片区(含广州大学城)建设数字经济与总部经济创新合作区、创新融合拓展区、知识产权保护基地和科技成果转化中心。广州大学城依托丰富的科教资源及重点企业,打造一批公共实验室和科技孵化平台,形成新一代信息技术产业集聚区、人工智能产业集聚区。
广州国际金融城片区重点发展数字金融,打造粤港澳金融合作示范区和金融科技先行示范区。
鱼珠片区发展5G通信、AI+软件、信创、区块链、数字贸易、数字航运等产业,建设数字化工厂和无人工厂,形成国家高端智能装备产业基地、工业互联网示范基地、高端服务业产业基地、信创产业基地和基础软件战略基地。
“多点支撑”指以广州珠江沿岸高端产业园及分布全市的数字化园区、链主类企业、灯塔类工厂、智能化车间为带动,以“链长制”为抓手,以产业互联网建设为主要路径,聚焦发展数字经济领域科技创新、核心产业、现代服务业、智能制造,促进形成全市数字产业和关联产业协同发展格局,带动上下游产业数字化转型,稳固广州产业链供应链优势,构建数字经济高端产业承载空间,全面支撑数字经济创新发展,为广州数字经济带动城市焕发新活力发挥重大支撑作用。

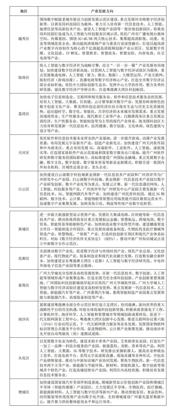
同时,广州也将统筹区域协同发展新局面,以全市数字经济高质量发展为目标牵引,引导各区立足自身资源禀赋、功能定位和产业基础,找准比较优势,明确发展重点和特色,加快形成集聚示范效应,实现跨区协同、多点联动、资源共享的数字经济发展新局面。
以海珠区为例,该区将人工智能与数字经济作为战略引擎,结合“一区一谷一圈”产业发展布局规划,加快建设数字经济新高地。以琶洲人工智能与数字经济试验区为载体,重点发展集成电路、人工智能(算力、算法、数据)、大模型运用、产业互联网、版权经济(游戏动漫)、直播电商等数字经济核心产业,打造全市数字经济总部企业标杆地;依托中大国际创新生态谷,发挥中山大学的作用,整合各类科研资源,强化数字经济产学研合作,打造粤港澳大湾区科创枢纽。

哪些产业迎来利好?
巩固数字核心产业优势、提升新兴领域产业能级
数字经济发展,绕不开数字产业化和产业数字化,将给传统产业和新兴产业带来一次新的“洗牌”。
在数字产业化方面,广州将激发数字产业发展活力,坚持创新驱动、应用牵引、链群发展,提升创新策源能力,培育新业态新模式,布局未来产业,打造具有国际竞争力的数字产业集群,建设数字经济引领型城市。
在增强数字技术创新能力上,广州将强化关键核心技术攻关,加强协同创新,支持“高精尖缺”创新成果转化。
在巩固数字核心产业优势上,广州将提质升级软件和信创产业,培育壮大超高清视频和新型显示产业,做强做优半导体与集成电路产业,大力发展智能硬件及器件产业,大力发展数字创意产业。
在提升新兴领域产业能级上,广州将做强人工智能与大数据产业,加速物联网与车联网行业赋能,加快区块链产业创新发展,加快元宇宙产业前瞻性部署。
在繁荣发展新业态新模式上,广州将支持平台经济和共享经济健康发展,培育智能经济和新个体经济新增长点。
在产业数字化方面,广州将释放产业数字化潜力,推动数字经济与实体经济深度融合,发展产业互联网,全方位、全角度、全链条赋能传统优势产业,提高全要素生产率,打造数产融合标杆城市。
具体举措主要包括打造产业数字化转型平台、推进制造业“四化”提升、推动现代商贸数字化升级、提升建筑业数字化水平、支持创新发展数字金融、高水平建设数字化物流体系、高效发展数字农业。
其中,在推进制造业“四化”(数字化转型、网络化协同、智能化改造、绿色化提升)提升上,广州将围绕推进新型工业化发展主题,推动数字经济与先进制造业深度融合。
对此,广州提出了“四化”平台赋能工程,该工程明确:到2025年,分类分级培育50个左右技术水平高、支撑能力强、服务范围广的“四化”平台,打造200家左右融合水平高、创新能力强、示范效应好的“四化”试点示范企业,带动20万家中小企业上云用云提质增效,实现“平台优、企业好、产业强”,全市制造业数字化、网络化、智能化、绿色化发展水平明显提升。
哪些重点要注意?
提出8项配套支撑工程
《规划》内容繁多,有哪些重点亮点要特别注意?
首先是明确数字经济的发展目标。到2025年,数字经济核心产业增加值占地区生产总值比重达到15%,累计建成5G基站超10万座,培育300家国家级专精特新“小巨人”,新增5家制造业单项冠军企业,新增打造1-2家国家级跨行业跨领域工业互联网平台,3家以上特色专业型工业互联网平台,“穗智管”行业覆盖率达90%,电子证照用证率80%以上,公共数据开放数据集达到1600个,初步建成世界领先的数字经济引领型城市和数产融合的全球标杆城市。
其次是提出制造业转型路径。将围绕产业第一、制造业立市的全市工作部署,聚焦当前制造业企业转型存在的瓶颈问题,开展四化(数字化转型、网络化协同、智能化改造、绿色化提升)转型行动,在全国范围内遴选优质的公共服务平台,为企业开展数字化转型诊断,制定数字化转型改造方案,提供数字化转型服务,促进制造业企业转型升级,推进我市新型工业化发展。
三是提出数据价值化探索路径。从制度保障、公共数据试点、粤港澳数据合作等多方面提出了工作措施。包括加快《广州市数据条例》立法进程,为数据流通应用奠定基础;启动广州市公共数据运营试点,逐步推进公共数据的采集、使用和运营,挖掘数据价值;依托粤港澳大湾区核心地域优势,推动南沙(粤港澳)数据服务试验区建设,深化粤港澳数据合作等。
四是提出8项配套支撑工程。包括智能算力工程、传统基础设施改造工程、数字技术创新工程、软件名园建设工程、智能制造示范工程、“四化”平台赋能工程、数字化公共服务平台建设工程、公共数据运营试点工程,全方位推进广州数字经济发展。
南方+记者 傅鹏
来源:南方日报、南方+客户端原创