安徽省发展改革委关于印发安徽省未来产业先导区建设方案(试行)的通知
发布时间: 2024-03-28
皖发改高技〔2024〕83号
省有关单位,各市发展改革委:
为认真落实中央经济工作会议关于加快培育发展未来产业决策部署及省委经济工作会议有关要求,加快培育发展未来产业,持续壮大新质生产力,省发展改革委牵头起草了《安徽省未来产业先导区建设方案(试行)》,现印发你们,请结合实际认真贯彻落实。
2024年2月5日
安徽省未来产业先导区建设方案(试行)
习近平总书记指出,积极培育未来产业,加快形成新质生产力,增强发展新动能。未来产业是由前沿科技创新驱动,当前处于萌芽阶段或产业化初期,具备成长为先导产业和支柱产业的巨大发展潜力,对未来经济社会发展具有重大引领和变革作用的前瞻性战略性新兴产业。未来产业先导区是以重大需求为导向,以未来技术突破和产业化为目标,构建创新资源持续汇聚、创新成果高效转化、产业生态迭代完善、产业成果不断涌现的未来产业集聚发展平台。为规范管理和有效服务未来产业先导区建设,培育发展未来产业,开辟新领域新赛道、塑造新动能新优势,助力建设现代化产业体系,加快培育新质生产力,制定本方案。
一、总体要求
以习近平新时代中国特色社会主义思想为指导,全面贯彻落实党的二十大和二十届二中全会精神,认真落实中央经济工作会议关于加快培育发展未来产业决策部署及省委经济工作会议有关要求,抢抓新一轮科技革命和产业变革机遇,按照需求导向、前瞻布局、创新驱动、应用牵引、跨界融合的原则,以未来技术突破和数字化改革催生新动能,构建“源头创新—技术转化—产品开发—场景应用—产业化—产业集群”的未来产业培育链条,推动生产力和生产关系深刻变革,加快形成新质生产力,增强发展新动能。到2027年,在通用智能、量子科技、空天信息、低碳能源、先进材料、人形机器人等具有比较优势的领域建设10个左右省级未来产业先导区,积极创建国家级未来产业先导区。到2030年,累计建设30个左右省级未来产业先导区,支撑未来产业发展的创新网络、培育链条、政策体系基本完善,重点领域、关键技术实现重大突破,培育一批具有生态主导力和产业链控制力的一流企业,引领未来产业从大到强、从有到优,成为我省经济发展的重要支撑力量。
二、建设方向
面向全球科技和产业前沿,把握未来产业发展规律,瞄准“7+N”重点领域和方向,结合前沿技术新趋势进行动态调整、滚动培育。
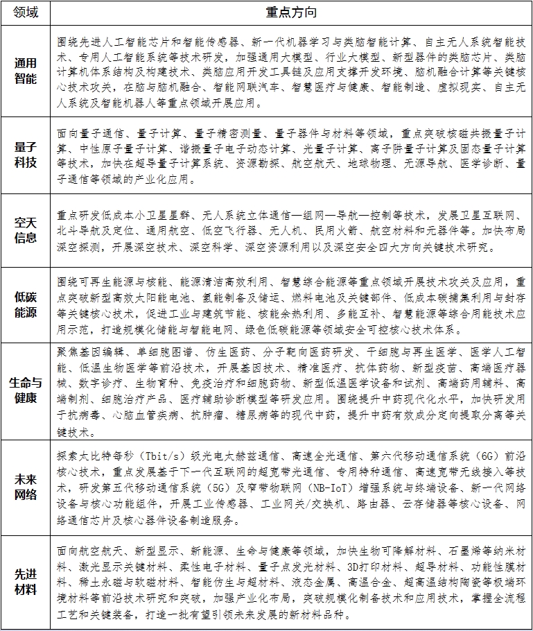
(一)通用智能。提升通用大模型和行业大模型性能,加快通用人工智能技术突破和产业化,前瞻布局类脑智能技术,发展信息智能服务业与实体智能制造业,引领新一轮智能技术革命,培育发展智能产业。
(二)量子科技。加快量子通信、量子计算、量子精密测量技术突破和产业化,前瞻布局量子芯片、量子算法等量子计算关键技术,引领新一轮信息革命。
(三)未来网络。加快发展高速全光通信、新一代移动通信、算力网络、卫星互联网,构建空天地一体、通感算一体、设施与应用深度融合的未来网络体系。
(四)生命与健康。加快细胞和基因技术、合成生物、生物育种、免疫治疗、低温生物医学等技术突破和产业化,推动生物技术和信息技术融合发展,提升中医药现代化水平。
(五)低碳能源。加快发展氢能、氨能、新型储能、生物质能,前瞻布局可控核聚变等先进核能和碳捕集、利用与封存技术,构建新型能源系统。
(六)先进材料。加快新一代电子材料、高性能复合材料、前沿新材料等研发应用,推动材料、装备、制造体系循环迭代创新。
(七)空天信息。培育低空经济、商业航天新增长点,加快空天探测、在轨服务、开发、利用、保护等前沿技术工程化,拓展发展新空间。
同时,兼顾第三代半导体、先进装备制造、区块链、元宇宙等领域和方向的布局发展。
专栏:省级未来产业先导区重点领域及方向


备注:专栏中未来产业的领域和发展方向将根据科技革命和产业变革趋势动态调整。
三、重点任务
(一)加快关键技术创新突破。
优先在先导区布局和争创一批省级以上产业创新中心、制造业创新中心、工程研究中心等创新平台和新型研发机构,开展未来技术遴选与多路径、交叉融合探索。依托国家实验室、研究型大学、一流科研院所和创新型领军企业等战略科技力量,组织开展跨领域、跨区域的产学研用协同创新,加快攻克一批对产业发展具有全局性影响的原创性科技成果和前沿技术。围绕未来产业发展亟需解决的技术瓶颈,支持先导区科技领军企业联合高校院所和上下游企业,探索建立新型研发模式,加大研发投入,尽快实现技术突破。
(二)加速创新成果转移转化。
支持先导区建设一批专业化、市场化的未来产业概念验证中心、中试验证平台,强化技术熟化、工程化放大、原型制造、可靠性验证等转化服务能力。发挥国家战略科技力量作用,完善“沿途下蛋”机制,推动重大科技创新成果及时落地转化。支持有条件的高校、科研院所设立专门的技术转移机构,采取专利等技术成果作价入股、先使用后付费等多种方式,加速科技成果向企业转化。促进符合条件的财政资金资助形成的科技成果向企业转移转化。
(三)加快多元场景开发开放。
鼓励先导区内头部企业运用通用大模型和行业大模型,开发智能汽车、人形机器人、柔性显示、数字建筑、智慧家居、天地一体通信终端、智能诊疗、虚拟教学、仿真实训等一批标志性产品和服务。鼓励先导区所在地政府、企业、高校院所主动策划、开发开放融合场景、标志性场景以及试验验证和示范应用场景,推动前沿技术创新、应用和突破。支持专业化应用场景促进机构发展,探索市场化场景培育机制,常态化推进场景挖掘发布、供需对接、建设运营。探索建立新技术、新产品研发应用风险补偿机制。
(四)培育融通发展企业梯队。
支持先导区科技领军企业发挥原创技术、研发投入、科研组织和成果转化等方面的优势和引领带动作用,打造成为具有国际影响力的未来产业生态主导型企业。支持中小企业聚焦细分领域,打造“独门绝技”“硬核科技”,在新领域新赛道脱颖而出。鼓励地方政府、企业、高校院所、新型研发机构等建立未来产业加速器,重点培育“种子期”项目,加快孵化有潜力的初创企业。支持通过股权投资、资源共享、要素开放、场景共建、渠道共用等方式强化大中小企业跨区域跨领域协同耦合,推动形成龙头企业创新引领、中小企业快速成长、初创企业不断涌现的发展态势。
(五)招引建设重大产业项目。
推动先导区建立健全“双招双引”工作机制,配强先导区招引工作力量,综合运用龙头企业、商协会、会展、基金、场景、驻外机构招商渠道和方式,招引落地一批技术攻关、产业化、创新和公共服务平台等标志性项目。强化项目协调调度,优化项目服务和要素保障,推动更多项目尽快形成实物工作量,持续扩大未来产业有效投资。
(六)打造高质量人才队伍。
在先导区内大力实施人才兴皖工程,精准有效落实4.0版人才政策,鼓励先导区制定实施未来产业专项人才政策,开展外籍“高精尖缺”人才认定标准试点,发挥综合性国家科学中心、“科大硅谷”等重要创新载体磁吸效应,集聚一批具有前瞻判断力和组织领导力的战略科学家,引育一批科技领军人才和创新创业团队,培养懂科技、懂产业、懂资本、懂市场、懂管理的复合型人才。大力弘扬企业家精神,培育壮大具有未来思维、全球视野、创新意识、探索精神的企业家队伍。
(七)增强产业基础支撑能力。
推动先导区加快未来产业重点领域高端芯片、基础软件、专用仪器设备及关键部组件等基础产品国产化替代。加强种质资源保护利用和高端菌种开发。提升未来产业发展所需战略性矿产资源的勘探开发、储备供应能力。抢占布局卫星频率轨道等空天资源。适度超前建设算力网络、重大科技基础设施等新型基础设施。面向未来产业重点领域需求,加快先进工艺、先进材料、高端装备、产品计量、检验检测技术等研制开发,深度融合工业互联网、数字孪生、人工智能等数字技术,发展未来制造新模式,夯实未来产业发展底座。
(八)完善培育发展服务体系。
推动先导区建立未来产业重点领域知识产权审查绿色通道,缩短审查周期。支持科技型骨干企业牵头组建未来产业知识产权联盟,以技术交叉许可、建立专利池等方式促进原创技术扩散,促进技术、专利与标准协同发展,研究制定标准必要专利许可指南,探索自主知识产权快速转化为产业技术标准的有效机制。开展未来产业标准化研究,制定一批应用带动的新产品、新业态、新模式标准。建设一批创新和公共服务综合体,提高研发设计、专利导航、技术评价、标准化服务、计量测试、检验检测、认证认可等服务水平。聚焦在线办公、视频直播、公共安全、元宇宙、远程监测、智慧运维等新场景、新业态,积极推广软件即服务(SaaS)和平台即服务(PaaS)等新模式。
四、组织实施
(一)明确目标定位。
到2030年,打造一批特色鲜明、创新引领的未来产业先导区,培育30家左右上市企业,新增60家左右创新和公共服务平台,主导或参与制定100项左右标准,推出100件左右高端“三首”产品,建设运营一批示范性强的未来产业应用场景,推动省级未来产业先导区成为我省未来技术创新策源地、创新成果转化试验地、未来场景应用引领地、未来产业发展集聚地。
(二)自主谋划创建。
支持创新资源丰富、新兴产业基础良好、体制机制健全、未来产业方向明确且区域相对集中的省级以上开发区或特色园区,创建省级未来产业先导区。由设区市人民政府组织发展改革、科技、工业和信息化、开发区、头部企业、专家智库等单位自主谋划设定先导区创建周期、总体及分年目标任务,细化实化推进举措,“一业一策”“一区一策”编制申请报告,审核材料的真实性、准确性、完整性和合规性,书面推荐至省发展改革委。
(三)论证创建方案。
省发展改革委牵头组建以“科学家+企业家+风险投资家”为主体的未来产业发展咨询委员会,集中审阅未来产业先导区创建申请报告,研究论证未来产业发展方向、目标可及性、任务合理性和措施可行性,形成论证意见,提出省级未来产业先导区创建名单,征求省有关单位意见后,由省发展改革委按程序公布创建名单,启动未来产业先导区建设工作。
(四)改进提档升级。
制定以创新能力、企业培育、产业集聚、要素支撑、建设成果等为关键指标的未来产业先导区创建评价体系。由未来产业发展咨询委员会会同第三方机构对纳入创建名单的未来产业先导区发展方向、创建成效开展年度综合评估。评估结果分为A、AA、AAA三个等次,根据评估结果,给予所在市政府目标管理绩效考核分档加分。对于评估结果为A等次的先导区,提出改进意见,支持完善创建方案,设置一定的“观察期”和“包容期”,连续3年评估结果为A等次的先导区,移出创建名单。对于评估结果为AA等次及以上的先导区,省有关单位将在要素保障、政策投入等方面予以协同支持。对于评估结果为AAA等次的,优先推荐争创国家级未来产业先导区。对于评估结果达成全部预期目标的,正式认定为省级未来产业先导区,并以产业集群化发展为目标,滚动制定产业集群创建方案,打造省级未来产业集群。
(五)细化责任分工。
设区市人民政府承担省级未来产业先导区创建的主体责任,根据地区发展实际和需要,制定年度工作清单,强化政策支持,抓好推进落实,开展督促评价,充分调动各方积极性。设区市发展改革委负责日常协调服务工作,及时向市政府、省发展改革委报告工作进展,组织参加年度评估,研提意见建议。先导区所在的开发区负责推进具体创建任务。
五、保障措施
(一)加强统筹协调。
省级层面,建立由省发展改革委牵头,各相关单位参加的工作协调机制,统筹指导、协调和督促未来产业先导区建设;市级层面,建立由设区市人民政府统筹,各相关单位各司其职的工作推进机制,形成省市协同、部门联动工作体系。成立并发挥未来产业发展咨询委员会作用,开展未来性需求、技术、产业、要素和制度研究,加强未来类研究成果对科技和产业发展的决策支撑作用。
(二)强化政策引导。
落实国家出台的企业研发费用税前加计扣除、固定资产加速折旧、高新技术企业、技术转让等税收优惠政策。支持先导区重点企业、重大项目和重大平台纳入国家相关规划、中央预算内资金、国家产业发展基金等政策和资金支持范围。积极发挥省新兴产业引导基金作用,设立未来产业子基金,建立风险补偿机制,提高风险容忍度,引导国有企业、国有资本、社会资本布局未来产业。优化省级有关专项资金支持方向,加大对未来产业先导区的支持力度。支持未来产业先导区更多产品纳入《安徽省“三首”产品推广应用指导目录》,推动首台(套)重大装备、首版次软件、首批次新材料的首购首用。支持先导区所在地区研究制定专项支持政策,形成上下贯通、省市合力、分工明确的政策支持体系。支持金融机构开发适应未来产业先导区建设需求的金融产品与服务。
(三)营造良好氛围。
加大对未来产业前沿技术探索、企业创新实践、地方先行先试等方面的典型案例宣传报道和示范推广力度,营造全社会关心关注未来产业培育发展的良好氛围。大力弘扬科学家精神和企业家精神,厚植鼓励探索、宽容失败的创新文化,激发未来产业发展活力。
附件:省级未来产业先导区创建申请报告(参考提纲)
附件
省级未来产业先导区创建申请报告
(参考提纲)
一、未来产业先导区建设领域及方向
二、未来产业先导区发展基础和现状
介绍未来产业当前发展现状,建设未来产业先导区的基础条件和比较优势。
三、未来产业先导区建设的总体思路
推进未来产业先导区建设的政策依据、主要原则、实施路径、发展定位等。
四、未来产业先导区建设的总体及分年目标
未来产业先导区创建期一般为3年,分别说明到2027年、2030年未来产业先导区建设在技术突破、成果转化、人才招引、企业培育、产业集聚等方面的定量目标以及未来先导区在体制机制创新、发展定位以及体现竞争力和影响力等方面的定性目标。
五、未来产业先导区建设的主要任务及分工
未来技术攻关、科技成果转化、先导企业引育、重大项目实施、重要平台建设、高端人才汇聚、应用场景打造、产业集聚发展、承载区规划建设、体制机制创新等方面的具体任务、完成时限、任务分工等内容。
六、未来产业先导区建设的保障措施
组织保障、要素保障、政策支持等方面的具体措施。
七、附件(未来产业培育企业、建设项目、创新和公共服务平台、体制机制创新、重点产品和服务推广应用5个清单)
以表格的形式梳理形成未来产业相关的企业、项目、创新和公共服务平台、体制机制创新、重点产品和服务推广应用5个清单,直观展现未来产业先导区先行先试的建设成果,为全省乃至全国未来产业培育发展积累有益经验,树立先进典型,发挥示范引领作用。
(一)重点培育企业清单:主要包括企业资质、产能、营收、利润、主要产品和服务、从业人员、创新成果等现状和未来三年发展目标等内容。
(二)重点建设项目清单:主要包括项目名称、项目法人情况、主要建设内容及规模、投资估算、资金来源、建设周期、预期经济、社会和生态效益等内容。
(三)创新和公共服务平台建设清单:主要包括平台名称、依托单位名称、批准或认定机构名称、获批年月、平台职能、发展目标、预期效益等内容。
(四)体制机制创新清单:主要包括体制机制创新重点、完成单位名称、主要内容、完成时限、重要意义等信息。
(五)重点产品和服务推广应用清单:主要包括产品和服务名称、完成单位、主要内容、完成时间、复制推广价值等信息。