湖北省人民政府办公厅关于加快构建湖北省 高质量充电基础设施体系的实施意见
发布时间: 2024-01-19
鄂政办发〔2023〕26号
各市、州、县人民政府,省政府各部门:
为全面贯彻落实《国务院办公厅关于进一步构建高质量充电基础设施体系的指导意见》(国办发〔2023〕19号),加快建设我省高质量充电基础设施体系,更好满足人民群众新能源汽车使用需求,更好支撑新能源汽车产业发展,助力实现碳达峰碳中和目标,经省人民政府同意,现提出如下实施意见。
一、总体要求
(一)指导思想。
以习近平新时代中国特色社会主义思想为指导,全面贯彻落实党的二十大精神,完整、准确、全面贯彻新发展理念,深入实施发展新能源汽车国家战略,坚持适度超前,加快建设全省互联互通的充电网络、结构完善的城市充电网络、便捷高效的城际充电网络、有效覆盖的农村充电网络、开放共享的公共服务体系,促进新能源汽车消费,推动湖北新能源与智能网联汽车产业发展崛起,更好服务湖北建设全国构建新发展格局先行区。
(二)发展思路。
坚持科学布局,推进多网融合。强化充电基础设施规划与国土空间、电力、交通等规划的有效衔接,围绕建成城市面状、公路线状、乡村点状的充电基础设施布局,推进全省城际充电网、都市圈充电网、城市充电网、农村充电网融合发展,适应不同区域、领域、场景充电需求。
坚持均衡合理,健全网络架构。建设以“两区”(居住区、办公区)自(专)用桩为主体,城市“三中心”(商业中心、工业中心、休闲中心)、公共停车场、公路沿线和旅游景区公用桩为辅助,城市运转、矿场、港口等特殊场景专用充换电站为补充的充电基础设施网络架构。
坚持分类施策,优化功能配置。合理配置不同类型充电基础设施,形成居住区以智能有序慢充为主、应急快充为辅,办公区以快充和慢充相结合,公共场所以快充为主、慢充为辅,高速公路服务区以固定大功率快充为主、移动充电设施为补充,换电站逐步从专用转向通用、从换电转向充换电一体化的充电基础设施形态。
坚持安全便捷,提升服务质效。建设全省统一的公共监管服务平台,加强充电基础设施全生命周期管理,为用户精准提供充电服务,为企业精准提供投资指引,不断提高充电基础设施质量、运行、信息安全水平。
(三)工作目标。
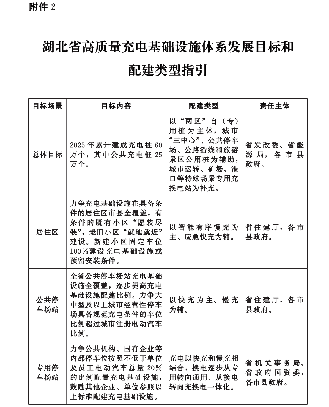
到2025年,建成全省统一的公共监管服务平台,实现“十个全覆盖”,即全省充电基础设施实现具备条件的城市居住区市县全覆盖,城市办公区和“三中心”、城市公共停车场站、城市运转专用场站、A级以上旅游景区、高速公路服务区全覆盖,公共快充站县区全覆盖、公共充电站乡镇全覆盖、县级以上区域平台服务全覆盖、主要充电服务运营企业数据接入全覆盖。基本建成责任明确、布局合理、实用管用、方便快捷、服务群众的充电网络,有力支撑新能源汽车产业发展,有效满足人民群众出行充电需求。累计建成充电桩60万个,其中公共充电桩25万个。
到2030年,基本建成全域覆盖、功能完善、通用开放、智能高效、业态丰富的高质量充电基础设施体系,运营服务、行业监管、治理能力基本实现现代化。
二、围绕重点领域,加速健全结构完善的城市充电网络
(四)加快推进居住区充电基础设施建设。健全居住区充电基础设施建设管理机制。各地加快制定以城市为单位的居住区充电桩建设管理指南,优化管理程序,落实街道办事处、居民委员会等基层管理机构责任,建立健全“一站式”协调机制,推进居住区充电桩“能建尽建”。总结推广我省住宅小区充电桩报装便捷服务改革试点经验。对具备条件的小区,按照“愿装尽装”的原则加快推进充电桩建设;对不具备条件的小区,将充电桩纳入老旧小区基础类设施改造范围,利用小区周边空地建设公共充电桩,逐步提高配建比例,保障人民群众“就地就近”充电。支持各地争取国家完整社区建设试点工作。推进新建小区充电桩“应建尽建”。依法加强新建住宅项目规划报批、竣工验收环节的监督,严格落实充电桩配建要求,确保固定车位100%建设充电桩或预留安装条件,满足直接装表接电要求。(牵头单位:省住建厅;责任单位:省自然资源厅、省能源局,各市、州、直管市、神农架林区人民政府)
(五)推动公共区域停车充电一体化。以社会公共停车场、“三中心”等为重点,大力推进停车充电一体化发展,积极推动各市县城区公共直流快充站建设,加快实现公共停车场站充电基础设施全覆盖。到2025年,力争大中型城市经营性停车场具备规范充电条件的车位比例超过城市注册电动汽车比例。引导具备条件的加油(气)站配建快充和换电设施,建设综合供能服务站。(牵头单位:省住建厅、省商务厅;责任单位:省自然资源厅、省公安厅、省能源局,各市、州、直管市、神农架林区人民政府)
(六)强化公共机构充电示范引领。根据公交、出租、物流等专用车辆充电需求,利用停车场等资源,加快建设专用充电站。总结推广武汉市换电模式应用试点经验,稳步推进短途、高利用率场景的换电设施建设,鼓励建设充换电一体化场站,提高换电设施的通用性、兼容性。加快实现机关、企事业单位、工业园区等内部停车场充电桩全覆盖,满足单位及员工电动汽车充电需求。力争到2025年,公共机构、国有企业等按不低于单位及员工电动汽车总量20%的比例配置充电桩,鼓励其他企业、单位参照以上标准配建充电桩。(牵头单位:省住建厅、省机关事务局、省交通运输厅;责任单位:省经信厅、省自然资源厅、省能源局,各市、州、直管市、神农架林区人民政府)
三、破解出行焦虑,努力建设便捷高效的城际充电网络
(七)提升公路沿线基础保障能力。组织实施《湖北省加快推进公路沿线充电基础设施建设工作方案》。依托全省高速公路及普通国省干线公路体系,加密城际间路网充电基础设施,提升电动汽车中长途出行通达能力。挖掘高速公路服务区用地改造潜力,加快推进充电基础设施改造升级、加密优化,提高大功率快充设施比例。高速公路新建、改扩建服务区,应同步建设充电基础设施。积极推进汉十等高速公路综合能源补给站建设,开展商用车换电试点,力争形成行业标准。到2025年,实现高速公路充电基础设施全覆盖,具备充电服务能力或预留安装条件的车位不低于小型客车停车位的10%;普通国省干线公路充电基础设施加密优化,农村公路沿线充电基础设施实现有效覆盖,基本形成充电及时高效、出行保障有力的公路沿线充电网络。(牵头单位:省交通运输厅;责任单位:省经信厅、省商务厅、省能源局,各市、州、直管市、神农架林区人民政府)
(八)增强重大节庆应急保障能力。主动应对“潮汐式出行”、“井喷式”充电需求,引导企业适度配备移动充电设施,加强电池梯次利用,增强充电网络经济性和韧性,有效满足重大节庆、重大活动等特殊高峰时段的充电需要。(牵头单位:省交通运输厅、省文旅厅;责任单位:省经信厅、省商务厅、省能源局、国网省电力公司,各市、州、直管市、神农架林区人民政府)
(九)提高旅游景区公共服务能力。制定旅游景区充电基础设施建设专项行动方案,引导我省A级以上景区、全国乡村旅游重点镇(村)和荆楚文旅名镇及周边服务场所配建充电基础设施,进一步提升旅游景区充电服务保障能力。力争2025年底前实现A级以上景区充电基础设施全覆盖,4A级以上景区停车位配建充电设施的比例超过30%。(牵头单位:省文旅厅;责任单位:省交通运输厅、省商务厅、省能源局,各市、州、直管市、神农架林区人民政府)
四、助力电车下乡,尽快补全有效覆盖的农村充电网络
(十)加密县城充电网络。推进以县城为重要载体的城镇化建设,优先在机关、企事业单位、商业建筑、公共停车场、工业园区等场所配置充电基础设施,2025年实现公共快充站“县区全覆盖”。加强居住区充电桩建设,满足居民充电需要。支持有条件的市县创建国家充电基础设施建设应用示范县和示范乡镇。(牵头单位:省住建厅、省农业农村厅;责任单位:省发改委、省自然资源厅、省能源局,各市、州、直管市、神农架林区人民政府)
(十一)补全乡村充电基础设施。按照全面推进乡村振兴有关要求,在乡镇公共机构停车场地、大型村寨、易地搬迁集中安置区、乡村旅游重点村镇等人口密集区域,适度超前布局充电基础设施,稳步提升乡村充电服务覆盖率,2025年底前实现公共充电站“乡镇全覆盖”。(牵头单位:省农业农村厅;责任单位:省发改委、省自然资源厅、省能源局,各市、州、直管市、神农架林区人民政府)
(十二)加强配套农村电网建设。积极推进农村电网巩固提升工程,加强配套电网建设改造,适当提高配电网供电裕度,增强电网支撑保障能力,保障群众可在家利用随车配建充电桩慢充,助推新能源汽车下乡。(牵头单位:国网省电力公司;责任单位:省发改委、省自然资源厅、省能源局,各市、州、直管市、神农架林区人民政府)
五、聚焦统一平台,建立健全开放共享的服务体系
(十三)建设监管服务平台。按照“省级部署,三级应用,多网融合”的架构,加快推进全省统一的充电基础设施监管服务平台建设,突出公共服务属性,统一信息交换协议,稳步推动全省充电基础设施数据高质量接入,尽快实现全省公共充电基础设施接入全覆盖,保障省市县三级平台服务全覆盖。加强与新能源汽车监管平台等衔接,推动电动汽车与充电网、电信网、交通网、电力网等能量互通、信息互联。不断拓展平台功能,建立健全预警、监测及管理机制,为各地高质量充电基础设施体系规划布局、企业投资建设、公众充电找桩提供技术支撑。(牵头单位:省能源局、国网省电力公司;责任单位:省经信厅,各市、州、直管市、神农架林区人民政府)
(十四)鼓励运营模式创新。推动社会化建设运营,加快形成统一开放、竞争有序的充电服务市场。鼓励充电运营企业与整车企业、互联网企业等探索商业合作模式。支持充电运营企业开展居住区充电桩“统建统服”,统一提供建设、运营、维护等服务。推广“一桩多车、临近车位共享”等模式,鼓励专用充电设施对外开放,满足周边区域的新能源汽车充电需要。(牵头单位:省交通运输厅、省住建厅;责任单位:省经信厅、省文旅厅、省能源局、省机关事务局,各市、州、直管市、神农架林区人民政府)
(十五)推广创新技术应用。加快推动大功率充电、无线充电、移动充电等新型充换电技术及装备研发制造。推动既有充电基础设施智能化改造,新建充电基础设施原则上采用智能设施。加强配电网智能化改造,提升对电动汽车充放电行为的调控能力,强化电动汽车与电网能量互动,提高电网调峰调频、安全应急等响应能力。推广普及机械式、立体式、移动式停车充电一体化设施,推动车联网、车网互动、源网荷储一体化、光储充换一体站等试点示范。(牵头单位:省科技厅、国网省电力公司;责任单位:省经信厅、省能源局,各市、州、直管市、神农架林区人民政府)
(十六)加强行业规范管理。认真执行国家有关充电基础设施生产制造、安装建设、运营维护企业的准入条件和管理政策,协同推进充电设备产品质量认证运营商采信制度建设,加强公共充电基础设施周期检定,完善计量、计费、结算等运营服务管理规范。按照“三管三必须”要求,落实各方安全责任。加强对充电基础设施产品质量、规划建设、场所运营的安全监管,建立生产安全事故调查处理、溯源机制。压实充电基础设施所有权人和运营企业安全生产主体责任,强化维护管理,确保安全。各地电力主管部门加强配套供电监督管理,各地住建、消防部门加强规划建设及集中充换电场所的消防安全监督管理。建立健全长期失效充电桩的退出机制。引导充电基础设施投资运营企业投保产品责任保险。(牵头单位:省市场监管局;责任单位:省应急厅、省经信厅、省住建厅、省消防救援总队、省能源局,各市、州、直管市、神农架林区人民政府)
六、抓好组织实施,完善保障措施
(十七)压实各方责任。各级政府要切实履行好统筹推进充电基础设施发展的主体责任,将充电基础设施建设管理作为完善基础设施和公共服务的重要着力点,纳入年度工作计划,加强组织实施。各市、州、直管市、神农架林区人民政府要明确高质量充电基础设施体系建设牵头部门,加快制定以“两区”“三中心”为重点、以县(市、区)为基本单元的布局规划,分场景优化充电基础设施结构,完善公用桩和专用桩布局,纳入国土空间规划“一张图”实施监督信息系统,分类有序推进。省有关部门按照职责做好协调服务,落实支持政策,细化工作措施。电网企业在电网接入、增容等方面优先服务充电基础设施建设,对充电基础设施用电报装实行“三零”“三省”服务,确保及时接入和可靠供电。各充电基础设施建设运营企业要完善运维体系,提升设施可用率和故障处理能力。
(十八)完善支持政策。落实峰谷分时电价等政策,引导用户广泛参与智能有序充电和车网互动。2030年前,对实行两部制电价的集中式充换电设施用电免收需量(容量)电费。省统筹利用现有资金渠道,对公共充电基础设施建设运营予以支持,通过地方政府专项债券等支持符合条件的充电基础设施项目建设。用好国家支持湖北放宽市场准入专项政策,推广股权、项目收益权、特许经营权等质押融资方式,通过绿色债券等拓宽充电基础设施投资运营企业和设备厂商融资渠道。鼓励各市县对充电基础设施场地租金实行阶段性减免。鼓励各市县结合实际出台奖补政策,提升服务能效。保障充电基础设施及配套电网建设用地、廊道空间等发展需要。
(十九)优化审批流程。在既有停车场所(位)安装和与主体工程同步建设的充电基础设施,可免于办理项目审批(备案)手续,无需办理建设用地规划许可证、建设工程规划许可证和施工许可证等。确需办理的项目审批(备案)、用地和工程规划、设计和施工、消防和验收、资质、许可证等相关手续,实行网上办理,限时办结。
(二十)加强宣传引导。充分调动汽车厂商、充换电企业、消费者等各类市场主体积极性,吸引更多优质社会资本参与充换电设施建设运营;引导消费者充分知晓相关权利和义务,增强安全意识,防止“邻避效应”,促进充电基础设施健康有序发展。
附件:1.湖北省高质量充电基础设施体系职责分工
2.湖北省高质量充电基础设施体系发展目标和配建类型指引



