2023“和美乡村百佳范例”宣传推介名单公示!灵武市郝家桥镇胡家堡村成功入围!
发布时间: 2023-12-19
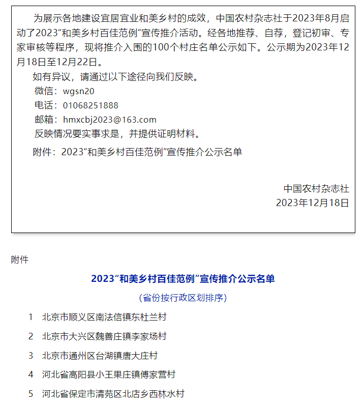
12月18日,中国农村杂志社对2023“和美乡村百佳范例”宣传推介名单进行公示,在宣传推介的全国100个村庄当中,灵武市郝家桥镇胡家堡村成功入围。
据了解,中国农村杂志社于今年8月启动了2023“和美乡村百佳范例”宣传推介活动,以“建设和美乡村 描摹现代生活”为活动主题,采用推荐与自荐两种方式,推介出产业优势突出、宜居功能完善、乡风民俗良好、品牌效应显著的村庄,充分展示各地建设宜居宜业和美乡村的良好成效和崭新风貌。
郝家桥镇胡家堡村以种植业、休闲农旅、特色草编为支柱产业,聚焦“五个振兴”全面打造美丽乡村,依托便利交通的区位优越,充分挖掘乡村文化等旅游资源,主动融入全域旅游产业发展布局,倾力打造胡家堡村渔乐营地,在胡家堡渔乐营地建设生态停车场、旅游厕所、农家乐、采摘园等服务设施,营造优美生活环境,打造集生态旅游、和农家观光为一体的现代文明示范村,成功入选“第一批宁夏特色旅游村镇名单”,荣获“自治区乡村旅游示范点”称号,2022年被评为“中国美丽休闲乡村”。
(图文来源:美丽灵武)

Copyright © 2022 中国科学技术协会 版权所有 | 京ICP备16016202号-20
Copyright © 2022 中国科学技术协会 版权所有 | 京ICP备16016202号-20