重磅 | 《2023中国智能传感器产业发展报告》权威发布(附报告全文)
发布时间: 2023-12-14
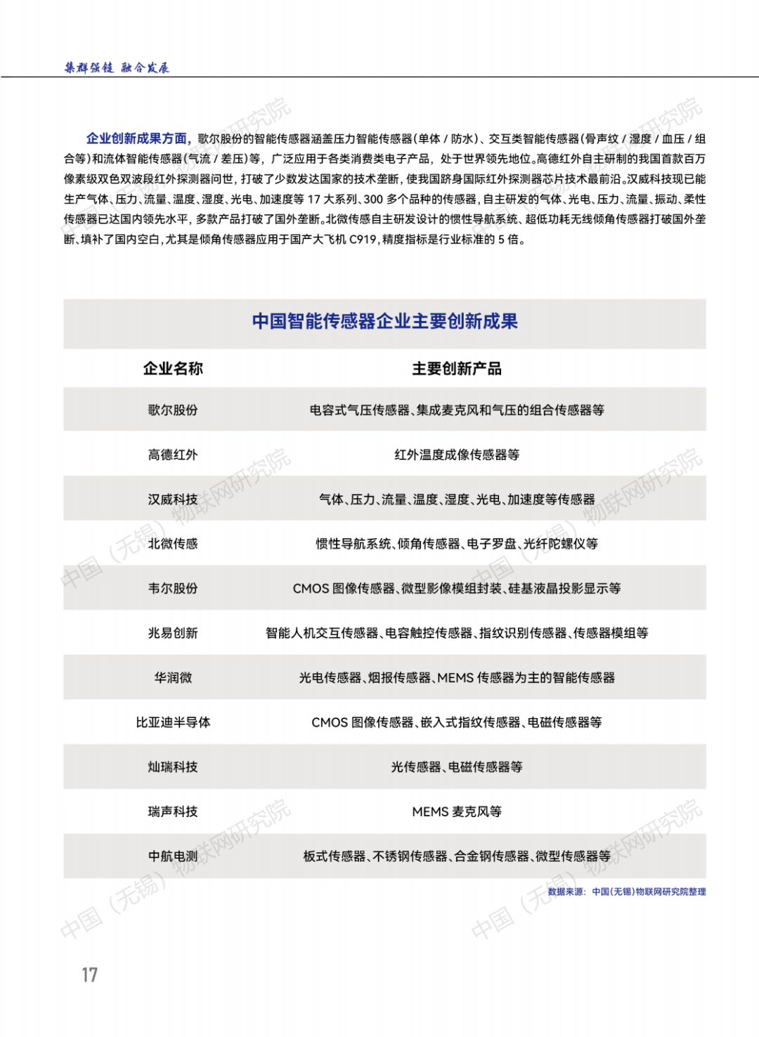
2023中国物联网大会期间,在江苏省工业和信息化厅、无锡市人民政府、中国电子学会的指导下,无锡物联网创新促进中心成功举办全省物联网·新一代信息通信集群协同创新发展大会,并在会上发布了由中国(无锡)物联网研究院编写的产业研究成果:《2023中国智能传感器产业发展报告》,报告旨在系统评估我国智能传感器产业发展概况,分析智能传感器发展趋势,研究相关问题和应对策略,以期能为产业发展提供参考。以下是报告全文,供探讨交流:
点击图片查看大会更多内容
中国(无锡)物联网研究院是由21位两院院士、51位知名专家学者组成的高层次、多领域集群智库,由促进中心、中国电子学会和中国通信学会于2021年共同发起成立。截至目前,中国(无锡)物联网研究院已联合赛迪、华为、海尔等单位编写并发布《智能家电传感器蓝皮书》《物联网创新技术与产业应用蓝皮书》《中国智能传感器产业发展报告》等多篇行业权威报告,并在《中国信息化》等国家权威期刊上发表了多篇自主研究成果。
为进一步构建政产学研网络化合作平台,中国(无锡)物联网研究院倾力打造了物联网知识智慧门户网站——物联云网,集成政策、研报、企业数据、行业资讯等各类资源要素,并面向院士专家和企业家们免费注册开放,欢迎关注。
部分素材来源:物联网标识号

Copyright © 2022 中国科学技术协会 版权所有 | 京ICP备16016202号-20
Copyright © 2022 中国科学技术协会 版权所有 | 京ICP备16016202号-20