江西省人民政府关于印发江西省数字政府建设总体方案的通知
发布时间: 2023-11-30
赣府发〔2023〕8号
各市、县(区)人民政府,省政府各部门:
《江西省数字政府建设总体方案》已经2023年7月17日召开的第17次省政府常务会议审议通过,现予印发,请认真贯彻落实。
2023年7月20日
(此件主动公开)
江西省数字政府建设总体方案
为深入贯彻党的二十大精神,全面落实党中央、国务院印发的《数字中国建设整体布局规划》和《国务院关于加强数字政府建设的指导意见》(国发〔2022〕14号)精神,加快建设整体协同、高效运行的数字政府,推进政府治理体系和治理能力现代化,现结合我省实际,编制《江西省数字政府建设总体方案》。
一、总体要求
(一)指导思想。
以习近平新时代中国特色社会主义思想为指导,全面贯彻落实党的二十大精神,深入贯彻习近平总书记关于网络强国重要思想和数字中国重要论述,聚焦“作示范、勇争先”的目标定位和“五个推进”的重要要求,认真落实党中央、国务院关于加强数字政府建设的决策部署及省委和省政府的工作要求,立足江西发展现状,坚持党的全面领导、以人民为中心、改革引领、数据赋能、整体协同、安全可控的基本原则,全方位推进政府治理流程优化、模式创新和履职能力提升,助力数字江西发展,加快建设人民满意的法治政府、创新政府、廉洁政府和服务型政府,为奋力谱写中国式现代化的江西篇章提供有力支撑。
(二)发展目标。
到2025年,统筹协调机制建立健全,政府履职数字化、智能化水平显著提升,政府决策科学化、社会治理精准化、公共服务高效化取得重大进展,政府数字化履职能力、安全保障、制度规则、数据资源、平台支撑等数字政府体系全面建成,实现“一年强基、两年突破、三年创先”的工作目标。
——数字底座支撑更加坚实。云网基础设施全面夯实,数据资源体系更加完善,公共支撑能力显著增强,实现数据应汇尽汇、应用共建共享。政务部门政务外网接入应接尽接、非涉密政务系统上云应上尽上,电子证照用证率达到80%,电子印章应用覆盖率达到50%。
——政务服务能力显著增强。全省政务服务体系进一步优化升级,政务服务标准化、规范化、便利化程度显著提升,“赣服通”成为全国政务服务品牌标杆。除法律、法规规定必须到现场或涉密等特殊事项外,依申请政务服务事项网上可办率达到100%,全省通办率达到80%,高频政务服务事项跨省通办率达到100%。
——政府运行效率明显提高。政府运行机制更加完善,政府机关办文、办会、办事水平和督查督办效能全面提升,部门间智能化协同能力明显优化,以“赣政通”为主体的政务协同更加顺畅。“赣政通”省市县乡村五级覆盖率达到90%以上,机关内部办事60%以上实现“最多跑一次”。
——数字治理能力整体提升。以省市县三级决策指挥体系为抓手,聚焦经济调节、市场监管、社会管理、公共服务、生态文明建设和政府运行、决策支持等履职领域,形成一批具有江西特色的应用场景,实现全省一体智治新格局。
——安全保障体系更加牢固。将自主安全可控贯穿于数字政府建设各领域和全过程,安全服务运营体系更加优化,安全保障能力和风险防范水平不断提升,能够切实保障网络和数据安全,实现安全可控、可管、可信。
到2035年,全省数字政府体系框架更加成熟完备,整体协同、敏捷高效、智能精准、开放透明、公平普惠的数字政府基本建成,人民群众获得感、幸福感、安全感显著提高,形成与政府治理体系和治理能力现代化相适应的数字治理新格局,有力助推经济社会高质量发展。
二、总体架构
基于《江西省数字政府建设三年行动计划(2022-2024年)》,构建江西省数字政府总体架构,包括技术运行架构、业务应用架构、建设管理架构三大部分。
(一)业务应用架构。
基于全省统一的基础设施、数据资源和支撑平台,全面构建面向不同服务对象,助力政府高效履职和协同运行的业务应用架构。
1.“赣服通”(公众端)。按照全省统一架构、多级联动的建设模式,打造统一前端入口、整合后台系统、一体化为企业和群众提供服务的移动政务服务平台。
2.“赣政通”(政务端)。按照“统一平台、一体在线、高效安全”的原则,打造统一办公入口、统一组织架构和身份认证,跨地区、跨层级、跨部门协同,集约化建设的全省政务办公协同大平台。

3.履职应用。聚焦经济调节、市场监管、社会管理、公共服务、生态文明建设和政府运行、决策支持等,持续深化各部门和行业数字化应用,提升数字化治理能力和水平。
(二)技术运行架构。
江西省数字政府技术运行架构包括“三横四纵”七大体系。“三横”即基础设施、数据资源、支撑平台,“四纵”即标准规范、安全保障、运维运营、考核评估。
1.基础设施。建设高速泛在、承载充足、技术领先的全省政务“一张网”,全面强化网络基础设施集约化支撑能力。完善全省政务“一朵云”,为数字政府应用提供安全、稳定、可靠的云计算资源。
2.数据资源。完善全省数据资源目录管理系统,开展数据标准化治理,构建开放共享的数据资源体系,持续开展数据汇聚工作,持续拓展基础库、主题库、专题库,打造千亿级规模省级数据资源中心,推进一体化政务大数据体系建设。
3.支撑平台。健全统一公共支撑平台,利用人工智能、物联网、数字孪生等前沿技术,提升新型公共支撑能力。构建能力开放运营体系,实现共性应用能力集约化支撑。完善共性服务平台,推动线上线下多渠道业务协同和服务融合。
4.标准规范。按照国家标准规范体系,进一步完善我省数字政府地方标准规范,包括总体标准以及管理标准、基础设施标准、数据标准、公共支撑标准、应用标准和安全标准等分领域标准。
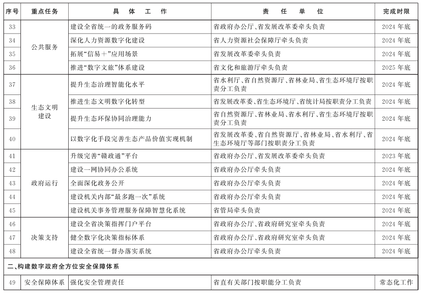
5.安全保障。强化安全管理责任,落实安全制度要求,提升安全保障能力,提高自主可控水平,构建数字政府全方位一体化安全保障体系,为全省数字政府建设保驾护航。
6.运维运营。健全“运转高效、权责清晰、集约监管”的数字政府运维管理体系,构建“长期提升、动态优化、公益服务与社会化运营相结合”的运营体系,统筹政府、社会、研究机构等力量,形成数字政府长效可持续发展机制。
7.考核评估。建立集数字政府建设运行监测、评估、督查为一体的统一考核评估系统,实现“以评促建设、以评促融合、以评促应用”。
(三)建设管理架构。
1.统筹协调机制。坚持职责明晰、统筹有力的原则,建立健全统筹推进数字政府建设体制机制,加快优化省级统筹建设管理体制,注重顶层设计与地方创新良性互动,形成各具特色、职责明确、纵向联动、横向协同、共同推进的数字政府建设和管理格局。
2.工作协同机制。围绕全省数字政府技术运行架构、业务应用架构建设内容,建立政府数字化履职、安全保障、制度规则、数据资源、平台支撑工作体系,畅通工作渠道,加强牵头部门、技术部门、业务部门数字政府建设的全过程有效协同和省市县三级联动,形成工作合力。
3.咨询服务机制。成立数字政府建设专家咨询委员会,建立专家库,组织专家开展数字政府建设中长期规划、重大决策、技术指导等研究,参与数字政府建设项目可研评审、竣工验收、效能评价等工作,充分发挥专家委员会决策参谋和智力支撑作用。
三、推进路径
始终坚持把加强党的全面领导贯穿于数字政府建设各个环节,立足江西实际,分阶段、分层级、分重点推进全省数字政府建设。
(一)统一规划,统筹建设。
强化系统观念,坚持全省“一盘棋”思维,在全省数字政府规划和建设中做到“五统一”,即统一顶层架构、统一技术标准、统一数字底座、统一共性应用、统一运维运营,全面提升数字政府集约化建设水平,统筹推进技术融合、业务融合、数据融合,提升跨层级、跨地域、跨系统、跨部门、跨业务的协同管理和服务水平。
(二)政府主导,多元参与。
以政府资金为引导,大力推动市场化运作方式,鼓励和引导社会资本积极参与数字政府投资、建设和运营。探索采用“总集成+开放生态”“政企合作、管运分离”“购买服务”等模式,加强与数字化领域头部企业合作,共同推动数字政府平台、业务应用系统高水平建设。完善财政资金分级投入机制,优先支持数字政府建设重点项目。加强数字政府建设运营相关的政府采购和预算绩效管理,提高财政资金使用效益。
(三)省级主建,市县主用。
以消除“数据孤岛”为目标,坚持省级统筹、统分结合,强化省市两级基础支撑。省级数字政府主管部门负责制定标准规范,建设省级政务外网、政务云、数据资源、公共支撑、共性服务、决策指挥中心等核心基础支撑平台,加强运维监管和考核评估。省直部门按照省级统一要求建设本部门业务系统,加快现有系统整合,并与省级平台对接,原则上做到“一部门一系统”;设区市负责建设市级政务外网城域网、政务云、数据资源体系等分级基础支撑平台,充分承接使用省级统建的应用系统,积极利用已建底座资源、公共支撑、应用系统等基础建设,根据实际业务需要开发部署市级特色应用,统筹保障市、县级政务数据上传和数据回流,原则上做到“一市一平台”;县级及以下以用为主,承接使用省市部署的各类应用系统,推动政务流程优化,完善县域特色应用场景。
(四)数据赋能,协同共享。
加强数据汇聚融合、共享开放和开发利用,充分发挥数据的基础资源作用和创新引擎作用,持续推动政务数据资源依法有序开放和深度开发利用。强化跨层级、跨地域、跨系统、跨部门、跨业务的数据共享、流程优化和模式创新,形成上下一体、整体协同的工作格局,切实提升数字化水平,不断增强政府履职能力。
四、主要任务
围绕江西省数字政府建设总体架构,明确全省数字政府建设主要任务,构建政府数字化履职能力、安全保障、制度规则、数据资源、平台支撑的数字政府体系,推动数字政府建设有序开展。
(一)构建协同高效的政府数字化履职能力体系。
通过流程优化推动政府职能转变,全面推进经济调节、市场监管、社会管理、公共服务、生态文明建设、政府运行、决策支持等领域政府数字化履职能力提升,全面引领驱动数字化发展,助推数字经济发展,引领数字社会建设,统筹推进数字生态文明建设,营造良好数字生态。
1.经济调节。
将数字技术广泛应用于宏观调控、经济运行、产业发展、营商环境等重点领域,加强数据整合、汇聚、应用,强化监测预警,全面提升政府经济调节数字化水平。
(1)提升经济运行监测分析水平。
强化经济运行大数据监测分析能力,实现各类海量信息资源的高效汇聚、存储、加工、处理、分析、融合和动态展现。构建统计数据与非统计数据相结合的宏观经济监测评价、景气分析和智能预测模型,形成集形势研判、景气分析、政策评价等功能于一体的经济运行监测支撑体系。
(2)优化产业运行和管理应用。
构建聚焦重点产业的经济应用体系,在农业、工业和服务业领域运用大数据、云计算、区块链、人工智能、虚拟现实、5G(第五代移动通信)等新技术,围绕产业运行、服务、管理和安全预警等方面应用创新,助力全省产业高质量发展。
(3)建设营商环境智能监测体系。
加快营商数据的全量编目、接入、治理、整合和分析,深化营商环境指标应用,形成营商环境专题,实时展示营商环境态势。对标先进地区,形成本地区优化策略,指导各地开展营商环境优化行动。加强动态监督,实时监测各地营商环境优化进度,形成定期督查督办机制。及时生成分析报告,总结营商环境现状和优化进展,设定未来优化目标并提供措施指导,为全面优化全省营商环境提供有力支撑。
(4)强化经济领域数字化建设。
深入开展经济运行领域创新应用,加快推进农业、工业、服务业、对外贸易、财政、税务、金融、能源、交通运输等领域数字化建设,加强覆盖经济运行全周期的统计监测和综合分析能力,强化经济趋势研判和经济运行动态感知,助力跨周期政策设计,推动各领域经济政策有效衔接,持续增强经济调节政策的科学性、预见性和有效性。
2.市场监管。
加快建立全方位、多层次、立体化、数字化监管体系,实现事前事中事后全链条全领域监管,以有效监管维护公平竞争的市场秩序。
(1)大力推行“互联网+监管”。
构建以江西省“互联网+监管”系统为枢纽,对接国家“互联网+监管”系统,连通部门和地方执法监管业务系统的全省一体化在线监管平台,实现执法监管“一网统管”,加强监管事项清单数字化管理,推动监管数据和行政执法信息归集共享和有效利用,强化监管数据治理和风险研判与预测预警,为“双随机、一公开”监管、重点领域监管、信用监管和综合监管、协同监管、智慧监管提供强有力的平台支撑。
(2)强化“双随机、一公开”执法监督平台应用。
充分融合监管数据与公共信用信息数据,根据企业信用实施差异化监管。提升“双随机、一公开”覆盖度,实现执法检查“集中统一、分类分级”。完善行政执法与刑事司法协作机制,推进行政执法机关与司法机关执法信息共享、办案业务协同。
(3)深化重点领域监管。
加强食品、药品、医疗器械、危险化学品、特种设备、建筑工程质量、金融等重点领域的全主体、全品种、全链条数字化溯源监管。
构建市场监管业务应用体系。整合各类市场监管平台,加强重点行业全过程质量管理和安全监管执法。打造市场监管大数据资源体系,支撑市场一体化监管的统计、预测、预警、报警、评估等分析型应用,提升市场监管风险预判和处置能力。
推进国资国企在线监管体系建设。深化信息化与国资监管业务融合,加强部门间的信息共享、业务协同,建立横向到边、纵向到底的实时动态监管体系。持续推动重点监管领域数字化建设,提升国资监管信息化水平,实现从“管企业”转向“管资本”,促进国有资本做强做优做大。
推进地方金融监督信息化。将经营主体相关信用信息纳入国家和省公共信用信息服务系统,对地方金融组织业务活动及其风险状况进行分析、评价和监督管理,推进金融监管及风险防范的数字化应用。
整合工程监管系统和数据资源。加快工程质量安全监管领域信息化建设,对工程施工现场的各项监测数据进行数据采集、共享交换和深度分析,全面提升智慧工地数字化监管水平。
(4)实施跨部门跨领域综合监管。
依托省“互联网+监管”系统,建设跨部门综合监管业务支撑模块,基于监管资源共享数据,创新拓展跨部门综合监管应用场景,完善监管事项清单管理、信息共享、监测预警、分析评估、证据互认、联合检查等相关功能,实现跨地区、跨部门、跨层级协同监管。
(5)加强信用监管。
构建综合信用数据共享库和综合评价管理体系,实现信用分级分类监管。围绕关键领域与核心数据,推进信用信息归集共享,加快公共信用综合评价在政务、金融、社会、商务、现代流通等领域的场景应用。各地各有关部门已经建设并使用信用风险分类管理系统的,要有序推动与江西省市场主体信用风险分类管理系统进行对接,直接使用通用型市场主体信用风险分类结果或参考通用型市场主体信用风险分类管理模式,构建本领域的分级分类监管机制。
(6)推行智慧监管。
积极推进智慧执法,加强信息化技术、装备的配置和应用,以新型监管技术提升监管智能化水平。依托“赣政通”平台部署移动执法监管应用,实现“掌上监管”。推行以远程监管、移动监管、预警防控为特征的非现场监管。建立事前失信警示提醒机制,为经营主体发布信用风险提示和指导,帮助经营主体防范化解失信风险,推动行政处罚信息信用修复“不见面办”。完善技术交易服务链条,加强知识产权保护。强化以网管网,加强平台经济等重点领域监管执法,全面提升对新技术、新产业、新业态、新模式的监管能力。
3.社会管理。
推动社会治理模式从单向管理转向双向互动、从线下转向线上线下融合、从纵向建设转向纵横融通,提升社会治理、智慧城市、数字乡村、应急管理等领域数字化协同治理能力,打造共建共治共享的社会治理格局,建设更高水平的平安江西。
(1)精细化社会治理。
推进“智慧司法”体系建设。以行政立法、备案审查、行政复议、行政应诉、行政执法监督等工作的数字化转型为重点,全面建设数字法治政府。全面建设数字刑事执行相关系统,实现刑事执行和特殊人群管理的全面智慧化、精准化。推进律师、公证、法律援助、司法鉴定、人民调解、仲裁、基层法律服务等公共法律服务网上可办,实施远程法律服务“乡乡通”工程,全面建设数字法律服务,努力形成一批具有法治辨识度、示范引领作用和全国影响力的建设成果。
构建“智慧公安”体系建设。夯实公安信息化基础设施和共性支撑,完善“雪亮工程”和公安大数据平台等信息化建设,深化数字化手段在国家安全、社会稳定、打击犯罪、治安联动等方面的应用,提升预测预警预防各类风险的能力和行政管理服务水平。
建设“智慧基层治理”体系。以网格化治理为手段,通过与交通、城管、应急等系统的对接打通,全面推进基层治理的精细化和信息化。
强化“数字信访”体系建设。进一步畅通和规范信访渠道,依托大数据、云计算、人工智能、5G等新技术,建立智能化、数字化、图表化的数据分析模型,通过数据自动采集、归类汇总、统计分析,为在线指挥、在线预警、在线化解、科学决策提供强有力的信息化支撑保障,不断提升信访工作法治化、信息化、科学化水平。
(2)智慧化城市治理。
完善新型智慧城市建设。推进城市基础设施数字化建模,完善城市末端感知系统,实现城市空间“一张图”数字化管理。构建城市动态数字孪生模型库,促进城市感知、模拟、预测、决策全流程智慧化转型,支撑“城市大脑”建设。
推进智慧社区建设。构建社区智慧服务体系,推进社区基础设施数字化、智能化改造,精简归并社区数据录入,建设社区便民服务站,推行“就近办”“自主办”“远程帮办”和“智能导办”等服务。
提升市县一网统管建设水平。在市、县(区)运行管理服务平台建设基础上,完善一网统管平台建设,包括城市运行事件中心、采集中心、分拨中心、处置中心、分析中心,加强城市运行监测、任务精细分拨、事件高效处置在政务服务和社会治理场景中的整合应用,支撑省域城市治理水平全面提升。
(3)数字化乡村治理。
加快乡村信息基础设施建设。采用5G、光纤到户、卫星通信等先进技术改善乡村地区网络信号,积极扩大宽带网络用户群体,加快农村网络建设,提升宽带网络覆盖。
提升乡村治理数字化能力。建成基层全覆盖的党建信息化网络,提升农村基层党建信息化水平。加快乡村社会治理体系现代化建设,推进城乡视频监控连接贯通,畅通群众监督投诉和问题反馈渠道。
推动数字赋能乡村振兴。以数字技术赋能农业发展,实现乡村产业、文化、服务的数字化转型。加快大数据在乡村振兴领域的应用,升级防止返贫监测帮扶系统。构建自然资源遥感监测“一张图”和综合监管平台,加快推广云计算、大数据、物联网、人工智能在农业生产经营管理中的运用,实施“互联网+”农产品出村进城工程,建设冷链物流大数据中心,推动稻米、油料、果蔬、畜牧、水产、茶叶和中药材七大产业链数字化转型。强化农业农村科技创新供给,推动农业装备智能化,优化农业科技信息服务。
(4)科学化应急管理。
推进智慧应急建设,整合预警监测体系,依托数字政府公共支撑能力,构建安全生产和自然灾害风险监测感知“一张网”。健全应急指挥决策体系,基于数字政府决策指挥体系,完善应急指挥“一张图”,提升集应急信息汇聚、资源配置、动态研判、模拟推演于一体的应急指挥决策能力。强化应急救援体系,完善空、天、地一体化的应急通信网络,实现全方位连接,不断提升应急救援通信保障能力。
4.公共服务。
提升全省公共服务能力,建立全省“一网通办”枢纽,实现政务服务、民生服务、企业服务线上线下标准统一、全面融合、服务同质,构建全时在线、渠道多元的公共服务体系,提升公平普惠、泛在可及、权力透明的公共服务能力。
(1)共性服务平台。
推进“一窗式”综合服务平台升级。完善统一申报功能,实现全省政务服务统一申报。升级统一受理功能,优化“受审分离”模式,实现全省政务服务统一受理,统筹协调国务院部门垂直管理业务系统、省级部门垂直管理业务系统与“一窗式”综合服务平台进行业务双向对接。升级统一办理功能,构建审管联动审批服务体系,逐步推动全省事项全量接入省级通用审批系统。依托平台全面归集各级各部门政务服务事项办件信息资源,构建覆盖全省的办件信息库。
升级统一政务服务事项库。实现全省政务服务事项库标准统一、事项同源。精细化梳理全省政务服务事项,提高事项证照、材料关联度。建设行政许可事项库,编制行政许可事项清单,完善行政许可实施规范,明晰行政许可权力边界。建设行政许可标准化管理、常态化智能管理、智能统计分析、权责清单信息公示等子系统,实现智能、全面、高效、安全、可靠的权责清单标准化智能管理。建设全省统一的审管互动平台,强化事前事中事后全链条监管,实现相对集中行政许可权改革地区审批信息和监管信息“双推送”。
构建电子材料和数字档案库。加快全省电子材料统一汇聚、统一治理、统一管理,实现电子材料智能复用。建设无证明管理系统,将证明协查核验功能以服务方式对外提供,打造“无证明省份”。加大数字档案馆和数字档案室建设力度,实现全省政务服务信息电子档案统一归档及管理,纸质档案与电子档案联动,提升档案信息化水平。
强化AI(人工智能)赋能。在身份认证、在线客服、统一申报、统一受理、行政审批等领域,应用AI等先进技术提升服务质量和用户体验,丰富智能导办、智能预审、智能搜索、智能推荐、数据稽核、知识图谱、数字人、个人画像、企业画像、智能客服等创新应用,服务“赣服通”、政务服务网、政务大厅、统一申报、“好差评”、政务知识库、12345政务服务便民热线等政务应用场景。
(2)政务服务应用。
大力推行“网上办、掌上办”。依托全省一体化政务服务平台,完善“一企一档”“一人一档”系统,进一步优化服务流程,强化数据共享,推动网上政务服务从“一网通办”迈向“一网好办”。升级政务服务网,整合全省各类PC(个人电脑)端政务服务应用,丰富主题专区,提升整体智能化水平和精准服务能力。升级“赣服通”平台,深度整合全省各类移动端应用,全面对接省直有关单位的业务系统,确保服务同质、数据同源,实现相关业务线上线下“一窗受理、全程网办”。
扎实推进“就近办、自助办”。实现全省线下办事体验全面提升,推动更多政务服务事项“就近办、马上办”。推动各级政务服务大厅向智慧型、标准化、多功能“政务服务综合体”提标升级。深化“N+1”通用综合窗口受理模式,增强“小赣事”帮代办服务能力,强化预约服务机制,升级整合自助服务终端,加强政务服务大厅适老化改造。升级政务服务“好差评”系统,健全政务服务“好差评”奖惩机制,强化服务差评整改,提升服务效能。
全面深化“一次办、异地办”。打造线上线下“一件事一次办”主题集成服务,打通省级部门垂直管理业务系统,通过事项精细化梳理、系统对接、数据共享等方式,进一步优化办事流程,提升协同服务能力。完善“跨省通办”“省内通办”专区功能,实现网上“一站式”办理。建设政务大厅“异地通办”综合窗口,提升政务服务事项异地办理便捷性。
整合优化“接诉即办、一号响应”。优化12345政务服务便民热线,提升热线运营质量、服务水平和辅助决策能力。建设群众诉求统一受理和决策支撑平台,实现公众诉求事项闭环服务、全程督办、即时反馈。强化跨系统跨部门对接联动,开放热线平台数据接口,加强数据互通共享和成果互鉴,形成解决群众合理合法诉求合力,不断提升社会综合服务和治理能力。
推动行政备案全程“一体化、可视化”。开发建设江西省行政备案管理网上平台,聚焦行政备案规范化、标准化、便利化建设,对行政备案逐项制定实施规范和办事指南,统一设定实施依据、申请材料、办理程序、承诺办理时限等实施要素,并向网上集中、同时向社会公布。依托政务服务网将省、市、县三级行业主管部门实施的行政备案事项部署至网上实施。
(3)涉企服务。
升级完善网上中介服务超市。完善中介服务网上选取、公示、签约、履约、支付、评价、监管全过程一体化服务功能并延伸至手机端。提高行政审批中介服务质量,吸引更多优质中介服务机构入驻网上中介服务超市,实现中介服务机构入驻网上中介服务超市“应进尽进”。全面强化“一网选中介”,项目业主使用财政性资金购买政府集中采购目录以外且未达到限额标准的中介服务,一律通过网上中介服务超市选取,实现“应进必进”。
升级完善“惠企通”。统一惠企服务入口,完善平台功能,规范惠企资金使用,优化企业信贷融资机制和政策兑现流程。全面整合企业开办、企业注销、政策兑现等服务,推动惠企政策“直达快享”。完善企业征信服务功能,丰富“区块链+征信”应用场景,畅通银企便捷服务渠道,提供产业链匹配服务、涉企智能服务,加强政企互动交流,创新“前店后厂”服务模式,统一建设园区通用服务。
升级完善公共资源交易平台。坚持“全省一张网”格局,加快升级江西省公共资源交易系统,构建规则统一、公开透明、服务高效、监督规范的一体化智慧交易平台。按照“应进必进”原则,推动全省范围内列入公共资源交易目录的工程、项目以及产供销各环节涉及的资产、资源交易,全面纳入统一的公共资源交易平台,真正做到应当进场项目的交易全覆盖、场外无交易。
提升重大项目在线审批监管能力。加强全省投资项目全生命周期监测监管和服务,升级改造江西省投资项目在线审批监管平台。推动全省重点建设项目从立项审批到建设实施、再到竣工验收全过程“一站式”网上审批,提高重点建设项目审批效率。
(4)民生服务。
建设全省统一的政务服务码。按照“统筹规划、标准统一、便利服务、安全可控”的原则,将“赣通码”升级为全省统一的政务服务码,融合各类常用的利企便民服务。积极探索“多卡合一”“多码合一”的深化应用,快速打通跨网段、跨部门、跨系统、跨业务的数据融合、应用连接,推动社会保障、民政服务、公共就业、教育教学、交通运输、医疗保障、卫生健康、安居服务、智慧商务、文化旅游等基本公共服务数字化转型与应用上架,提升普惠性、基础性、兜底性服务能力。
深化人力资源数字化建设。推进“江西省人力资源地图”建设,构建互联互通的就业数字化服务平台。加强工业园区企业用工监测,加强农民工工资支付监控预警,推进劳动人事争议调解仲裁“网上办”“掌上办”,探索“电子劳动合同+”应用场景。依托“赣服通”和“人才江西”网,实现人才服务“一网汇聚”、人才事项“一网通办”、人才奖补“一网兑付”。
拓展“信易+”应用场景。有效整合多方资源,通过建立信易用水、电、燃气,信易行,信易游,信易购等场景,为守信主体带来温馨、便捷的生活体验,加快信息归集,为守信激励奠定基石。
5.生态文明建设。
持续深化国家生态文明试验区建设,全面推动全省生态文明建设数字化转型,提升生态环境承载力、国土空间开发适宜性和资源利用科学性。强化动态感知和立体防控,健全智能精准的生态治理体系。
(1)提升生态治理智能化水平。
提升智慧水利建设水平。按照智慧水利总体设计要求,对水网监测感知基础设施进行提档升级,重点推进雨水情测报和安全监测,建设全要素动态感知的水利监测体系,提高涉水信息动态监测和全面感知能力。加强智能化应用,探索构建数字孪生流域,鼓励基层水利应用创新,全面打造水网智能应用,持续推进智慧水利产业发展。
完善自然资源保护基础库。提高面向监管决策、政务服务和调查评价等多应用的国土空间大数据共享与服务能力,采集覆盖全省的基础地理信息数据,形成时空大数据库。建设国土空间生态修复监测监管系统,对国土综合整治、矿山生态修复等各类生态修复项目进行全过程监管。
推进智慧林业建设。整合林业各类数据和应用,打造林业“一张图”“一个库”“一套数”,加快推进林业大数据融合共享及业务协同,实现林业资源全覆盖全过程管理和林业业务管理数字化、精细化、智能化,提升林业现代化治理水平和治理能力。
强化生态环境精准监测能力。深化水、气、土、声、应对气候等核心业务体系建设,加强5G、卫星遥感、无人机等技术应用,充分利用大数据等手段整合挖掘生态环保数据资源,建立生态环境智能监管综合应用体系。
(2)推进生态文明数字化转型。
丰富生态文明数字化应用。持续融合各类生态文明数据,深化生态文明监测、预警、评估等,全景展示全省生态文明建设成果,全面提升全省生态文明综合决策、监管治理和公共服务水平。
拓展绿色低碳数字化应用。运用省公共机构低碳积分制(绿宝碳汇)平台建设实践,推动形成集约节约、循环高效、普惠共享的绿色低碳生产、生活方式,助力碳达峰碳中和目标顺利实现。
(3)提升生态环保自然资源协同治理能力。
建立一体化生态环境智能感知体系,实现生态环境综合管理信息化,强化大气、水、土壤、自然生态、气候变化等数据资源综合开发利用。推进重点流域区域协同治理,构建精准感知、智慧管控的协同治理体系。完善自然资源三维立体“一张图”和国土空间基础信息平台,持续提升自然资源开发利用、国土空间规划实施和水资源管理调配水平。
(4)以数字化手段完善生态产品价值实现机制。
充分利用数字化手段,建立完善生态产品价值评估机制,推动生态资源、生态价值、经济价值和社会价值的更好实现。摸清底数、明晰权属、评估价值,夯实生态产品价值实现基础。完善资源环境权益交易市场,强化相关顶层设计。融合数据链、产业链、金融链,畅通生态产品经营开发路径,推动“三链融合”。
6.政府运行。
以全面提升全省政府运行效能为目标,大力推动数字机关建设,促进政务一体化大协同,打造公开透明的政务环境。
(1)升级完善“赣政通”平台。
加快“赣政通”五级接入覆盖,实现省、市、县、乡、村和相关企事业单位全部接入。整合接入全省政务办公类和业务类系统,集中管理人员、流程、业务、消息、应用、运营,实现政府跨部门协作办公。丰富“赣政通”应用场景,以即时通信为基础,结合音视频会议、政务邮箱、在线文档、统一待办、工作通知等功能,建成功能全面、界面简洁、使用便利、运转顺畅的政府办公移动端,实现随时随地协作办公。优化“赣政通”平台,推动技术框架有序迁移,实现自主可控、安全可靠。
(2)建设一网协同办公系统。
建设完善综合办公系统,实现公文运转、会议组织、信息采编、值班值守等机关办文、办会、办事业务全流程网上运行。推进全省一网协同办公平台建设,优化政务运行流程,汇聚政府业务应用,增强业务系统和办公系统的关联协同,推进分散服务向集中服务转变,推动办文、办会、办事业务上下联动,实现公文、信息、简报等电子文件的上传下达,逐步构建全省政府系统纵横一体的协同办公履职体系。
(3)全面深化政务公开。
提升政府网站集约化水平。对政府网站的信息资源统一管理,推动政府门户网站与政务服务网深度融合,实现数据同源、服务同质。构建网上政府的数据底座,推动政务公开、政民互动、网上服务融合发展。
建设政务新媒体传播矩阵。加强政务新媒体运营管理,推动政府网站、政务新媒体与本地区融媒体中心的融合发展。加快建设以省政府微信公众号为龙头、各地各部门新媒体为主体的整体协同、响应迅速的政务新媒体矩阵体系。
提升政务公开专区服务水平。按照决策、管理、执行、服务、结果“五公开”的要求,融合线上线下政务公开与服务,完善优化政务公开专区功能,设立政策咨询综合服务窗口,及时准确地为企业、群众提供“一号答”“一站式”的政策咨询服务。
精准解读重大政策措施。依托政府网站专栏,集中统一发布解读政府规章、规范性文件和重点领域信息。升级网站政策智能问答功能、开发精准智能、及时高效的政策在线咨询办理功能。创新政策解读形式,综合运用新闻发布会、图文漫画、短视频等形式开展多元化解读,向企业和群众主动推送,提高政策信息到达率和适用度。
加强政务舆情的处置回应。健全完善政务舆情常态化监测、研判、处置和回应机制,以解决问题的实际成效回应社会关切。密切关注房地产、金融、工资拖欠、环境污染和生态破坏、食品药品安全、教育、医疗、养老、安全生产等方面的舆情并及时作出回应,助力防范化解重大风险。
(4)建设机关内部“最多跑一次”系统。
聚焦机关内部办事多次跑、多头跑、多环节、时间长等问题,全面梳理各地各部门内部办事事项,厘清事项清单和办事指南,形成全省机关内部“最多跑一次”事项清单,优化办理流程,缩短办理时限。依托统一电子证照、统一电子印章、数据共享交换等共性服务能力,构建省、市、县(区)三级机关网上协同办事系统,实现事项线上集中办理,机关内部办事“最多跑一次”。
(5)建设机关事务管理服务保障智慧化系统。
推动机关事务数字化场景创新,进一步重塑管理机制、提高保障效能、提升服务体验。优化整合机关事务主要业务应用,集约建设覆盖省、市、县三级的能源管理、办公用房、公务用车等业务管理应用系统,推进数字会务、智慧安防、智慧物业等服务保障系统全面升级,实现“管理一网通、服务一键达”。
7.决策支持。
建设全省决策指挥体系,实现各业务领域多端感知、一屏统览、一网统管,强化大数据辅助决策,提升全省各级政府数字化决策能力。
(1)建设全省决策指挥门户平台。
建设以省级决策指挥中心(大屏、中屏、小屏)为核心、省直部门和市、县(区)充分对接的全省一体化决策指挥中心,打造全面覆盖各领域、各层级、各部门的省级“数字政府大脑”。以数据调研、采集、校验、转换、挖掘为基础,以政策研究、分析、决策、生成、评估为目标,建设动态监测、统计分析、趋势研判、效果评估、风险防控等应用场景,提供数据汇聚、业务建模、决策效果评估的全流程服务。
(2)建立数字化决策指标体系。
发布全省统一的政府数字化履职指标体系,建立面向各领域的考核评价体系,实现业务管理统一口径、数字决策统一标准,指导市、县(区)优化本级数字化决策能力。制定全省数字政府辅助决策一网统管指标规范,推动建立全省城市运行、综合治理事件统一目录,完善城市运行事件权责清单,为市、县(区)城市治理的科学化、精细化、智能化提供统一标准。
(3)建设全省统一督办落实系统。
以数字化手段创新督查方式,促进业务流程优化,提升督查工作标准化、信息化、智能化、可视化水平。依托督查督办系统实现对重大决策部署以及重点事项等落实情况的全程跟踪、实时督办、智能分析、可视监督和及时反馈。加强与国务院“互联网+督查”平台的有效衔接和贯通融合,使受理转办、跟踪督办、结果反馈更加便捷高效。
(二)构建数字政府全方位安全保障体系。
全面落实总体国家安全观,坚持安全可控和开放创新并重、促进发展和依法管理相统一,严格落实网络安全各项法律法规制度,将安全发展贯穿于数字政府建设各领域和全过程,构建“集中监测、多维联动”的数字政府一体化网络安全保障体系,筑牢数字政府安全屏障。
1.强化安全管理责任。
各地各部门按照职责分工,统筹做好数字政府建设安全和保密工作,落实主体责任和监督责任,构建全方位、多层级、一体化安全防护体系,形成跨地区、跨部门、跨层级的协同联动机制。建立数字政府安全评估、责任落实和重大事件处置机制,加强对参与政府信息化建设、运营企业的规范管理,确保政务系统和数据安全管理边界清晰、职责明确、责任落实。
2.落实安全管理制度。
建立健全数据分类分级保护、风险评估、检测认证等制度,加强数据全生命周期安全管理和技术防护。加大对涉及国家秘密、工作秘密、商业秘密、个人隐私和个人信息等数据的保护力度,完善相应问责机制,依法加强重要数据出境安全管理。加强网络安全等级保护和密码保护,完善全省政务外网安全管理制度,支撑网络系统定级备案管理、网络安全等级保护、密码测评管理、建设整改管理、资产管理、机构和人员管理等业务。建立健全网络安全、保密监测预警和密码应用安全性评估的机制,定期开展网络安全、保密和密码应用检查,提升数字政府领域关键信息基础设施保护水平。
3.提升安全保障能力。
建立健全动态监控、主动防御、协同响应的数字政府安全技术保障体系,在升级全省政务外网安全监测平台的基础上构建数字政府一体化安全管理平台,为基础设施安全、应用安全及数据安全提供安全保障支撑。升级全省政务外网安全监测平台,拓展网络安全态势感知监测范围,加强网络安全事件和网络泄密事件的监测、预警和发现能力。提升安全运营中心服务能力,统一组织开展安全监测、风险评估、通报预警等工作。优化升级省政务云密码服务支撑平台,提供数字政府应用系统商用密码服务,保障物理和环境、网络和通信、设备和计算、应用和数据等层面的机密性和完整性。
4.提高自主可控水平。
大力推动数字政府建设自主创新,加快数字政府建设领域关键核心技术攻关,强化安全可靠技术和产品应用,构建数字政府自主可控应用生态,不断提升电子政务自主可控水平。政务云、政务网络等基础设施扩容升级应优先采用自主可控的技术和产品,新建数字政府应用项目应支持自主可控的软、硬件环境部署。对已建信息化系统应列入改造计划,逐步完成自主可控适配改造。
(三)构建科学规范的制度规则体系。
坚持整体谋划,创新工作机制,建立全方位、多层次、立体化的法规制度体系,构建一整套与数字政府建设相适应的体制机制和工作规范,保障数字政府建设和运行整体协同、智能高效。
1.完善法规制度。
全面完善数字政府法规政策体系,依规依纪依法推进技术应用、流程优化和制度创新。推动制定数据管理、数据归集、数据共享、数据开发利用、数据交易、电子证照、政务服务等领域地方性法规和管理办法。
2.健全标准规范。
在国家电子政务标准体系框架下,制定体现江西省地方特色的标准规范,鼓励企业、社会团体和教育科研机构积极参与相关标准制订修订,助力构建数字政府标准体系。
制定总体标准。包括术语、标准化指南、参考模型等数字政府总体性、框架性、基础性的标准。
完善基础设施标准。包括政务网络、政务云多云管理、政务信息系统容灾等标准。
完善数据标准。包括元数据、分类与编码、数据库、信息资源目录、数据格式、开放共享、开发利用、数据管理、数据资源产权、数据定价、数据分配等标准。
完善公共支撑标准。包括可信身份认证、统一电子证照、统一电子印章、统一支付平台、公共信用信息平台、人工智能平台、政务空间地理信息平台、物联网平台、政务区块链基础平台等标准。
完善应用标准。包括一网通办、一网统管、一网协同等标准。
制定管理标准。包括运维运营、测试评估等标准。
完善安全标准。包括安全管理、安全技术、安全产品和服务等标准。
(四)构建开放共享的数据资源体系。
完善数据管理机制和基础制度,强化公共数据管理,统筹推进政务大数据平台建设,加强数据汇聚融合、共享开放和开发利用,促进数据依法有序流动,充分发挥政务数据在提升政府履职能力、支撑数字政府建设中的重要作用。
1.统筹政务大数据平台建设。
依托全省数据共享交换平台和公共数据开放平台,将省、市、县(区)各部门接入数据资源体系。构建全省一体化政务数据门户,提升数据分析、目录管理、数据开放、数据治理、供需对接、数据共享等能力。推进全省政务数据的全量归集和融合治理,提升数据在政务服务、社会治理、宏观决策等领域充分共享与应用。
2.完善政务数据资源目录体系。
围绕数据责任清单、供需对接清单、数据负面清单,以“一网通办”“一网统管”“一网协同”应用需求为导向,梳理全省各级政府部门职责、业务活动、行政权力事项,明确数据责任主体,加强数据资源普查,建立全省政务数据统一资源目录,实现全省业务数据化、数据目录化、目录资源化、资源服务化。
3.加强政务数据汇聚治理。
推动数据资源“按需归集、应归尽归”,完善数据采集汇聚机制,明确“一数一源”,并按需归集政务与社会数据,实现省、市、县(区)数据汇聚整合,建成千亿级全省数据资源中心。建立数据质量管理、数据标准规范、数据质量反馈整改责任机制和激励机制,对归集的数据进行全生命周期规范化治理,进一步提升共享数据质量。根据统一标准规范,完善人口、法人、自然资源、经济等基础库,构建政务服务、市场监管、生态环保等主题库及12345热线、数据共享、民生保障、社会发展等专题库。
4.深化政务数据协同共享。
以应用为牵引,充分运用大数据、人工智能等技术手段,建立“应享尽享”管理制度,构建标准统一、布局合理、管理协同、安全可靠的扁平化网状政务数据共享交换体系,实现政务数据统一编目、统一标识、统一寻址、统一服务、统一质量、统一安全,进一步提升数据共享效率、数据质量、数据服务能力、数据归集方式、数据安全性。依托全省政务大数据平台,推动开展政务大数据综合分析应用。提升数据共享服务能力,在“赣政通”平台探索建设数据共享掌上功能,实现掌上审数,探索掌上看数、查数。
5.推进政务数据开放利用。
加大政务数据开放利用创新力度,明晰数据开放的权利义务,界定数据开放的范围和责任,优先开放与民生紧密相关、社会迫切需要、行业增值潜力显著的政务数据。加强数据授权运营,探索数据资源确权、开放、流通、交易相关制度,充分释放数据要素价值。建立数据开放优秀应用绩效评估机制,推动优秀应用项目落地孵化,跟踪开放应用成效,形成示范效应。
(五)建设智能集约的平台支撑体系。
构建统筹调度、结构合理、智能集约、技术先进的平台支撑体系,适度超前布局相关数字基础设施,全面夯实数字政府建设根基。
1.升级政务“一张网”。
构建“高速泛在、承载充足、技术先进”的全省电子政务外网,全面提升数字政府的网络支撑能力。
升级改造政务外网第一平面。升级改造省、市、县、乡四级骨干网络,优化网络结构、扩容网络带宽、加固安全防护,全面强化网络集约化支撑能力,打造万兆到省市、千兆到县区的全光网络。
新建政务外网第二平面。按照现网组网模式,新建政务外网第二平面,形成“一网双平面”网络架构,大幅提升网络可靠性和承载力,满足公共视频、数据备份等大带宽业务传输需要。逐步完善接入单位双平面组网规范,着力打造智能切换、敏捷高效的新一代电子政务网络。
推进部门专网迁移工作。以部门专网平滑迁移为目标,夯实政务外网支撑能力,统筹协调推进迁网工作,确保各部门专网无缝、安全、快速向政务外网迁移融合,实现全省非涉密政务业务系统一网承载。
全面推进政务外网IPv6(互联网协议第6版)规模化部署。深入推进全省政务外网IPv6改造工作,增强IPv6互联互通能力,提升IPv6监测预警手段,支撑IPv6用户接入,满足各类政务信息系统IPv6访问需求,推动政务外网紧跟先进技术发展方向迭代演进。
推进全省政务外网物联感知能力建设。充分利用政务外网“一网双平面”,构建政务外网物联感知服务平台,形成空间全域覆盖的政务外网物联感知体系,承载水利、林业、生态环保、应急、自然资源、城市管理等各类物联网智慧应用,强化政务外网感知终端的泛在接入能力和“一网统管”的中枢支撑能力,提升数字化、智能化安全管理水平。
推动新技术在政务外网应用。创新网络接入模式,打造政务外网5G双域专网,拓展移动办公用户和村(社区)便捷安全联网方式。推进国家广域量子保密通信骨干网络江西节点建设,分阶段建设覆盖各设区市的量子保密通信干线,提升全省政务信息化安全防护水平。
2.完善政务“一朵云”。
以多云管理平台为抓手,整合为逻辑统一、灵活部署、协同调度的政务云平台,实现全省政务云资源统一管理,形成政务“一朵云”格局。
建设多云管理平台。制定全省政务云多云管理规范,省级、各设区市按照规范结合本地实际需要建设多云管理平台,实现政务云的统一接入、全局监管、分级决策、统筹调度,优化云资源使用效能,提升云服务质量。
提升全省政务云平台服务能力。统筹做好政务云资源扩容,丰富政务云算力多样性,满足数字政府新增业务上云与省直单位应用系统迁移至政务云需求。推进省超算中心、省人工智能计算中心建设运营,完善科技创新、产业布局等方面的算力布局。推进各设区市信创云平台建设,加快各级应用系统向信创云平台迁移。
完善全省政务云灾备体系。强化省级“两地三中心”灾备体系,推动重要业务双活容灾部署,确保关键业务不中断、核心数据不丢失。升级省级异地灾备数据中心,鼓励设区市政务云之间形成数据互备和业务双活。
3.强化公共支撑能力。
持续优化省级已建公共支撑应用覆盖范围,增强新型公共支撑能力建设,拓宽支撑能力广度,建立省级公共支撑能力运营平台,探索新场景应用试点。
加强基础公共支撑能力应用。整合全省统一身份认证系统,实现认证对接统一服务,提升全程网办便利度。建立健全电子证照制发机制,实现电子证照与实体证照同步制发和应用,在全国范围内标准统一、互通互认。健全电子证照应用标准规范,拓展电子证照在政务服务等领域应用范围。建立电子印章应用推进工作机制,在融资信贷、商业合同、物流港口、企业数字化转型等方面发挥电子印章效能。增强公共支付能力在税务开票及其他缴费科目的推广使用。
推进新型智慧公共能力建设。建设统一人工智能平台,实现“平台+算法+应用引擎”技术体系化,赋能政务多端应用。优化统一消息推送平台,赋能政务服务办理、社会管理应急等各场景。完善政务区块链基础平台,提供数据存证、数据溯源、多方协同等服务,赋能数字政府应用系统建设。完善政务空间地理信息平台,健全全省地理时空数据规范,支撑社会综合治理、全域态势感知、辅助决策分析等功能开发。建设省级隐私计算平台,在医疗健康、金融银行、国家安全等领域赋能个性化服务场景。
升级公共支撑能力运营体系。打造公共能力运营平台,利用新型运营平台保障公共能力互联互通,支撑行业能力汇聚,实现能力接口组合灵活编排,推动公共能力融合输出,赋能新型智慧应用场景。统一公共能力入口,向开发及订阅者提供能力对接服务,实现能力“应接尽接”。结合既有公共能力与新型公共能力,构建全新公共能力应用场景和试点,打造一地创新、多地复用、全省推广的公共能力应用新格局。
五、保障措施
(一)强化组织领导。
各级党委切实履行领导责任,及时研究解决影响数字政府建设的重大问题。各级政府在党委统一领导下,履行数字政府建设主体责任,谋划落实好数字政府建设各项任务。省推进政府职能转变和数字政府建设领导小组及其办公室切实履行工作职责,完善工作机制,建立工作规则,充实工作力量,定期研究、协调解决工作推进中的重点难点问题。各地各有关部门要将数字政府建设纳入重要议事日程,建立健全领导协调机制,结合实际制定实施方案,细化时间节点、目标任务和推进举措,保障数字政府建设工作有序推进。
(二)强化项目统筹。
按照全省数字政府建设发展目标、总体架构和技术标准,编制重点项目清单,加强全省数字政府建设项目的统筹规划,提升科学化、集约化水平。对现有的数字政府建设有关信息化项目,省政府办公厅组织开展摸底调查、科学评估,协调推进项目改造升级和功能优化提升,充分发挥已建项目效能。对新建的数字政府建设项目,省政府办公厅会同省发展改革委、省财政厅等部门,发挥数字政府建设专家咨询委员会作用,建立省、市两级数字政府项目科学评估和联合会审机制,在项目立项前组织对技术可行性、标准合规性等进行综合论证,采取部门联合会审方式,确定项目建设的时序和资金安排报领导小组审定。各设区市严格落实全省统一规划和要求,加强对所辖县(市、区)数字政府建设项目的论证、立项、实施、验收等统筹管理。
(三)强化考核评估。
按照国家有关要求,在各级党委领导下,进一步加大全省数字政府建设考核力度,建立常态化考评机制,将数字政府建设工作纳入政府绩效考核体系,加强审计监督,促进数字政府建设规范运行。建设具有江西特色的统一考评指标体系,出台统一考评办法,细化量化对各层级、各部门的考评细则。建设统一考评应用系统,推动考核评估工作线上化、数字化、智能化。
(四)强化运维运营。
建设一体化运维管理平台,实现运维数据标准化、运维工具自动化、运维管理流程化和运维数据可视化。整合优化数字政府运维专业团队,通过集中监控、数据备份、应急演练、故障响应等运维服务工作,保障系统实时在线、可靠运转。组建数字政府运营服务团队,围绕政务应用开展专项运营工作,优化用户使用体验,拓展创新应用,实现“以运营促建设、以运营促提升”。
(五)强化队伍建设。
坚持将数字政府建设列入各级政府领导干部和公职人员学习培训内容,建立普及性与针对性相结合的培训机制,不断提升全省干部数字素养和数字化能力。探索建立数据专员和首席数据官制度,创新人才引进新模式,采取直接招录、柔性引进和购买服务相结合的方式,加强数字化人才队伍建设。建立数字政府专家委员会和专家库,为高质量推进数字政府建设提供决策参谋和智力支撑。
附件:重点任务清单
附件




