宁波市科技进步奖揭晓,79项成果脱颖而出
发布时间: 2023-08-16
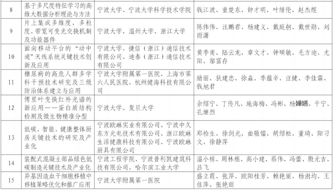
8月15日上午,在新时代高水平创新型城市建设推进大会上,2022年度宁波市科学技术进步奖揭晓,79项科技成果脱颖而出。
其中,一等奖9项,二等奖20项,三等奖50项。同时,有9人获宁波市青年科技创新奖。
看看都有哪些硬核科技创新——












图文来源:甬派

Copyright © 2022 中国科学技术协会 版权所有 | 京ICP备16016202号-20
Copyright © 2022 中国科学技术协会 版权所有 | 京ICP备16016202号-20