厉害了!全球百佳!
发布时间: 2023-02-15
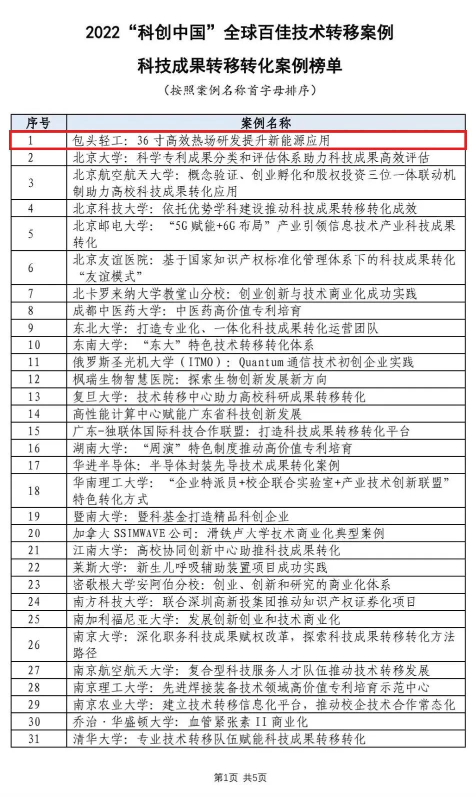
近日,由包头市科协、包头迈科技推荐的“包头轻工:36寸高效能热场研发提升新能源应用”项目成功入选2022年“科创中国”全球百佳技术转移案例榜单,这是我市首次入选该榜单。
据悉,“科创中国”全球百佳技术转移案例榜单作为“科创中国”具有重要影响力的榜单之一,主要是通过广泛收集全球技术转移典型案例,总结出优秀跨境技术合作模式以及技术项目运营模式,助力“科创中国”服务科技经济融合,加速创新要素跨境流动,促进国际开放创新生态体系构建等,从而进一步推进落实中国科协“科创中国”三年行动计划(2021-2023 年)及“科创中国”重点工作任务。
我市成功入选全国首批“科创中国”试点城市以来,市科协充分利用这一重大机遇,牢牢抓住科技成果转化、产业化这个关键,紧盯企业科技需求,千方百计挖掘科技创新资源,突破供需对接壁垒,促进企业需求与科技供给实现有效匹配。2022年以来,开展技术路演、创新创业竞赛、科技成果线上交流等各类科技成果转移转化专场活动30余场,推动科技成果签约转化项目6项,完成企业技术需求落地应用解决方案46个,达成专利或专利意向34个。
下一步,市科协将继续认真贯彻党的二十大精神和习近平总书记“一个创新、三个实现”重要指示,深入落实创新驱动发展战略部署要求,紧紧围绕推动和助力企业开展“引进一个专家团队、建立一个研发机构、选投一个战新产业、开发一组新产品”活动,高质量推进包头市“科创中国”试点城市建设,加快导入科技创新资源,加速向重点产业集聚,聚焦打造“世界稀土之都”和“世界绿色硅都”,落地一批品牌性学术活动,转化一批科技创新成果,建立一批科技经济融合组织,引进一批高端智力人才,以更大的责任担当落实“三争取”,为重振包头雄风、再创包头辉煌展现新作为作出新贡献。
(来源:包头日报)
版权与免责声明:本公众号内容转载自互联网,版权归原作者所有,仅供传递信息及分享,并不意味着赞同其观点或证实其真实性,也不构成其他建议。仅提供交流平台,不为其版权负责。如无意侵犯您的知识产权,请联系删除,本平台将不承担任何责任。

Copyright © 2022 中国科学技术协会 版权所有 | 京ICP备16016202号-20
Copyright © 2022 中国科学技术协会 版权所有 | 京ICP备16016202号-20