祝贺!天津国际生物医药联合研究院通过2022年度天津市产业技术研究院再认定
发布时间: 2023-01-30
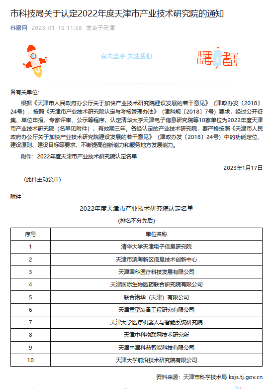
为加快推动产业技术研究院发展,天津市科技局根据《天津市产业技术研究院认定与考核管理办法》要求,组织开展2022年度天津市产业技术研究院认定与绩效考核工作。经过公开征集、单位申报、专家评审、公示等程序,认定10家单位为2022年度天津市产业技术研究院。其中位于天津经开区的天津国际生物医药联合研究院再次通过认定。
产业技术研究院是以深化科技体制改革、加强科技与经济结合、组织创新和体制机制创新为目标,采取市场化运行机制,具有强大产业影响力的新型研发机构。2018年,天津市政府办公厅印发了《天津市人民政府办公厅关于加快产业技术研究院建设发展的若干意见》,提出要建设一批行业带动能力强、国内领先的产业技术研究院,天津国际生物医药联合研究院于2019年首次成功通过认定。
此次,天津国际生物医药联合研究院再次通过市级产业技术研究院认定,表明研究院在促进生物医药产业发展,完善生物医药产业链条,加速生物医药领域技术成果转化等方面发挥了重要作用。未来,天津国际生物医药联合研究院将围绕成果转化、投资孵化等功能定位,进一步创新服务体系,优化产业生态,为天津市落实“制造业高质量发展行动”,全力打造生物医药特色产业高地做出更大贡献。信息来源:天津国际生物医药联合研究院
转载来源天津经开区—泰达

Copyright © 2022 中国科学技术协会 版权所有 | 京ICP备16016202号-20
Copyright © 2022 中国科学技术协会 版权所有 | 京ICP备16016202号-20