逐梦粤港澳!顺德创业创新大赛34个项目同台PK!
发布时间: 2023-01-29
逐梦粤港澳
智汇大湾区
2022年顺德区优秀创业项目评选
暨港澳青年创业创新大赛决赛
1月9日,2022年顺德区优秀创业项目评选暨港澳青年创业创新大赛决赛及颁奖典礼在顺德新能源科技小镇举行。
顺德区民政和人力资源社会保障局机关党委副书记、区残联副理事长吴智力,顺德区推进粤港澳大湾区建设领导小组办公室常务副主任邱国盛,顺德区委统战部副部长关诗咏、顺德区民政和人力资源社会保障局就业促进科科长刘凡、顺德区民政和人力资源社会保障局就业促进科副科长麦顺和等领导出席本次活动。
参赛创业团队合影留念
大赛自去年10月启动以来,吸引111组项目申报,大赛组别分为学生组、初创组、成长组和港澳台青年组,经过初审、复赛路演的层层评选,共34个优秀项目突出重围,跻身决赛舞台。
大赛不仅吸引顺德各高校、职校学生创业团队,顺德创业企业参与,也吸引了顺德本地知名企业参加,美的洗涤电器制造有限公司带来的搭载直流变频技术的智能洗碗机,运用各种创新技术,从中国人的饮食习惯开发产品,引起在场观众和专家评委的注意。
决赛风采
大赛亮点
值得一提的是,今年大赛首次开设港澳台青年组赛道,为港澳台青年搭建交流平台,让在顺德创业的港澳青年,也可参与这场顺德本地创业创新盛事,展示他们的创业风采,促进港澳台青年与顺德创业创新基地、本地企业等的交流,吸引他们在顺德落地生根,持续发展,汇聚更多港澳台的双创力量。
“非常好,因为非常难得可以聚集这么多的港澳创业青年,有机会跟大家认识互相交流。”
隽智生物医学研究实验室(佛山)有限公司负责人林凯伦进行决赛路演
被问到参与大赛的感受,获得大赛港澳台青年组一等奖的隽智生物医学研究实验室(佛山)有限公司负责人林凯伦频频点头。该创业公司主要开发多个与大医院功能对标但低成本、无创伤、体积小、易操作的创新医疗检测设备,适用于基层医疗及康养市场。
提及选择在顺德创业的原因,林凯伦表示,顺德是高端制造这比较有名的地方,有助于公司做高端生产组装。大湾区非常支持港澳青年在这边的创新创业,广佛地区有许多三甲医院,很适合研究团队做临床实验,对创新技术都有需求,因此觉得顺德很适合公司发展。
2022顺德区级创业孵化基地授牌仪式
活动为2022年新增区级创业孵化基地“太火鸟(顺德)设计科技联合加速基地”“群策时空青年创业社区(容桂)”颁发牌匾,并对学生组,初创组,成长组和港澳台青年组获奖的项目和选手发放证书与奖金。
领导讲话
顺德区民政和人力资源社会保障局机关党委副书记、区残联副理事长 吴智力
吴智力表示,希望以赛事为纽带,吸引更多粤港澳三地青年携项目来顺德参赛和交流发展,顺德热诚欢迎人才、机构、项目、资本集聚顺德、扎根顺德,与顺德同成长。
评委点评
中国青年创业导师、创客中国创业导师和评委 周到户老师
本次报名的参赛项目已经突破3位数了,更重要的是我们的世界500强美的都来参赛了,这充分说明,这几年我们顺德人力资源和社会保障局主办、顺德高新技术企业协会承办的优秀创业项目大赛的社会影响力已经很高。特别是今年新增开辟的港澳台项目组,这样的大赛在未来我们相信会成为顺德这座城市,在大湾区、在华南地区、在中国一个新的名片呈现给大家,那就是创新顺德。
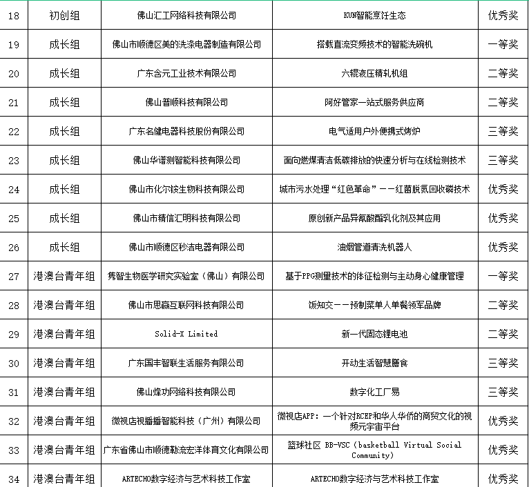
获奖名单
大赛相关信息
自2019年启动以来,顺德区优秀创业项目大赛累计吸引企业、初创团队、中高等院校超300个优秀项目报名参加,涵盖智能家电、高端装备制造、新材料、电子信息等传统顺德优势产业,以及生物医药、新能源、数字创意等新兴产业,与大湾区未来产业发展息息相关。
前三年大赛获奖单位累计获得政府扶持资金超180万元,90%以上的初创团队项目落户顺德,其中已有29家优秀创业项目单位已是顺德存量的国家高新技术企业,累计工业总产值达15.22亿元,缴纳税收额超3300万元,每年研发投入超8000万元,带动就业超2200人。
图文来源:顺德创业服务、顺德城市网

Copyright © 2022 中国科学技术协会 版权所有 | 京ICP备16016202号-20
Copyright © 2022 中国科学技术协会 版权所有 | 京ICP备16016202号-20