政经事||第四届“佛山高新技术进步奖”拟奖名单公示
发布时间: 2023-01-18
关于第四届“佛山高新技术进步奖”
拟奖名单的公示
根据《佛山高新技术进步奖奖励办法(暂行)》的规定,为保证佛山高新技术进步奖评审的公正、公平、公开,现将经佛山高新技术进步奖评审委员会评定的第四届“佛山高新技术进步奖”拟奖名单予以公示。公示期自发布之日起10个工作日内(2022年12月1日至2022年12月14日),任何单位和个人如对公示内容持有异议,请在公示期内以书面形式向佛山高新技术进步奖工作办公室反映,反映公示名单的情况和问题应坚持实事求是原则。
异议书应包括以下内容,否则恕不受理:
(一)异议内容及有关异议的事实证明材料;
(二)以单位名义提出异议的,应写明单位名称、法定代表人、联系人、通信地址、联系电话和传真,并加盖单位公章;
(三)以个人名义提出异议的,应写明本人真实姓名、身份证号码、通信地址、联系电话,并由本人签名。
异议受理地址:佛山市汾江西路1号外贸大厦3楼
联系人:谭小姐
电话:(0757)83281686
附件(点击文末“阅读原文”下载附件):
1.第四届“佛山高新技术成就奖”拟奖人员
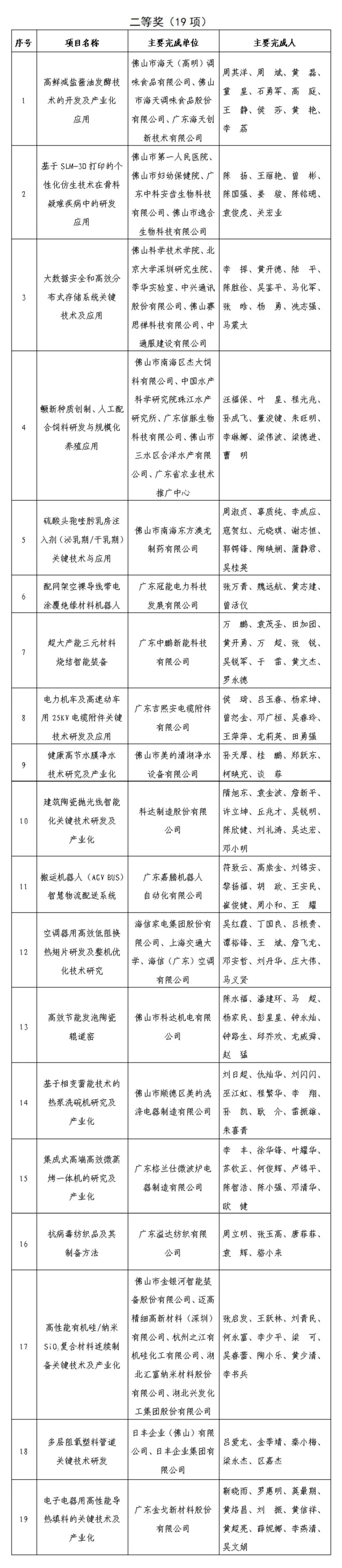
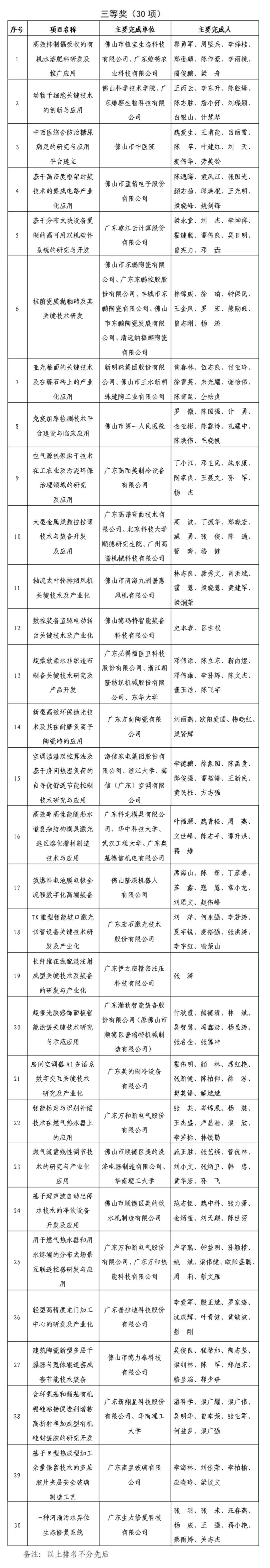
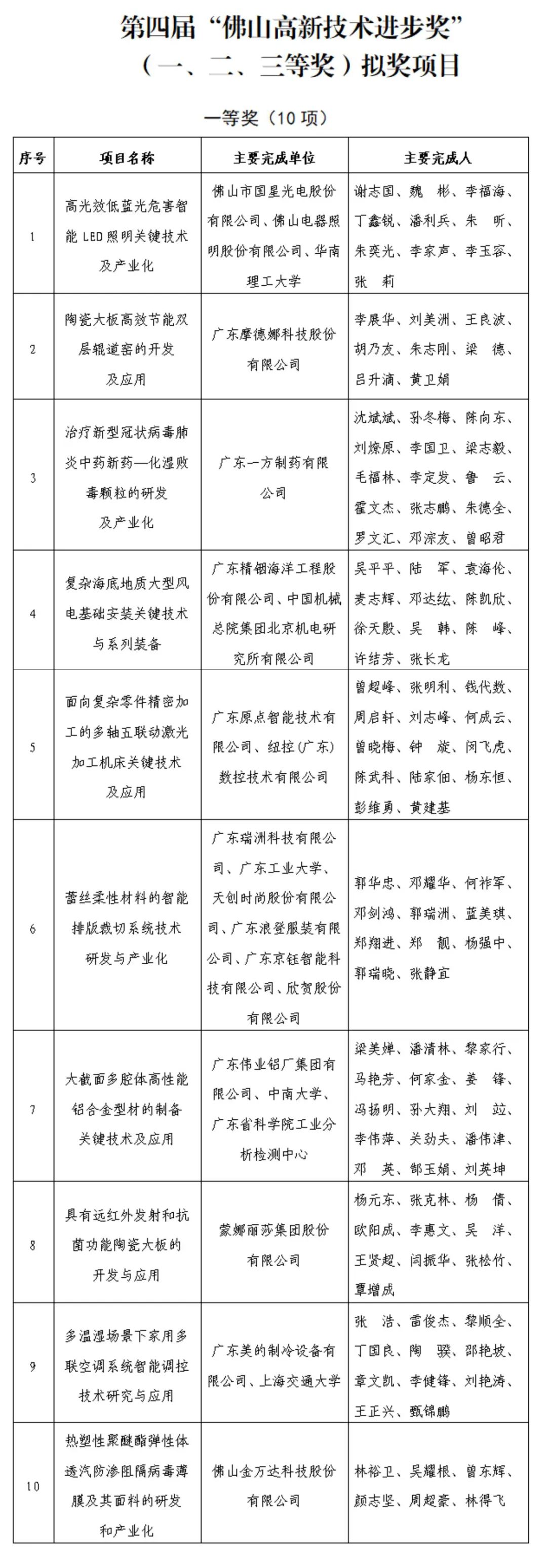
2.第四届“佛山高新技术进步奖”(一、二、三等奖)拟奖项目
佛山高新技术进步奖工作办公室
2022年12月1日
附件:
图文来源:佛山高新协会

Copyright © 2022 中国科学技术协会 版权所有 | 京ICP备16016202号-20
Copyright © 2022 中国科学技术协会 版权所有 | 京ICP备16016202号-20