关注!第四届“佛山高新技术进步奖”名单公布
发布时间: 2023-01-13
近日,第四届“佛山高新技术进步奖”授奖名单公布,广东邦普循环科技有限公司董事长兼总裁李长东获得第四届“佛山高新技术成就奖”,另有59个项目获得“佛山高新技术进步奖”,其中一等奖10项、二等奖19项、三等奖30项。
第四届佛山高新技术进步奖是在佛山市科学技术局、佛山高新区管委会、佛山市科学技术协会指导下,由佛山市高新技术产业协会主办,各区高新协会协同推进。
佛山高新技术成就奖授予在推进佛山市科学技术发展进程中作出突出贡献的个人。李长东获得第四届佛山高新技术成就奖。截至2022 年11月30日,其已承担省部级以上项目25项,其中国家级项目8个;授权专利355件,包括161件发明专利 ,三次获得中国专利优秀奖;参与制定已发布标准94项,其中国家标准21项;发表论文47篇,其中SCI共9篇,参编《金属废物的再生利用与环境保护》专著1部;获各级奖项38项,其中国家级奖项3项,省部级奖项20项。
广东一方制药有限公司的化湿败毒颗粒的研发及产业化获得一等奖。/佛山日报记者倪玉洁摄
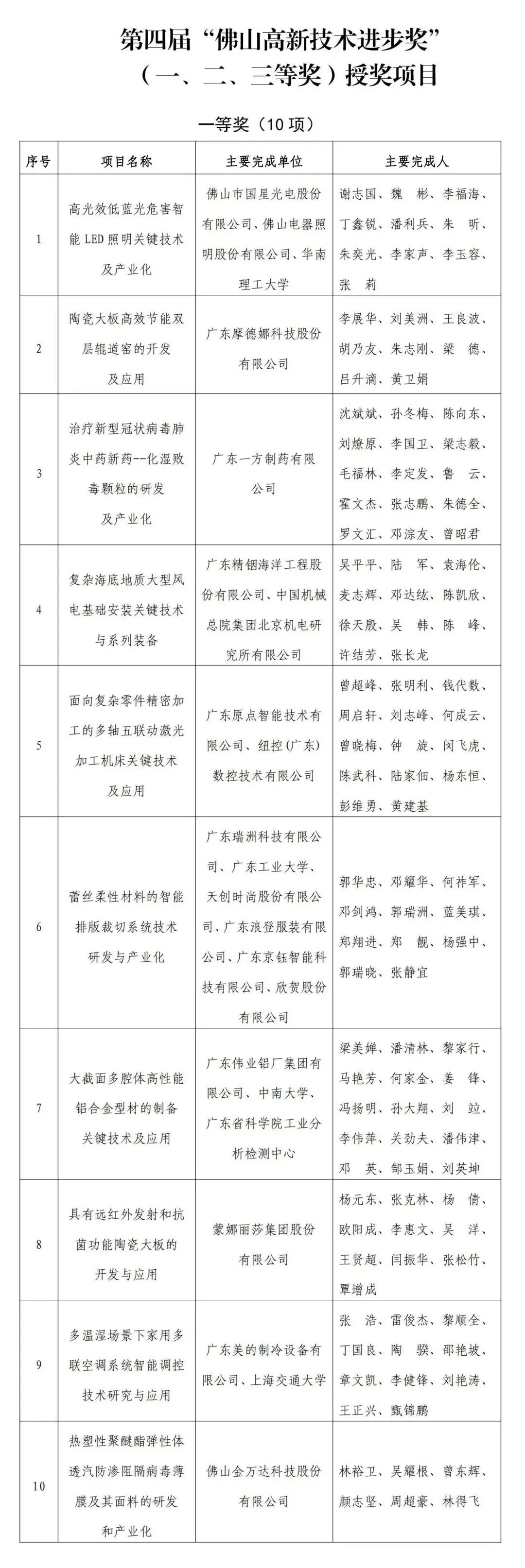
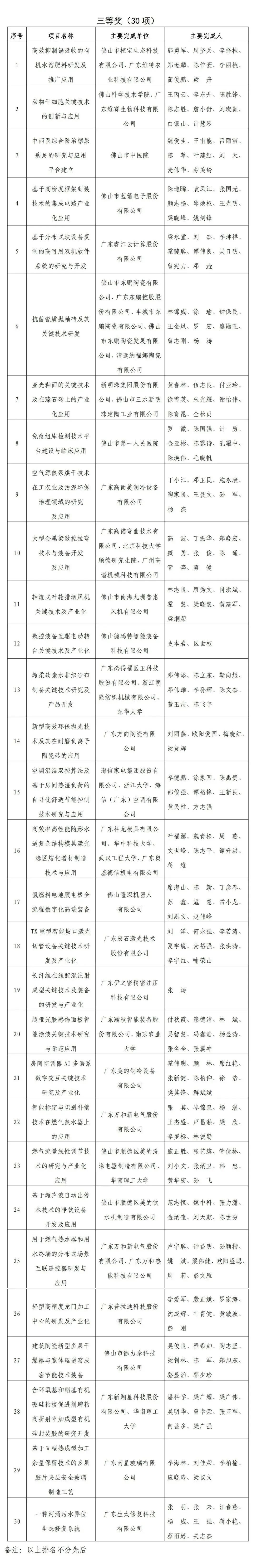
佛山高新技术进步奖包括一、二、三等奖,授予在应用推广先进科学技术成果,为促进科技进步和经济社会发展,作出突出贡献的组织。第四届佛山高新技术进步奖共评选出59项。其中,佛山市国星光电股份有限公司、广东摩德娜科技股份有限公司、广东一方制药有限公司等10家企业的10个项目获得一等奖;佛山市海天(高明)调味食品有限公司、佛山市第一人民医院、佛山市南海区杰大饲料有限公司等的19个项目获得二等奖;佛山市植宝生态科技有限公司、佛山科学技术学院、佛山市中医院等的30个项目获得三等奖。
据了解,大赛组委会将从获奖项目中择优挑选项目向市科技局推荐参评省科学技术奖。此前,往届评选出来的“佛山高新技术进步奖”中,已有3个项目后续获广东省科技进步奖一等奖、3个项目获广东省科技进步奖二等奖。
图文来源:佛山日报

Copyright © 2022 中国科学技术协会 版权所有 | 京ICP备16016202号-20
Copyright © 2022 中国科学技术协会 版权所有 | 京ICP备16016202号-20