我校张伟教授获2022年度中国循环经济协会科技进步一等奖
发布时间: 2023-01-10
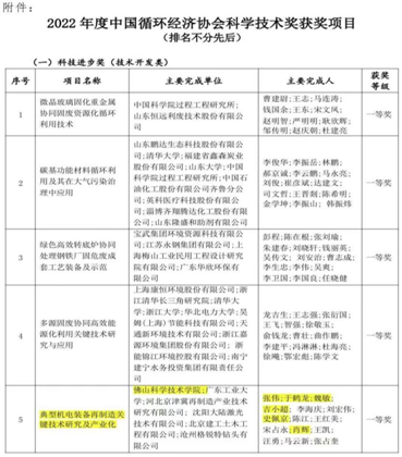
12月2日,中国循环经济协会发布了《关于2022年度中国循环经济协会科学技术奖励的决定》(中循协发〔2022〕224号),我校作为第一完成单位、机电工程与自动化学院张伟教授作为第一完成人的项目“典型机电装备再制造关键技术研究及产业化”荣获2022年度中国循环经济协会科技进步一等奖(技术开发类)。
中国循环经济协会科学技术奖是经国家科技部批准,在国家科技奖励主管部门注册,具备直接提名国家科学技术奖的资格,在行业领域内具有高认可度。2022年度中国循环经济协会科学技术奖共评选出一等奖8项,二等奖20项,三等奖25项。

张伟教授获奖项目针对典型高附加值成套装备再制造过程中在材料、技术、装备、标准方面存在的瓶颈问题,设计发明了面向苛刻工况下机械零件表面失效与体积损伤修复的系列再制造复合粉末与涂层制备方法,形成了面向苛刻工况下结构损伤、表面失效、内孔修复的优质高效再制造成形加工技术群,构建了涵盖“拆解—清洗—检测—评估—设计—修复—加工—装配”再制造全工艺流程质量控制的共性关键技术标准体系。填补了我国高端机电装备再制造领域的空白,对推动我国高端装备再制造产业发展具有重要意义,经济和社会效益巨大。

张伟教授是国家科技支撑计划重点专项首席科学家、国家重点研发计划项目首席科学家,其团队主要从事摩擦学、表面工程和装备再制造工程方向的研究。再制造是推动工业装备绿色低碳循环发展的重要手段,是支撑“双碳”战略目标的重要基础。本次获奖奠定了该团队在我国装备再制造领域的领先地位,提升了我校在高端装备再制造领域的科研水平。
图文来源:佛山科学技术学院——机电工程与自动化学院

Copyright © 2022 中国科学技术协会 版权所有 | 京ICP备16016202号-20
Copyright © 2022 中国科学技术协会 版权所有 | 京ICP备16016202号-20