3粤企揭榜国家级示范工厂任务;广东新一代人工智能创新发展行动计划出新;新增103
发布时间: 2023-01-09
1 、四部门公告2022年度智能制造示范工厂揭榜单位和优秀场景名单
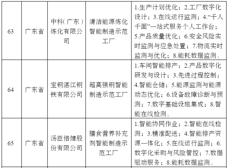
1月3日,工业和信息化部、国家发展和改革委员会、财政部、国家市场监督管理总局公告2022年度智能制造示范工厂揭榜单位和优秀场景名单。其中,2022年度智能制造示范工厂揭榜单位名单共计99个,广东企业中科(广东)炼化有限公司揭榜“清洁能源炼化智能制造示范工厂”、宝钢湛江钢铁有限公司揭榜“超高强钢智能制造示范工厂”、汤臣倍健股份有限公司揭榜“膳食营养补充剂智能制造示范工厂”。
2022年度智能制造优秀场景名单共计389个,来自广东企业的有22个,包括新明珠集团“智能仓储”、“市场快速分析预测”、“智能在线检测”;顺德美的电热电器“车间智能排产”等。
2、《广东省新一代人工智能创新发展行动计划(2022-2025年)》印发
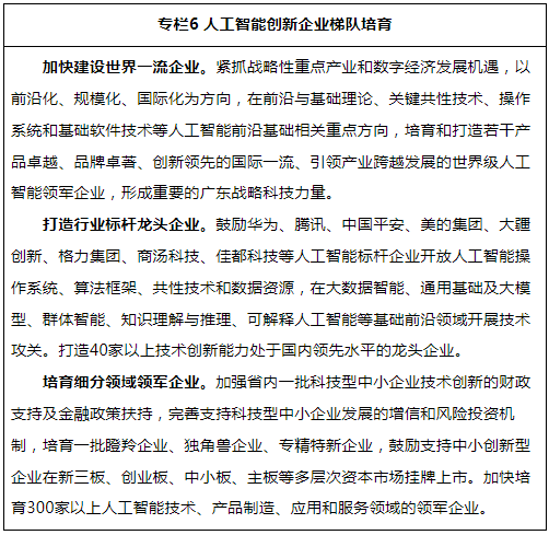
12月30日,广东省科学技术厅、广东省工业和信息化厅发布关于印发《广东省新一代人工智能创新发展行动计划(2022-2025年)》的通知。行动目标包括,到2025年,在基础理论、共性技术、操作系统、基础软件以及核心零部件等方面取得10项以上全球领先标志性成果或突破性进展;建成30个以上人工智能重点实验室、新型研发机构、工程(技术)研究开发中心、企业技术中心和应用中心(其中国家级研发机构10个以上),打造10个以上人工智能相关产业技术创新联盟,建设5个以上人工智能智库;打造200个全球领先的深度融合应用场景;培育形成40家以上技术创新能力处于国内领先水平的龙头企业,培育300家以上人工智能技术、产品制造、应用和服务领域的领军企业,核心产业规模突破1500亿元,带动相关产业规模超万亿元。
人工智能产业基地布局方面,佛山将依托高新区人工智能产业园、佛山顺德机器人谷、美的库卡智能制造科技园、中国(广东)机器人集成创新中心等园区,重点发展机器人、智能制造等领域,加快机器学习自动化、人机混合群体智能等核心技术应用,提升工业、服务机器人智能化水平,推动人工智能技术与制造业深度融合,打造全国智能制造高地。
向下滑动查看
3、2022年省级企业技术中心(第21批)认定申报开始
12月30日,广东省工业和信息化厅发布《关于组织开展2022年省级企业技术中心(第21批)认定工作的通知》。企业申报需满足管理办法第七条规定的基本条件,并按照2022年省级企业技术中心认定工作指南要求提供相关材料。
4、2022年广东省战略性产业集群重点产业链“链主”企业遴选申报开始
12月29日,广东省五部门发布《关于组织开展2022年广东省战略性产业集群重点产业链“链主”企业遴选工作的通知》。对规模实力的要求,战略性支柱产业集群重点产业链“链主”企业营业收入原则上不低于50亿元;战略性新兴产业集群重点产业链“链主”企业营业收入原则上不低于10亿元。
5、103家获认定为2022年度佛山市工程技术研究中心
12月30日,佛山市科学技术局发布《关于认定2022年度佛山市工程技术研究中心的通知》,认定103家工程中心为2022年度佛山市工程技术研究中心(其中企业类工程中心74家、公益类工程中心29家)。公益类中包括南海科创平台佛山(华南)新材料研究院的“佛山市电子信息材料工程技术研究中心”。
6、2023年“粤佛联合基金”指南建议公开征集
12月30日,佛山市科学技术局发布《关于公开征集2023年广东省基础与应用基础研究基金佛山市联合基金指南建议的通知》。主要聚焦新能源与绿色低碳、新材料、高端装备与智能制造、新一代电子信息、生物医药与人口健康重点领域,面向佛山市内重点高校、科研机构、省实验室、龙头企业等省基金依托单位征集重点项目(拟资助强度为100万元)、粤港澳研究团队项目(拟资助强度为200万元)、地区培育项目(拟资助强度为30万元)指南建议。
来源:工信部、广东省科技厅、广东省工信厅、佛山市科技局
图文版权归原作者所有,如有侵权,请联系删除

Copyright © 2022 中国科学技术协会 版权所有 | 京ICP备16016202号-20
Copyright © 2022 中国科学技术协会 版权所有 | 京ICP备16016202号-20