光谷项目占一半,武汉首批“揭榜”数字经济项目揭晓
发布时间: 2022-12-26
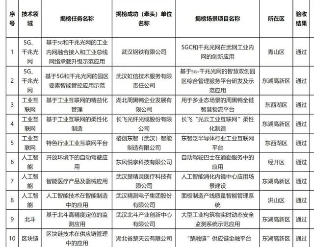
近日,10个成功入选武汉首批数字经济应用场景“揭榜挂帅”项目的市级支持资金全部发放到位,每家企业100万元,10家企业项目中一半在光谷。

“作为武汉‘首批’,我们感到特别荣幸!”武汉楚精灵医疗科技有限公司总经理胡珊博士介绍,去年企业揭榜“智能医疗产品及器械应用”,该场景“人工智能消化内镜中心应用场景建设”已实现食管癌、胃癌、结直肠癌等消化疾病的一站式智能辅诊,已在包括我市省人民医院、中心医院在内的全国500多家医院开展临床应用,企业还成为工信部和国家药监局创新医疗器械揭榜挂帅项目揭榜单位。
胡珊介绍,100万元的市级支持资金来得正是时候,“在‘进军’消化道的同时,我们还在开发‘胆胰大师’‘质控精灵’等系列产品,比如针对胰腺癌死亡率高的诊疗痛点,楚精灵又在开发全球首个动态超声内镜人工智能质控扫查和辅助导航产品,支持资金将让我们在场景开拓上更有‘底气’。同时,楚精灵融合高校、医疗机构、算力机构力量,并跨界诊疗、人工智能、大数据等多领域,针对一个场景、一个问题、一个行业解决痛点。政府‘慧眼识珠’,将会产生极大的示范效应,鼓励更多数字经济场景在武汉先行先试,涌现更多有活力的数字经济中小企业在汉成长。”
一年前,武汉市数字经济发展委员会办公室出台《数字经济应用场景“揭榜挂帅”行动工作方案》,围绕重点方向,通过征集、发榜、揭榜、评榜、奖榜等五个环节,对面向企业的揭榜挂帅项目,给予200万元资金支持(由市区两级各承担50%),旨在形成综合展现武汉城市发展魅力和重要创新成果的数字示范,以场景驱动打造数字经济前沿技术最佳试验场和应用孵化器。
通过向社会公开发布榜单,揭榜单位对照榜单任务申请揭榜,采取“专家评价+市场评价”实现项目“优中选优”。
“丰富的应用场景和庞大的市场是我市数字经济产业发展的独特优势。”武汉市经济和信息化局相关负责人表示,武汉开展首批数字经济应用场景“揭榜挂帅”工作,主要是为了重点突破一批技术创新优、应用效果好、复制推广性强的数字经济标志性场景,鼓励运用数字经济新技术、新产品、新模式解决武汉经济社会发展的“痛点”“难点”问题。未来“揭榜挂帅”还将持续开展,通过场景应用助推武汉建设数字经济一线城市。
来源 | 长江日报,武汉市经信局

Copyright © 2022 中国科学技术协会 版权所有 | 京ICP备16016202号-20
Copyright © 2022 中国科学技术协会 版权所有 | 京ICP备16016202号-20