天津经开区启动可持续水管理创新项目
发布时间: 2022-12-23
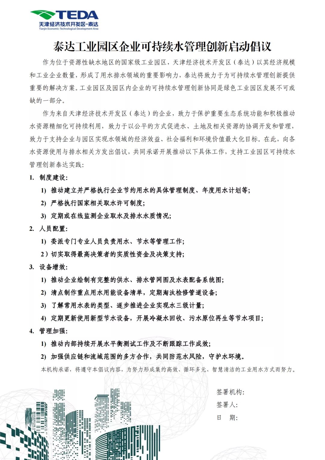
近日,由天津经开区生态环境局指导,天津泰达低碳经济促进中心与天津泰达水业有限公司、清华大学环境学院、诺维信泰达工厂共同组织的首届天津经济技术开发区水管理创新企业研讨会在天津双碳大厦举办。会上,天津经开区携手区内20家企业共同签署了《泰达工业园区企业可持续水管理创新启动倡议》(以下简称《倡议》),标志着泰达水管理创新项目正式启动。
“水管理创新行动”由WWF(世界自然基金会)提出,其核心理念是:改变过去水环境治理中,政府与企业的纯监管关系,以及社会组织游离在外的局面,真正实现在一个流域内所有利益相关方共担风险、共享利益、共同治理水环境的愿景。自2011年,水管理创新行动已在我国长江流域引入,2015年在常州针对印染工业园开展工作。
天津作为一个资源性缺水型的城市,人均水资源占有量远低于全国平均水平。作为天津制造业重镇,在天津经开区开展工业园区水管理创新,将对提高水效、改善水环境质量产生重要意义,有效降低水资源紧缺对经济发展的制约影响。
据了解,天津经开区水资源管理创新行动,将致力于识别政府、园区企业和基础设施运营方等各方主体在水管理中存在的问题,引导企业不断改善用水排水状况,降低运营环节的相关水影响,大幅度降低用水量。同时,通过自下而上的协同行动,构建多方参与式的水资源可持续管理创新协同体系。
园区企业作为这个体系中不可或缺的重要主体,发挥着重要的作用。本次共有诺维信、诺和诺德、泰达水业、中粮可口可乐、一汽丰田等20家企业共同参与签署《倡议》。《倡议》内容包括制度建设、人员配置、设备增效、加强管理等四大方面,建立并执行管理制度、用水计划,定期监测排水水质,取得实质性资金及决策支持,定期更新使用新型节水设备,加强供应链和流域范围多方合作等11条重要共识。
泰达水管理创新项目启动后,下一步,天津经开区还将与WWF共同签署水管理创新合作协议,开展《工业园区水管理创新实施指南》创新实践,实施工业企业典型水管理创新项目,建立水管理创新俱乐部机制,推动工业园区中水、海淡水等非常规水源体系建设,为形成集约高效、循环多元、智慧清洁的工业用水方式而努力。
来源:天津经开区—泰达

Copyright © 2022 中国科学技术协会 版权所有 | 京ICP备16016202号-20
Copyright © 2022 中国科学技术协会 版权所有 | 京ICP备16016202号-20