2022年12月19日-12月30日 西门子智能制造成都创新中心将开设教员培训
发布时间: 2022-11-14
2022年12月19日-12月30日西门子智能制造成都创新中心将开设教员培训认证寒假班欢,迎智能制造相关专业的教师根据自己的专业方向及教学内容,选择合适的课程参与培训及认证,通过教员认证考试的学员,将颁发西门子数字化工业软件教员认证资格证书。
图片仅供参考
招生对象
#01
NX:
从事产品设计、模具设计、机械设计、数控加工等相关设计工作的工程师或教师。
#02
Tecnomatix:
从事机械设计、电气及自动化相关工程师、教师及产线自动化控制人员、设备调试人员。
课程详情
NX
Siemens NX 软件是一款既灵活又功能强大的集成式解决方案,有助于您更快更高效地提供更优质的产品。NX 提供了下一代的设计、仿真和制造解决方案,支持公司实现数字孪生的价值。
NX 支持产品开发中从概念设计到工程和制造的各个方面,为您提供了一套集成的工具集,用于协调不同学科、保持数据完整性和设计意图以及简化整个流程。
Tecnomatix
Tecnomatix 是一套全面的数字化制造解决方案组合,能够帮助您对制造,以及将创新构思和原材料转化为实际产品的流程进行数字化改造。 借助 Tecnomatix 软件,您能够在产品工程、制造工程、生产与服务运营之间实现同步,从而最大限度地提高总体生产效率,并实现创新。
Plant Simulation
Plant Simulation是一个离散事件仿真工具,用于创建工厂生产、物流系统的数字化双胞胎模型,洞察系统的特征并优化其性能。在不中断生产的前提下或在实际生产制造系统安装前,使用数字化双胞胎模型运行仿真试验和假设预案,运用内置的强大分析和优化工具对各种生产方案和生产策略进行评估和优化,辅助做出快速、可靠的决策。
机电一体化概念设计
及虚拟调试(NX MCD)
机电一体化概念设计(Mechatronics Concept Designer)具有易于使用的建模和仿真功能,能够在开发周期的早期快速创建和验证替代设计概念。与基于模型的工具不同,MCD不仅可以看到它的外观,还可以验证它是否有效。虽然以模型为中心的工具会显示几何图形并允许对零件进行建模,但更进一步,允许在构建产品之前验证产品是否能正常工作。
此验证由重用库启用,可以从中快速将数据添加到功能模型。此数据包括关节、运动、传感器、执行器、碰撞行为以及每个组件的其他运动学和动态属性。这允许基于物理场的交互式仿真来验证机器操作,此验证可帮助检测和纠正数字模型中的错误。使用系统工程原理一直跟踪客户需求,直至完成设计。功能模型为机械、电气和自动化学科提供了一种并行协同工作的通用语言,可在设计过程后期更快地交付设计并减少集成问题。
培训计划及费用
报名二维码
线上直播通道
(请扫描二维码加入钉钉群)
NX CAD
培训认证
NX CAM
培训认证
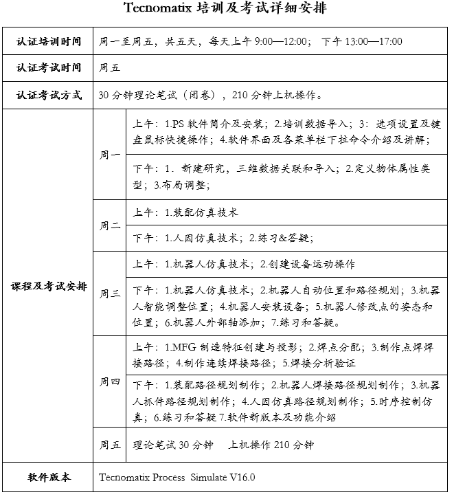
Tecnomatix
培训认证
NX MCD
培训认证
Plant Simulation
培训认证
培训地址:
德阳高端装备智能制造创新中心
四川省德阳市泰山南路二段801号
课程顾问:
钟迪阳
15520731592 smic.plm@siemens.com
图文来自:德阳高端装备智能制造创新中心

Copyright © 2022 中国科学技术协会 版权所有 | 京ICP备16016202号-20
Copyright © 2022 中国科学技术协会 版权所有 | 京ICP备16016202号-20