国家工业和信息化领域节能技术装备推荐目录(2022年版)

发布时间: 2022-11-13

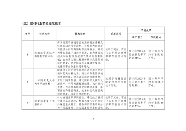
11月3日,工信部发布《国家工业和信息化领域节能技术装备推荐目录(2022年版)》公示,工业节能技术、信息化领域节能技术、高效节能装备三大领域共22类技术装备入选。

其中包括钛酸锂功率型高效储能系统、飞轮储能技术压缩空气储能发电透平技术、基于机器学习与区块链的基站侧分布式储能系统、数据中心节能提效技术等。

详情如下:

来源:工信部