2022年自治区重点研发计划(社会发展领域)和科技惠民计划第二批拟立项项目公示
发布时间: 2022-11-04
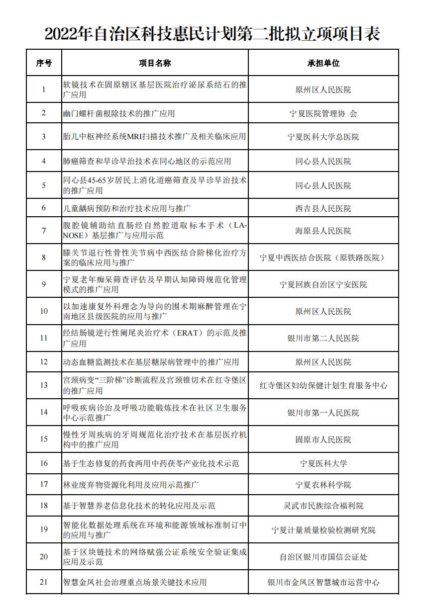
按照《宁夏回族自治区重点研发计划管理办法》和《宁夏科技惠民计划项目管理办法(试行)》要求,2022年自治区重点研发计划社会发展领域和科技惠民计划第二批项目经形式审查、专家评审、现场核查、信用查询和会议审定等环节,现将拟立项项目予以公示。
公示期自11月3日—11月9日(5个工作日),公示期间,凡对上述拟立项项目有异议者,可采取书面、电话等方式向驻科技厅纪检监察组反映。
接待时间:工作日:8:30—12:00,14:00—18:00
驻科技厅纪检监察组联系电话:0951-5032301
附件:1.2022年自治区重点研发计划(社会发展领域)第二批拟立项项目表
2.2022年自治区科技惠民计划第二批拟立项项目表
宁夏回族自治区科学技术厅
2022年11月3日


来源:自治区科学技术厅

Copyright © 2022 中国科学技术协会 版权所有 | 京ICP备16016202号-20
Copyright © 2022 中国科学技术协会 版权所有 | 京ICP备16016202号-20