保定国家高新区第五届创新创业大赛大学科技园推荐项目再创佳绩
发布时间: 2022-11-02
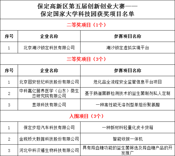
保定国家高新区第五届创新创业大赛于10月29日圆满落幕,保定国家大学科技园推荐项目再创佳绩,斩获大赛二等奖1个、三等奖3个、入围奖3个,获得大赛奖金共计56万元(获奖名单如下)。
(大赛获奖项目名单)
本届总决赛共有50家企业入围,经过两天激烈角逐和评委的综合评定,最终评选出大赛各奖项的获奖队伍共20支。自今年5月启动以来,大学科技园积极进行宣传报道,发动各方资源推荐优质项目,组织各企业、团队踊跃报名。为了更好地展现高新区平台优势,提升项目参赛水平和项目发展空间,赛前大学科技园作为组织单位多次就现场路演、项目内容等方面,邀请专家为参赛选手进行培训和辅导,与各项目负责人提前沟通落地意向精准对接,加快优质项目的引进和培育。
获奖项目介绍
Introduction of award-winning projects
1
北京潮汐锁定科技有限公司
是一家专注利用人工智能与虚拟引擎交互技术,为用户及商业赋能并提供决策能力,真正实现场景业务升级与场景知识进化的技术公司,公司核心骨干来自于BAT、华为、中科院及知名企业IT精英。
2
北京图安世纪科技股份有限公司
是注册在北京市海淀区中关村的国家级高新技术企业、北京市“专精特新”企业,是基于数字孪生技术的安全生产、应急管理和车路协同数智化解决方案服务商。研发出七十多项具有自主知识产权(发明专利、软件著作权)的应用软件产品。
3
中科嘉亿营养医学(山东)微生态研究院有限公司
是中国从事益生菌研发最早的高新技术企业之一,十余年专注于益生菌的研发、生产和应用解决方案提供,处于行业领先水平,公司与中科院微生物研究所、中科院沈阳应用生态研究所等院校建有微生态研究重点实验室,拥有多项发明专利。
4
昱垠科技有限公司
是一家集技术研发、生产、销售、全案服务于一体的高科技企业。公司以超分子涂层材料为主导产品,提供对应场景的解决方案。有防爆防弹、高弹防水、耐磨阻尼、防腐阻燃三大系列共五十款产品。可根据用户需求组合使用以达到个性化定制效果。
高新区创新创业大赛自2018年以来已成功举办五届,大学科技园累计获奖项目34个,获得大赛奖金总计235万元,智能制造、新材料、生物医药、新一代信息技术等多个行业的优秀项目在园区落地发展,园区为项目加大扶持力度,从政策对接、产业落地、项目融资等方面为企业保驾护航,助力企业快速成长,持续推动获奖企业在行业中发挥示范带动作用,为高新区高质量发展贡献更多的力量。
来源:保定国家大学科技园

Copyright © 2022 中国科学技术协会 版权所有 | 京ICP备16016202号-20
Copyright © 2022 中国科学技术协会 版权所有 | 京ICP备16016202号-20