颁奖啦!2022年度江西省水利工程优质(赣鄱)奖获奖名单出炉!
发布时间: 2022-10-31
关于颁发2022年度江西省水利工程优质(赣鄱)奖的通知
各有关单位∶
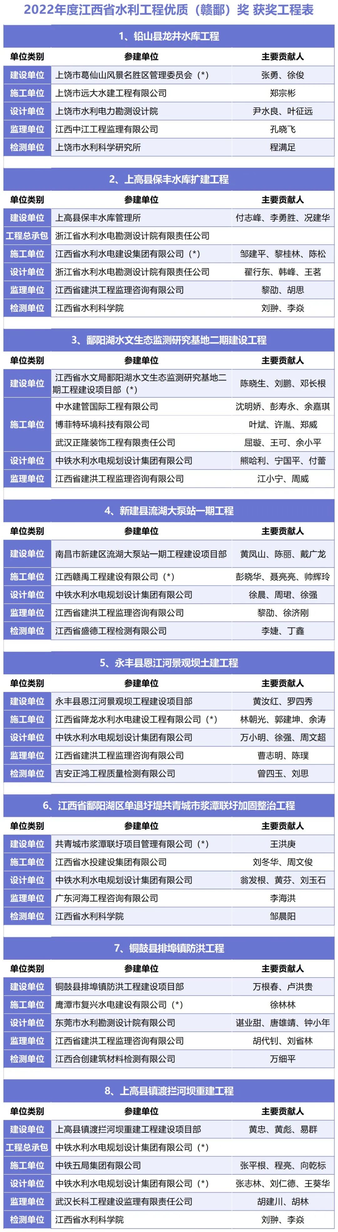
根据《江西省水利工程优质(赣鄱)奖评选暂行办法》,经江西省水利工程优质(赣鄱)奖评审委员会评审通过及公示,现决定授予“铅山县龙井水库工程”等8项工程为2022年度江西省水利工程优质(赣鄱)奖。
江西省水利学会
2022年9月30日
供稿:江西省水利学会

Copyright © 2022 中国科学技术协会 版权所有 | 京ICP备16016202号-20
Copyright © 2022 中国科学技术协会 版权所有 | 京ICP备16016202号-20