海洋所在褐藻多糖硫酸酯肿瘤免疫治疗研究中取得进展
发布时间: 2022-10-13
日前,学术期刊International Journal of Biological Macromolecules刊登了中科院海洋所海藻化学与海洋药物课题组关于褐藻多糖硫酸酯作为免疫刺激剂诱导巨噬细胞定向极化,改善肿瘤微环境,增强结肠癌对卡培他滨化疗治疗敏感性研究。
该研究结果显示了FPS1M在肿瘤免疫治疗中的巨大潜力,并提示FPS1M联合卡培他滨可能是治疗结肠癌的一种可供选择的组合策略。
化疗耐药是结直肠癌(CRC)治疗中最关键的挑战之一,化疗耐药的发生和发展与肿瘤免疫微环境(TIME)密切相关。巨噬细胞是浸润至肿瘤微环境中最重要的免疫抑制细胞,是CRC化疗耐药的关键,巨噬细胞约占肿瘤总体积的30%,在肿瘤微环境中表现杀瘤的M1表型和促瘤的M2表型,其中,M2巨噬细胞为浸润至肿瘤的主要细胞类型。因此,重编程或定向分化巨噬细胞为M1表型是调控肿瘤免疫,杀伤肿瘤的有效策略。
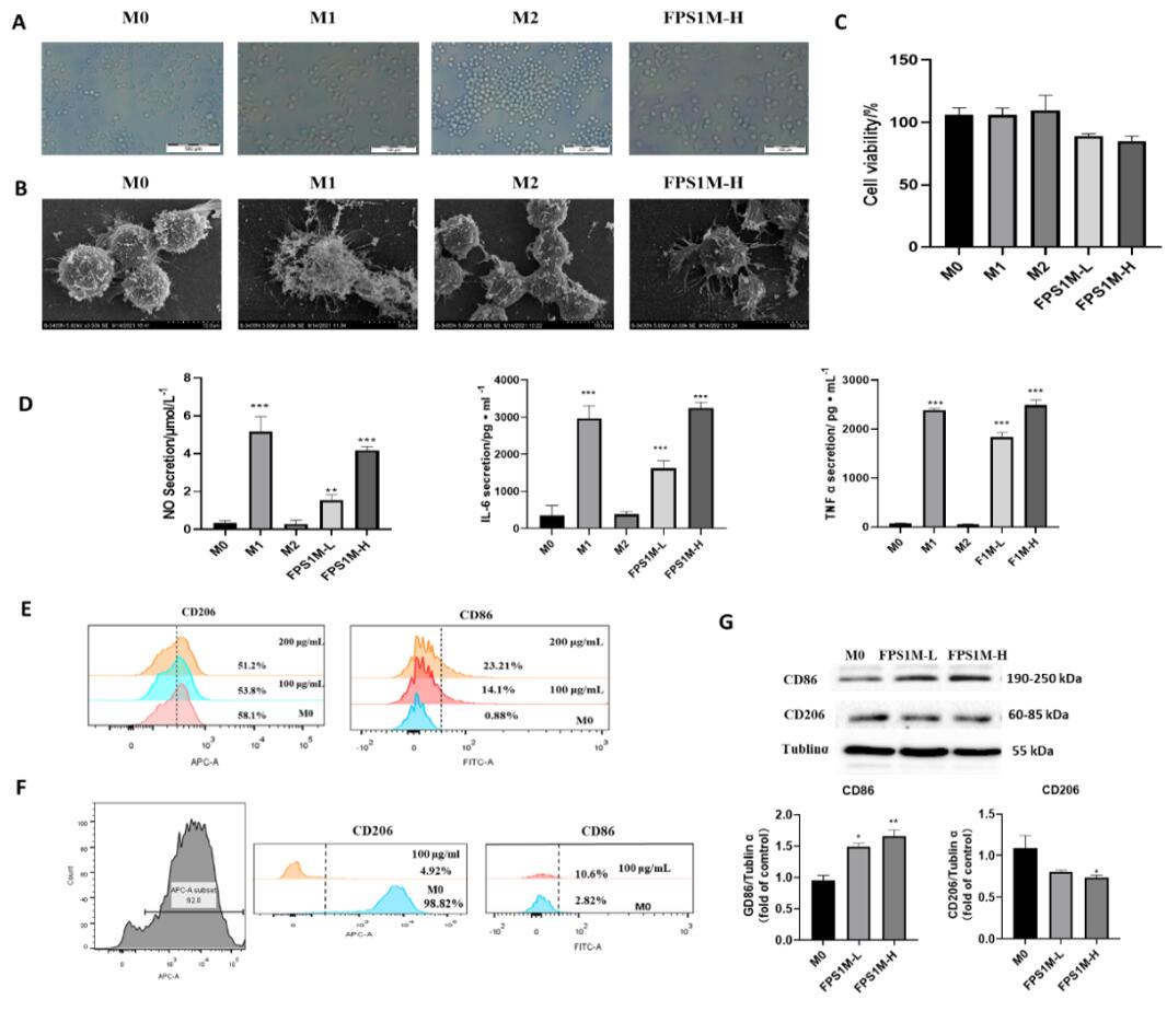
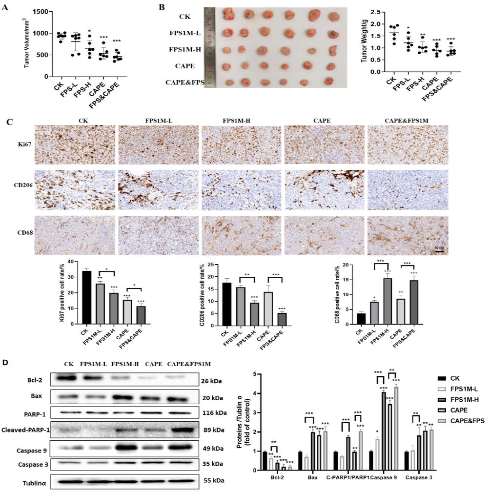
张全斌课题组长期致力于褐藻多糖硫酸酯的制备及活性研究。经过前期筛选,团队发现一种高分子量褐藻多糖硫酸酯FPS1M能够显著诱导巨噬细胞M1表型的转化,这种转化在体内和体外均促进结肠癌细胞的凋亡。机制上,研究发现FPS1M是TLR4的强刺激因子,FPS1M显著上调了PI3K,AKT,mTOR的磷酸化水平并增加了PPARγ的表达,说明FPS1M通过激活TLR4介导的PI3K-AKT-mTOR-PPARγ信号轴,促进巨噬细胞糖酵解,调节巨噬细胞向M1表型的分化。研究建立了小鼠皮下接种瘤模型,结果显示FPS1M增加了肿瘤组织中M1巨噬细胞的浸润,改善了免疫抑制的肿瘤微环境,与单独使用卡培他滨相比,FPS1M与化疗药物卡培他滨联用显著促进了肿瘤组织中Caspase9,Cleaved-PARP1的表达,说明FPS1M提高了结肠癌对化疗卡培他滨的敏感性。
该研究第一作者为实验海洋生物学重点实验室博士生邓真真,通讯作者为吴宁研究员和张全斌研究员。研究得到了国家自然科学基金和山东省科技创新重大专项等项目的资助。
论文信息: Zhenzhen Deng, Ning Wu*, Qishan Suo, Jing Wang, Yang Yue, Lihua Geng, Quanbin Zhang*, Fucoidan, as an immunostimulator promotes M1 macrophage differentiation and enhances the chemotherapeutic sensitivity of capecitabine in colon cancer, International journal of biological macromolecules, 222 (2022) 562-572.

图1 FPS1M诱导巨噬细胞M1表型转化

图2 FPS1M增强了化疗药物卡培他滨的化疗敏感性

图3 褐藻多糖硫酸酯调控肿瘤巨噬细胞分化的分子机制
来源 中科院海洋所

Copyright © 2022 中国科学技术协会 版权所有 | 京ICP备16016202号-20
Copyright © 2022 中国科学技术协会 版权所有 | 京ICP备16016202号-20