省工信厅 | 关于组织申报第五批产业技术基础公共服务平台的通知
发布时间: 2022-10-13
河北省工业和信息化厅
关于组织申报第五批产业技术基础公共服务平台的通知
各市(含定州、辛集市)工业和信息化局,雄安新区改革发展局:
按照工信部办公厅《关于做好第五批产业技术基础公共服务平台申报工作的通知》(工信厅科函〔2022〕240号)要求,现组织申报第五批产业技术基础公共服务平台,并将有关事项通知如下:
一、符合申报条件(详见附件1)的单位按照属地原则,通过所在地市工业和信息化主管部门逐级报送至省工业和信息化厅。
二、各市(含定州、辛集市)工业和信息化局、雄安新区改革发展局要做好遴选和推荐工作,每个地市择优推荐原则上不超过2家。中央企业驻冀单位可直接报送。
三、请于10月20日前将申报书(申报书详见附件2,纸质版一式3份和电子版光盘2份)和推荐文件(含推荐汇总表,详见附件3)报送省工业和信息化厅科技处。逾期不再受理。
本通知电子版可在河北省工业和信息化厅官方网站gxt.hebei.gov.cn通知公告栏下载。
联系方式:孙静怡 0311-87803218 15003116043
邮寄地址:石家庄市新华区和平西路402号(邮编050071)
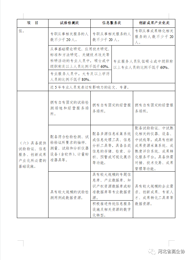
附件:1.产业技术基础公共服务平台申报具体条件
2.产业技术基础公共服务平台申报书
3.产业技术基础公共服务平台推荐汇总表
河北省工业和信息化厅
2022年10月10日
来源:河北省工业和信息化厅

Copyright © 2022 中国科学技术协会 版权所有 | 京ICP备16016202号-20
Copyright © 2022 中国科学技术协会 版权所有 | 京ICP备16016202号-20