2022 年度“科学技术奖”拟授奖项目公示
发布时间: 2022-10-11
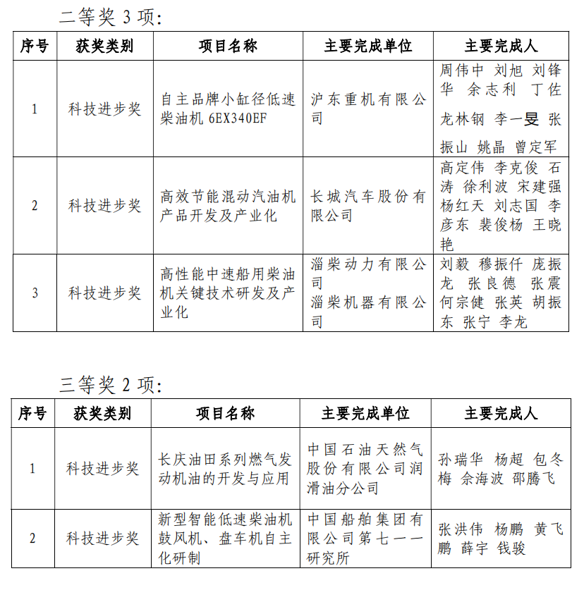
2022年度“科学技术奖”评审工作已于近日完成,共评出“科学技术奖”授奖项目9项(含技术发明一等奖1项,自然科学一等奖1项,科技进步一等奖2项,科技进步二等奖3项,科技进步三等奖2项)。
现将拟授奖项目进行公示,并接受监督。公示时间为10月11日至17日,为期7天。公示期间,如有异议,请在公示期内向中国内燃机学会秘书处提交书面异议材料。材料应包括异议具体内容和相关事实依据。以单位名义提出异议的,应写明单位名称、联系人、通信地址和联系电话,并加盖单位公章;以个人名义提出异议的,应签署本人真实姓名(签字)、身份证号码、通信地址和联系电话。
联系方式:上海市闵行区华宁路3111号(201108)
中国内燃机学会秘书处
联系人:刘芳021-31310973 蔡宇琛021-31310189
电子邮箱:liufang@csice.org.cn

Copyright © 2022 中国科学技术协会 版权所有 | 京ICP备16016202号-20
Copyright © 2022 中国科学技术协会 版权所有 | 京ICP备16016202号-20