关于做好2022年度河北省科学技术奖行业评审有关准备工作的通
发布时间: 2022-09-28
河北省科学技术厅
关于做好2022年度河北省科学技术奖行业评审有关准备工作的通知
冀科成市函〔2022〕39号
各提名单位(专家):
2022年度省科学技术奖行业评审采用会议方式进行,项目介绍采用视频PPT。为做好相关准备工作,现将具体要求通知如下。
一、视频PPT介绍内容
视频PPT必须与项目提名书内容保持一致,不得随意增添内容。
(一)自然科学奖
1.项目名称、所属学科及项目来源(国家、省计划课题、自选课题等);
2.研究背景及思路;
3.重要科学发现(主要研究内容及自然现象和规律上的新发现,在研究方法和手段上的创新和在理论学说上的创见等);
4.代表性论文专著发表情况、被他人引用情况;
5.客观评价;
6.项目研究成果的科学价值及其对学科发展的作用和意义。
(二)技术发明奖
1.项目名称、申报奖种、所属技术领域及项目来源(国家、省各类科研计划、自选课题等);
2.发明背景及思路;
3.主要发明点及相关技术内容(包括主要技术参数、经济指标、国内外同类技术先进性对比等);
4.知识产权及标准规范情况(发明专利、其他知识产权、国家标准、论文等,行业许可证书等);
5.客观评价;
6.应用和效益情况(应用转化和推广情况,直接经济效益、间接经济效益、社会效益等);
7.促进行业科技进步和提高行业竞争力的作用及意义。
(三)科学技术进步奖
1.项目名称、申报奖种、所属技术领域及项目来源(国家、省各类科研计划、自选课题等);
2.立项背景及思路;
3.主要创新点及相关技术内容(包括主要技术参数、国内外同类技术先进性对比等);
4.知识产权及标准规范情况(发明专利、其他知识产权、国家标准、论文等,行业许可证书等);
5.客观评价;
6.应用推广和效益情况(应用转化和推广情况﹤临床医学项目要有典型病例﹥、直接经济效益、间接经济效益、社会效益等);
7.促进行业科技进步和提高行业竞争力的作用及意义。
二、版本、格式及长度要求
项目视频材料应制作成PPT加配音的视频文件,视频格式为wmv,画面比例为4:3。时间长度不超过6分钟。
三、配音
必须由项目前三位完成人之一亲自配音,不得采用其他人员或专业播音员进行配音,不得加入背景音乐。
四、播放环境
视频应适合评审现场的播放环境:Windows7操作系统,暴风影音5.91,投影幕比例为4:3。
五、视频材料名称设置
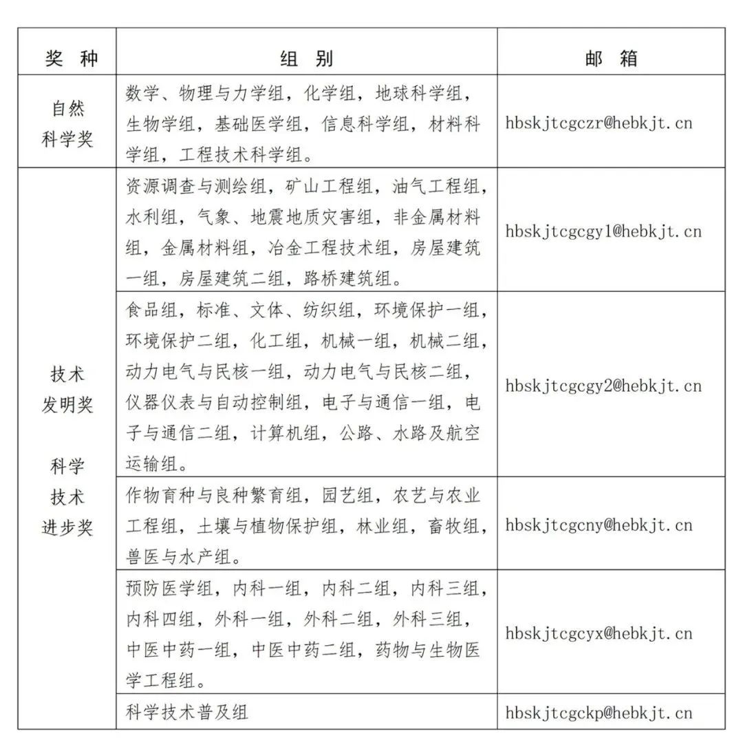
视频材料文件按照“**组+第一完成人姓名+项目名称+联系人+手机”编写相应文件名,并以此规范名称发到指定邮箱。其中:“**组”为网评结果公告中项目所在的组别。
六、视频材料提交时间和方式
请于10月6日17:00前将参评项目的视频材料按照组别发至指定邮箱。不能按时上报视频材料的,视为自动放弃参加行业评审。
(双击表格可放大)
七、其他事项
请各提名单位(专家)对照“关于2022年度河北省科学技术奖学科专业组网络评审结果的公告”,通知入围行业评审的项目单位或人员进行视频材料制作,并按时上传视频文件。如有问题请与省科技厅联系。
提交视频咨询:18731138396
政策咨询:0311-85816252
河北省科学技术厅
2022年9月21日
供稿 | 科技奖励与成果转化处
来源 | 河北省科学技术厅

Copyright © 2022 中国科学技术协会 版权所有 | 京ICP备16016202号-20
Copyright © 2022 中国科学技术协会 版权所有 | 京ICP备16016202号-20