海洋所在蔓足类深海化能生境适应性进化研究取得新进展
发布时间: 2022-09-23
近日,海洋生物分类与系统演化实验室李新正课题组在蔓足类系统发育及化能生境适应性进化方面获新进展,相关成果在学术期刊Frontiers in Marine Science发表。
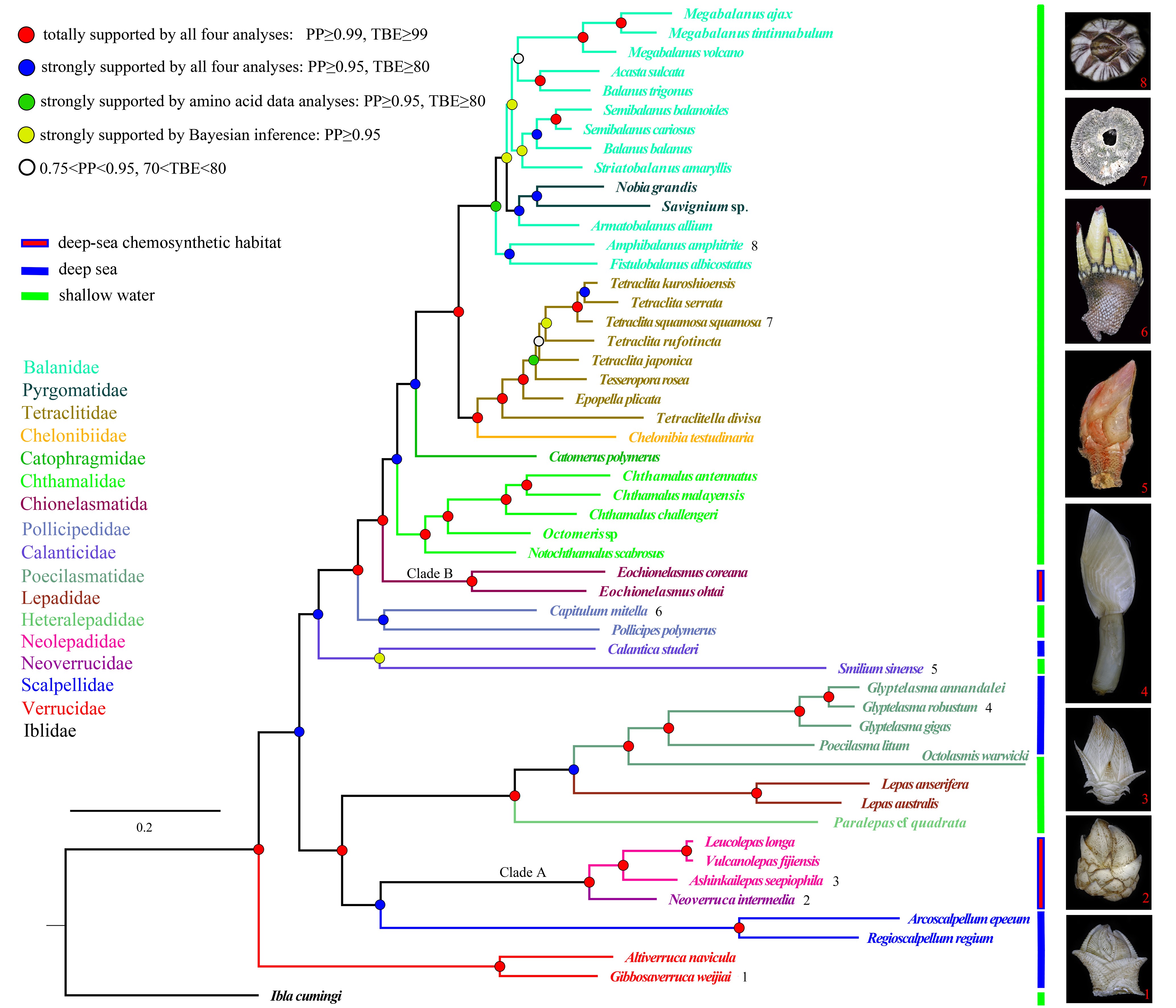
围胸下纲是一类主要营固着生活的蔓足类海洋生物,其生物多样性非常高,且分布广泛;潮间带、陆架海、海盆、海沟深渊、甚至热液、冷泉等特殊生境都有其身影。尽管从达尔文时代学者们已经开始关注和着手解决围胸类高级阶元的系统演化关系问题,但关于非对称无柄类(花笼)的起源一直是存在争议和悬而未决的问题。此外,近年来研究表明所有围胸类的三种体制类型(有柄、无柄、不对称)均出现在深海化能生境中,使之成为研究深海特殊生境物种形成和多样性化的代表类群。
研究采用52个围胸类物种线粒体基因组数据,这些数据基本囊括了所有现生围胸类的目级分类阶元。系统发育分析表明无柄蔓足类为非单系类群,即花笼类与藤壶类有不同的起源,花笼类起源更早;盔茗荷目、指茗荷目与藤壶目为共同起源。结合分歧时间分析和化石记录证据,研究认为花笼类起源于晚三叠世的古茗荷目(Archaeolepadomorpha)。这一论断为解决非对称无柄类演化问题提供了崭新的视角和观点。论文评审专家认为:“I congratulate the authors on this MS for several reasons…Theirs is a profound analysis in that they use a very extensive molecular dataset and the most advanced analytical tools…It is a novel but very interesting hypothesis that Verrucidae originated very early and from forms with very few shell plates. It helps to explain their morphology inasmuch as we need no longer speculate in a lot of shell plate loss.”

基于线粒体基因组数据的围胸类系统发育树

基于线粒体基因组数据的围胸类分歧时间树
基于PAML分支和分支-位点模型的选择压力分析表明化能生境蔓足类两个支系的线粒体基因组具有相似的选择压力响应模式,但同时也呈现出应对压力的基因组特异性。结合白垩纪生物大灭绝、森诺曼阶\土仑阶海洋缺氧事件造成的深海生态位空缺和围胸类微生境可塑性,研究认为一种整合的物种形成和多样化假说,即生态事件诱发(如生态位空缺、生存要素改变),基因特异性响应,生态位细分是促使深海蔓足类演化的潜在机制。

基于PAML分支模型的深海化能生境支系选择压力分析
研究得到了国家重点研发计划、“科学”号高端用户项目等项目的资助。甘志彬副研究员为第一作者,董栋副研究员和李新正研究员为论文通讯作者。
文章信息:Gan Z, Jones DS, Liu X, Sui J, Dong D and Li X (2022) Phylogeny and adaptative evolution to chemosynthetic habitat in barnacle (Cirripedia: Thoracica) revealed by mitogenomes. Front. Mar. Sci. 9:964114. doi:10.3389/fmars.2022.964114
来源 中科院海洋研究所

Copyright © 2022 中国科学技术协会 版权所有 | 京ICP备16016202号-20
Copyright © 2022 中国科学技术协会 版权所有 | 京ICP备16016202号-20