第七届“创客中国”暨第八届“市长杯”·海创汇·中小企业创新创业大赛总决赛圆满收官
发布时间: 2022-09-15

金秋九月,硕果飘香,在这收获的季节里,2022年第七届“创客中国”(青岛赛区)暨第八届“市长杯”·海创汇·中小企业创新创业大赛总决赛于9月8日成功举办,历时近5个月的第八届“市长杯”创新创业大赛圆满收官。决赛角逐产生了区域赛(企业组)一、二、三等奖,现场公布了创客赛、“乡村振兴”专题赛、民营经济示范城市邀请赛的一、二、三等奖。青岛市政府副秘书长陈万胜致辞。

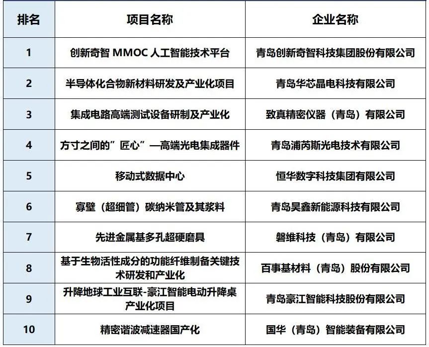
区域赛(企业组)经过激烈角逐,青岛创新奇智科技集团股份有限公司的“创新奇智MMOC人工智能技术平台”项目荣获一等奖,青岛华芯晶电科技有限公司的“半导体化合物新材料研发及产业化”项目和致真精密仪器(青岛)有限公司的“集成电路高端测试设备研制及产业化”项目荣获二等奖,青岛浦芮斯光电技术有限公司的“方寸之间的‘匠心’—高端光电集成技术”项目、恒华数字科技集团有限公司的“移动式数据中心”项目和青岛昊鑫新能源科技有限公司的“寡壁(超细管)碳纳米管及其浆料”项目荣获三等奖;“先进金属基多孔超硬磨具”等19个项目获得优胜奖。各区市民营经济(中小企业)主管部门、青岛开放大学、海创汇、青岛市创业者协会等23个承办协办单位荣获本届大赛最佳组织奖和优秀组织奖。另外,“青颜悦色”--染料创新引领纺织产业绿色发展、纳米抗体--精准医疗的“芯片”、无人机智慧农业服务系统、MASS一体化工业互联网平台等创客赛、“乡村振兴”专题赛、城市邀请赛获奖项目分别进行了线上路演展示。赛后,大赛组委会将推荐部分优质项目参与工信部“创客中国”大赛全国500强、50强评选,其中晋级50强的项目将参加全国总决赛。
其中,城市邀请赛获奖项目“MASS一体化工业互联网平台”通过大赛成功落地青岛西海岸,入驻海创汇西海岸科创中心,将开启进一步加速发展。

第八届“市长杯”创新创业大赛以“创新赋能、实干兴企、民营富市”为主旨,市民营经济局联合市财政局、市教育局、市人力资源和社会保障局、市农业农村局等部门携手举办了区域赛(企业组)、创客赛、“乡村振兴”专题赛和民营经济示范城市邀请赛。大赛自5月启动以来,各区市、各赛道坚持高质量办赛,广泛宣传发动,精心谋划组织,深入对接挖掘,征集参赛项目数超700个,举办各赛道赛前辅导、海选赛、初赛、复赛、决赛等赛事活动40多场,呈现以下特点:
创新办赛形式和内容,赛事成果丰硕
本届大赛创新办赛形式和内容,在办好区域赛、创客赛等传统优势赛事的同时,首次举办“乡村振兴”专题赛和民营经济示范城市邀请赛,并取得丰硕成果。
区域赛深化大赛优质项目培育孵化机制,依托全市双创平台、基地、园区等实体平台,分别在海创汇、天安科创城、开来资本、机器人产业园等挂牌“青岛市‘市长杯’创新创业大赛优质项目培育孵化基地”,整合嫁接投融资、技术、人才、法律、财税等社会服务资源,为大赛企业(创客)优质项目寻找适合生根发芽的“栖息地”、发展壮大的“生态园”。
民营经济示范城市邀请赛作为今年重要的创新赛道,市民营经济局主要领导亲自带队赴泉州、佛山等首批民营经济示范城市,与当地中小企业主管部门和部分企业进行了深入对接交流,助力优质双创项目招引和青岛市民营经济示范城市创建走在前。其中,上海复通软件技术有限公司通过民营经济示范城市邀请赛成功落地青岛西海岸,入驻海创汇西海岸科创中心。
“乡村振兴”专题赛聚焦农业农村现代化和一二三产业融合发展,以“尽调+辅导”的形式到参赛项目现场深入调研,发掘培育一批优秀乡村产业项目,推动我市“乡村振兴”走深走实,青岛宏瑞特食品有限公司与青岛地平线蔬菜合作社、青岛睿创领科物联有限公司与青岛一粒粟农业科技有限公司通过大赛平台分别签署战略合作协议。
赛事生态丰富多样,参赛项目数再创新高
第八届“市长杯”创新创业大赛坚持从基层一线挖掘培育优质创新创业项目,坚持用平台思维营造提升赛事服务生态。
一方面,本届大赛征集参赛项目数首次超700个(区域赛+创客赛+专题赛),其中区域赛(企业组)参赛项目数首次超400个,创历史新高。参赛项目涵盖新一代信息技术、智能制造、生物医药、新能源新材料、人工智能、虚拟现实、氢能储能等新兴产业,其中具有“专精特新”“四新经济”属性的项目占比超60%。
另一方面,主办单位进一步扩容升级,首次实现了市民营经济局、市财政局、市教育局、市人力资源和社会保障局、市农业农村局等五部门联合主办、共同赋能,多赛道互动耦合、同频共振,“政产学研金服用”等要素资源在更大空间内实现整合互动,来自不同地区、领域的优秀双创项目同台竞技、交流互鉴,赛事生态丰富多样,赛事影响力进一步提升。
下一步,市民营经济局将紧紧围绕市十三届党代会关于“全面提升创新驱动发展水平,打造国际化创新型城市”部署要求,继续发挥“市长杯”大赛的平台优势和生态优势,持续放大办赛效应和双创效果,做好参赛企业全周期服务工作,持续增强为企业服务能力,坚持“坐到企业对头、想到企业心头、干到企业点头”,重点聚焦“专精特新”和优质中小企业梯度培育,依托大赛优质项目培育孵化基地,高起点整合创新创业资源,高效能促进各类要素配置,在全市打造“大企业顶天立地、小企业铺天盖地、大中小企业融通创新发展”的生态格局,奋力谱写青岛建设新时代社会主义现代化国际大都市新篇章。
附:2022年第七届“创客中国”(青岛赛区)暨第八届“市长杯”·海创汇·中小企业创新创业大赛区域赛(企业组)决赛名次

特别声明:图文源自微信公众号海创汇青岛创新中心,侵权必究!