关于公布2022年度第一批河北省合作共建科技平台示范基地名单的通知
发布时间: 2022-09-14
冀科平函〔2022〕26号
河北省科学技术厅
关于公布2022年度第一批河北省合作共建科技平台示范基地名单的通知
邯郸市、衡水市、沧州市科技局,雄安新区管委会改革发展局,各相关单位:
按照《河北省合作共建科技平台示范基地申报工作指引》(冀科平〔2022〕6号)有关要求,我厅组织了2022年度第一批合作共建科技平台示范基地的推荐、受理和评审工作。在各归口管理部门推荐的基础上,经专家评审、公开公示,确定了2022年度第一批合作共建科技平台示范基地(名单见附件1)。
为进一步明确工作任务,提升示范效果,请各示范基地按照任务模板要求,填报第一期示范任务及预期目标(模板见附件2),并于9月14日前加盖单位公章,经归口管理部门审核后报省科技厅备案。归口管理部门要加强对各项示范任务的审核,并在示范基地建设过程中加强指导和管理,统筹资源支持示范基地的建设与发展。
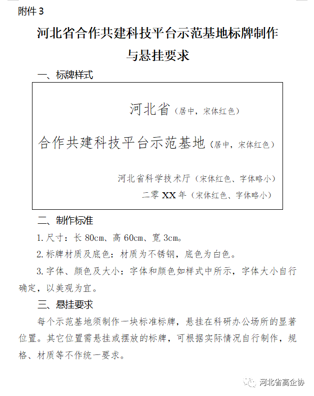
各示范基地请按照要求的标准样式(附件3),自行制作和悬挂标牌。
邮寄地址:石家庄市长安区裕华东路105号
联系人:郭炜辉 0311-86251011
附件:1.2022年度第一批合作共建科技平台示范基地名单.docx
2.河北省合作共建科技平台示范基地示范任务表.docx
3.河北省合作共建科技平台示范基地标牌制作与悬挂要求.docx
河北省科学技术厅
2022年9月8日
来源:河北省科学技术厅

Copyright © 2022 中国科学技术协会 版权所有 | 京ICP备16016202号-20
Copyright © 2022 中国科学技术协会 版权所有 | 京ICP备16016202号-20