关于推荐申报河北省基础学科研究中心的通知
发布时间: 2022-09-07
冀科平函〔2022〕22号
河北省科学技术厅
关于推荐申报河北省基础学科研究中心的通知
各市(含定州、辛集市)科技局、雄安新区改革发展局:
为进一步提升我省原始创新能力,根据《河北省科技创新“十四五”规划》(冀政办字〔2021〕141号)和《河北省基础研究行动实施方案》(冀政办字〔2021〕85号)“在数学、物理、化学、生物领域组建一批河北省基础学科研究中心”要求,启动“河北省基础学科研究中心”(以下简称“中心”)推荐申报工作。现将有关事项通知如下。
一、中心功能定位和主要任务
中心是河北省科技创新体系的重要组成部分,是组织开展数学、物理、化学、生物等基础学科理论研究、聚集培养优秀人才、开展学术合作交流的基础研究基地。
主要任务是:面向基础学科发展前沿开展前瞻性、引领性和独创性基础理论研究,稳定支持一批基础研究人才潜心探索,鼓励跨领域、跨学科交叉研究,促进国内外交流与合作,争取重点领域取得原创性成果突破,努力打造开放创新、具有国内外重要影响力的学术高地和人才高地。
二、中心建设模式和目标
“十四五”期间,按照“边建设、边规范、边完善”的原则,重点依托河北省重点支持的一流大学和一流学科建设高校,在数学、物理、化学、生物等领域布局建设一批基础学科研究中心。
中心是具有相对独立性的科研实体,实行依托单位领导下的首席科学家负责制,探索建立符合基础学科发展规律的管理运行机制,打造有利于基础研究人员潜心研究、大胆探索、团结合作、开放共享的良好环境。
三、申报条件
1.申报单位应为省重点支持的一流大学和一流学科建设高校,申报的学科具有博士学位一级学科授予权,建有省级学科重点实验室,研究水平在全省同类学科中具有领先优势,已取得国内外同行认可并具有重要影响的标志性成果。
2.面向学科发展前沿和国家战略需求,凝练提出本学科领域从“0到1”的科学问题,确定优势明显、特色鲜明的研究方向和任务,在相关领域有望取得突破性成果。
3.拥有具有国内外影响力的领军人才和学科带头人等科学家队伍。固定研究人员不少于25人。
4.具备满足中心建设发展的科研基础设施和条件保障。科研办公用房建筑面积不低于1000平方米并相对集中,科研仪器设备和配套设施完备先进;依托单位每年配套中心运行经费不低于500万元。
5.申报单位制定了中心建设方案及相关政策措施,承诺整合优势资源,为中心建设和发展提供必要的支持和保障。
6.申报单位和申报中心负责人诚信状况良好,无在惩戒执行期内的科研失信和相关社会领域“黑名单”记录。
四、申报程序和有关要求
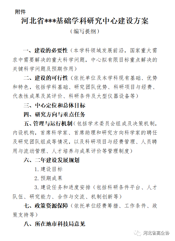
1.符合申报条件的单位按《河北省***基础学科研究中心建设运行方案》(以下简称《建设方案》)编写提纲(详见附件)编制《建设方案》。
2.《建设方案》须经所在地市科技局审核后,于2022年9月27日前将申报单位推荐函及申报材料(一式五份)报省科技厅。逾期不予受理。
3.申报材料要严格按照国家保密有关规定,不得报送涉及国家秘密文件及资料,商业资料不能违规标秘。申报单位要对申报材料进行保密审查并承担相应责任。
联系电话:0311-85885556
邮寄地址:石家庄市裕华东路105号科技大厦1227室
附件:河北省***基础学科研究中心建设方案.doc
河北省科学技术厅
2022年9月2日
(此件主动公开)
来源:河北省科学技术厅

Copyright © 2022 中国科学技术协会 版权所有 | 京ICP备16016202号-20
Copyright © 2022 中国科学技术协会 版权所有 | 京ICP备16016202号-20