广西南南铝加工“科创中国”高端铝合金材料创新基地获首批“科创中国”创新基地认定
发布时间: 2022-09-02
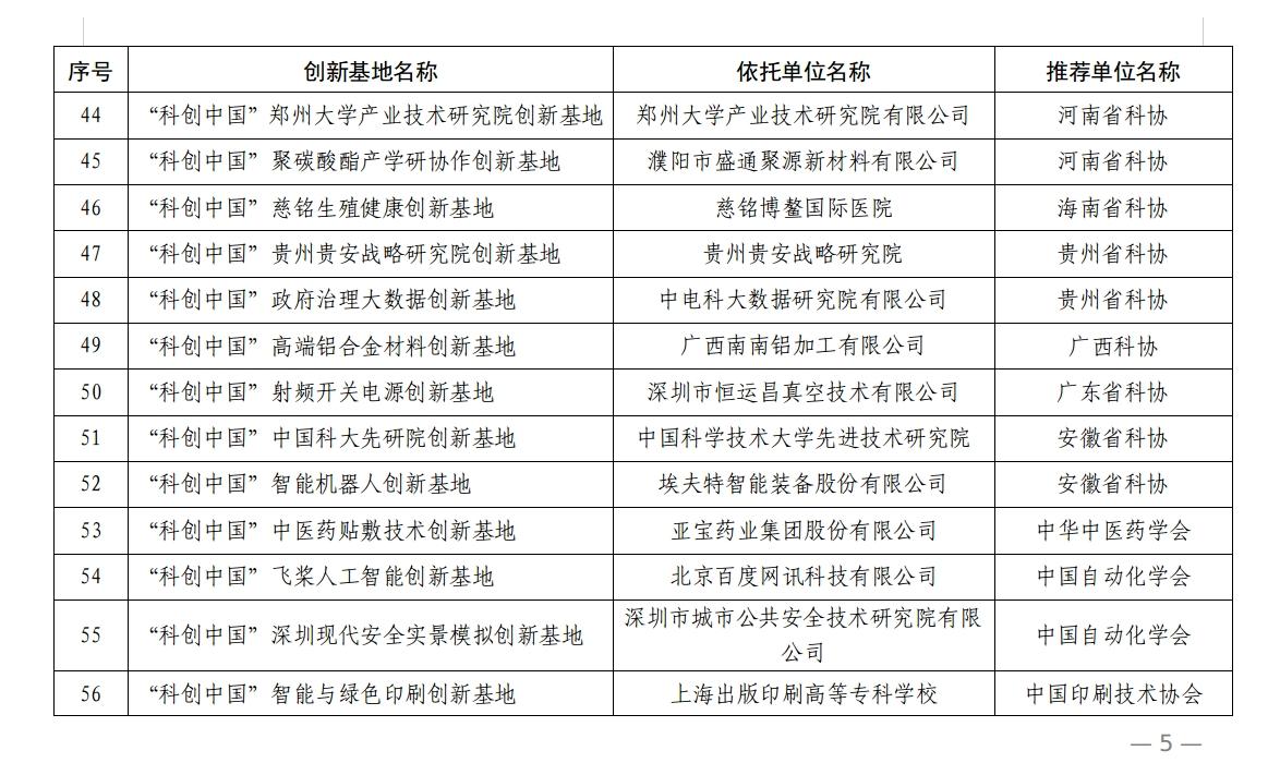
8月22日,中国科协办公厅印发《关于认定首批“科创中国”创新基地的通知》,公布首批“科创中国”创新基地认定名单,广西南南铝加工有限公司的“科创中国”高端铝合金材料创新基地位列其中。据悉,获得认定的创新基地均进入建设阶段,建设周期为2022年至2024年。(来源:中国科协技术协会官方网站)


Copyright © 2022 中国科学技术协会 版权所有 | 京ICP备16016202号-20
Copyright © 2022 中国科学技术协会 版权所有 | 京ICP备16016202号-20