宁波模协常务副会长单位鸿达模具起草的中国第一个《自粘结电机铁芯》团体标准正式发布
发布时间: 2022-08-17
2022年是党的二十大召开之年,也是全面实施“十四五”规划承上启下的关键之年。中国的双碳目标是中国的重大中长期战略,支持能源绿色低碳发展。新能源革命对能源生产领域产生了巨大的影响,增加了对高效变压器和高性能发电机的需求,自粘结铁芯应用推广得以快速发展。2022年8月11日, T/ZZB C002—2022《自粘结电机铁芯》团体标准正式发布,主要起草单位是宁波市模具行业协会常务副会长单位:宁波鸿达电机模具有限公司。鸿达模具在自粘结技术领域一直投入大量的研发费用,布局在自粘结电工钢、自粘结铁芯、自粘结模具等业务领域,致力于推动中国自粘结铁芯早日跨入世界先进行列。
标准详细信息
标准编号:T/ZZB C002—2022
中文标题:自粘结电机铁芯
国际标准分类号:29.160.30 电动机
中国标准分类号:K20
国民经济分类:C381 电机制造
实施日期:2022年08月18日
起草单位
本文件主要起草单位:宁波鸿达电机模具有限公司。
本文件参与起草单位:浙江省标准化研究院、浙江省电机标准化技术委员会、哈尔滨理工大学、浙江大学电气工程学院、宁波诺丁汉大学、中汽研汽车零部件检验宁波分公司、中汽研汽车检验中心(宁波)有限公司、首钢智新迁安电磁材料有限公司、奥地利伦布兰廷公司中国总代理、卧龙集团有限公司、宁波吉利汽车研究开发有限公司、浙江省机电产品质量检测所有限公司、杭州汉德认证技术服务有限公司、浙江省数控机床产业技术联盟、宁波海天驱动有限公司、杭州三相科技有限公司、浙江华质检测技术有限公司。
起草人
本文件主要起草人:宋红杰、阮建国、蒋建平、倪峻锋、蔡蔚、谢颖、沈建新、张何、张晓晨、席荣湖、丁旭、李广林、黄伟杰、周立新、郭梦梦、范勇、苏文、张晓斌、阮志斌、林井福、郝鹤、史庭庚、顾育铭。
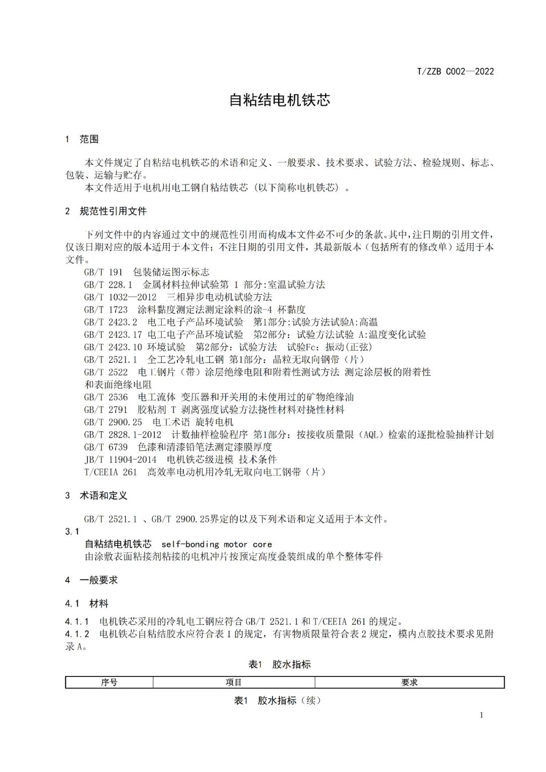
范围
主要技术内容:本文件规定了自粘结电机铁芯的术语和定义、一般要求、技术要求、试验方法、检验规则、标志、包装、运输与贮存。
本文件适用于电机用电工钢自粘结铁芯 (以下简称电机铁芯) 。
PDF版本 T/ZZB C002—2022《自粘结电机铁芯》团体标准
图文来源:鸿达模具

Copyright © 2022 中国科学技术协会 版权所有 | 京ICP备16016202号-20
Copyright © 2022 中国科学技术协会 版权所有 | 京ICP备16016202号-20