再添城市新名片 保定又迎新机遇
发布时间: 2022-08-16
保定,自古是“北控三关,南达九省,地连四部,雄冠中州”的通衢之地,历来为京畿重地和“首都南大门”。拥有着千年文化风貌的保定,正所谓“燕赵风骨、直隶风韵、革命风华、京畿风范”,在悠悠的岁月长河中留下了一道道靓丽风景。
创新引领,绿色驱动,在《2022年度城市商业魅力排行榜》中,保定新晋为全国二线城市,仅次于河北省会石家庄,稳坐河北第二把交椅。《2022年度城市商业魅力排行榜》是由第一财经·新一线城市研究所综合170个品牌、17家互联网公司城市大数据,为337个中国城市重分级,其中各项指标数据整体采用2021年全年或截至2022年年初的数据,主要反映了各城市在2021年的表现。
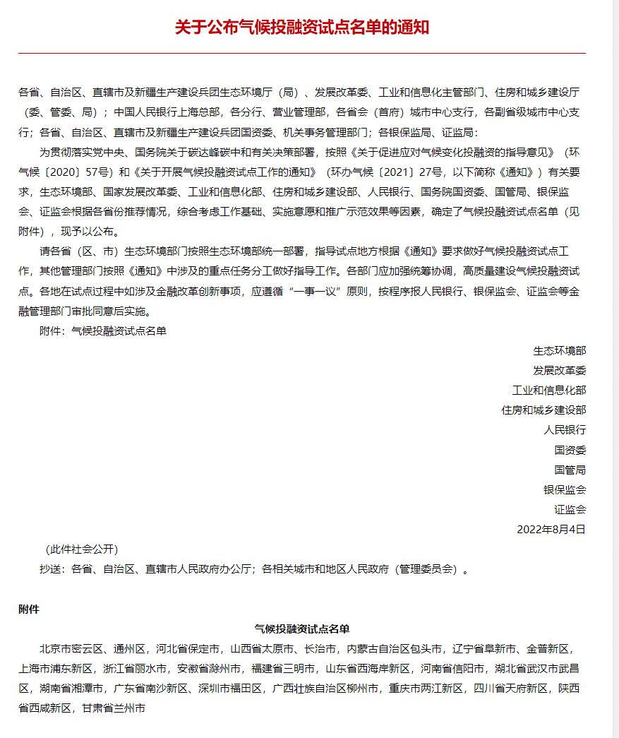
而在8月4日生态环境部、发展改革委等国家九部委联合发布的《关于公布气候投融资试点名单的通知》中,保定市成为第一批全国试点城市之一,也是河北省唯一一个试点城市。气候投融资是指为实现国家自主贡献目标和低碳发展目标,引导和促进更多资金投向应对气候变化领域的投资和融资活动。金融作为实现市场化绿色低碳转型的抓手,每一笔投融资活动都可能与实体经济的碳排放相关,金融的市场化资源配置功能将直接影响市场主体的投资消费活动,保定打造“碳中和产业之都”将引导市场主体更多地选择低碳、零碳和负碳活动和行为,发挥“加速器”和“杠杆”的作用,服务好碳达峰、碳中和的战略部署。
保定区位优势明显、产业特色鲜明、发展前景广阔。随着京津冀协同发展战略深入推进,北京非首都功能加快疏解,雄安新区大规模建设不断提速,保定作为京津冀世界级城市群中的区域性中心城市,其重要作用日益凸显。当前,保定处于推动京津保地区率先联动发展的核心,是中国科协确定的全国地级市中首个创新驱动发展示范市,河北省唯一“科创中国”试点城市,石保廊全面创新改革试验区重要节点城市、河北·京南国家科技成果转移转化示范区重要城市和国家级创新型城市。
同时,保定也是世界自然基金会和国家发改委确定的低碳试点城市。以电力装备及智能电网、新能源和智能网联汽车等特色产业为支撑,培育壮大生态产品和碳汇等新兴产业,加快碳中和产业布局,聚焦光伏、风电等绿色新能源,建设电力及新能源高端装备智造集群,打造新能源制造基地。立足于新能源产业高端和科技前沿,加大研发、创新力度,共建“产学研用”创新平台,建设“全国碳中和产业之都”,塑造“中国电谷·低碳保定”新篇章。
值此节点,2022中国保定·资本大会即将于8月18日-19日盛大召开。引导资本聚集,驱动创新发展,助力产业转型。保定这座千年古城定将焕发新的生机。
来源:保定日报

Copyright © 2022 中国科学技术协会 版权所有 | 京ICP备16016202号-20
Copyright © 2022 中国科学技术协会 版权所有 | 京ICP备16016202号-20