“科创中国”平台携手常州市发布“揭榜挂帅”项目
发布时间: 2022-08-10
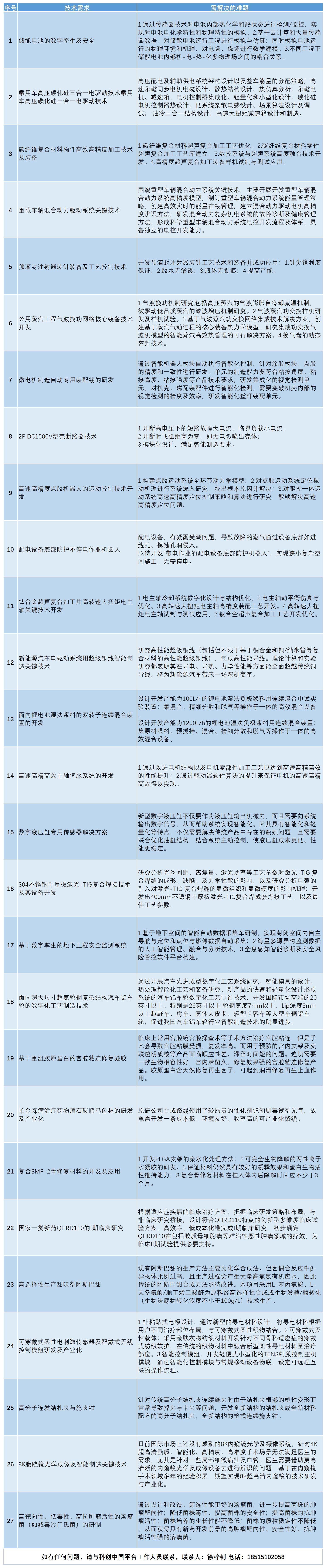
为贯彻落实常州“532”发展战略,打造“国际化智造名城、长三角中轴枢纽”,围绕智能制造、生命健康两大领域,“科创中国”平台携手“科创中国”试点城市(常州)联合发布“揭榜挂帅”科技项目。榜单面向国内外张榜招贤,产学研结合,共同攻克前沿技术、关键核心技术、共性技术,共27项,其中智能制造领域18项,生命健康领域9项,张榜总额近1亿元。
“揭榜挂帅”是一种组织实施重大科技任务的新机制,是对国家重大任务研发管理的新尝试。它具有需求明确、导向清晰、参与面广的特点,是一种高效破解难题的机制。此次“科创中国”平台携手“科创中国”试点城市(常州)联合发布“揭榜挂帅”科技项目,前期由常州市科协、常州市科技局、常州市财政局联合开展需求征集、论证遴选。组织专家赴发榜单位对技术需求开展面对面探讨和论证,并协助完善技术需求;召开专家论证会,论证技术需求是否属于产业发展前沿技术、“卡脖子”技术、关键核心技术或共性技术等,最终确定发榜项目,并通过“科创中国”平台公告。后续将通过材料报送、论证揭榜、中榜公示的形式确定中榜单位。“揭榜挂帅”项目研发资金以发榜单位投入为主,市科技专项资金给予一定补助。
通过本次活动,常州希望进一步通过“科创中国”这一高端平台,推动常州产业链、创新链、人才链、资金链深度融合,激发创新创造活力,提升创新体系的整体效能,为加快全市新旧动能转换和经济社会高质量发展提供积极示范。
附:常州市“揭榜挂帅”科技项目(榜单)


Copyright © 2022 中国科学技术协会 版权所有 | 京ICP备16016202号-20
Copyright © 2022 中国科学技术协会 版权所有 | 京ICP备16016202号-20