华中科技大学科技园成功入选2022年“科创中国”创新基地认定
发布时间: 2022-08-08
2022年8月1日,中国科协科学技术创新部按照《中国科协办公厅关于推荐首批“科创中国”创新基地的通知》要求,经自主申报、机构推荐、形式审查、专家函评、专家会评等流程,评审并公布了2022年“科创中国”创新基地认定结果。
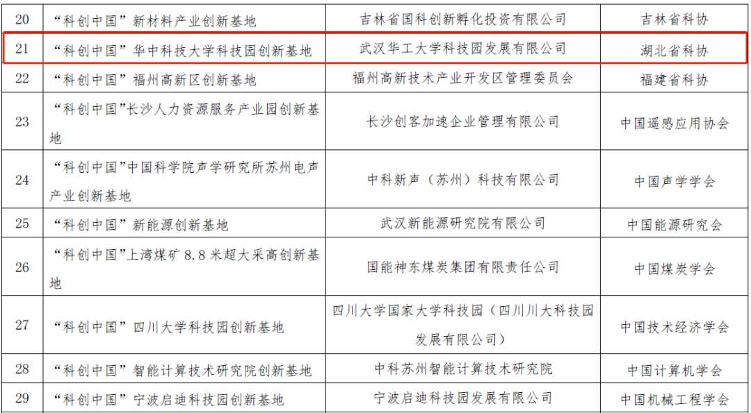
华中科技大学科技园成功入选2022年“科创中国”创新创业孵化类创新基地认定名单。点击查看大图
关于“科创中国”创新基地
创新基地是中国科协推动产学研协同创新和科技成果转移转化的合作载体,是促进跨界、跨域、跨境集聚配置创新资源的服务平台,是赋能科协基层组织建设的重要节点。
其中,创新基地分为产学研协作、创新创业孵化、国际创新合作三种类型。
华中科技大学科技园入选创新创业孵化类创新基地,该类型的创新基地旨在融合产业界、学术界、创投界等创新要素,促进各领域优秀人才密切联系、交流碰撞,科学有序孵化优质科创企业,营造区域良好创新创业创造生态,服务科技创新创业力量有序壮大和良性扩散。
来源:华中科技大学科技园

Copyright © 2022 中国科学技术协会 版权所有 | 京ICP备16016202号-20
Copyright © 2022 中国科学技术协会 版权所有 | 京ICP备16016202号-20