无锡2家入选!2022中国先进制造业园区100强出炉
发布时间: 2022-07-18
近日,赛迪顾问智能装备产业研究中心公布了最新的先进制造业百强园区(2022)TOP100,无锡共有2家园区入选。
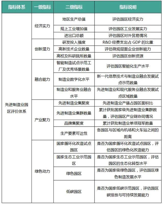
遵循科学性、客观性、系统性和数据可获取性等原则,赛迪顾问智能装备产业研究中心从经济实力、创新潜力、融合能力、产业聚力和绿色动力五个维度构建了先进制造业园区发展“五力”评估模型,并结合“十四五”时期先进制造业发展导向,在2021年研究基础上更新完善了部分评价指标,以更科学全面地考量国家级产业园区在先进制造业方面发展的综合水平。先进制造业百强园区指标体系包括5个一级指标,7项二级指标。
赛迪顾问先进制造业园区“五力”评估模型
来源:赛迪顾问

Copyright © 2022 中国科学技术协会 版权所有 | 京ICP备16016202号-20
Copyright © 2022 中国科学技术协会 版权所有 | 京ICP备16016202号-20