2022年柳州工学院新获批2个柳州市重点实验室
发布时间: 2022-07-13
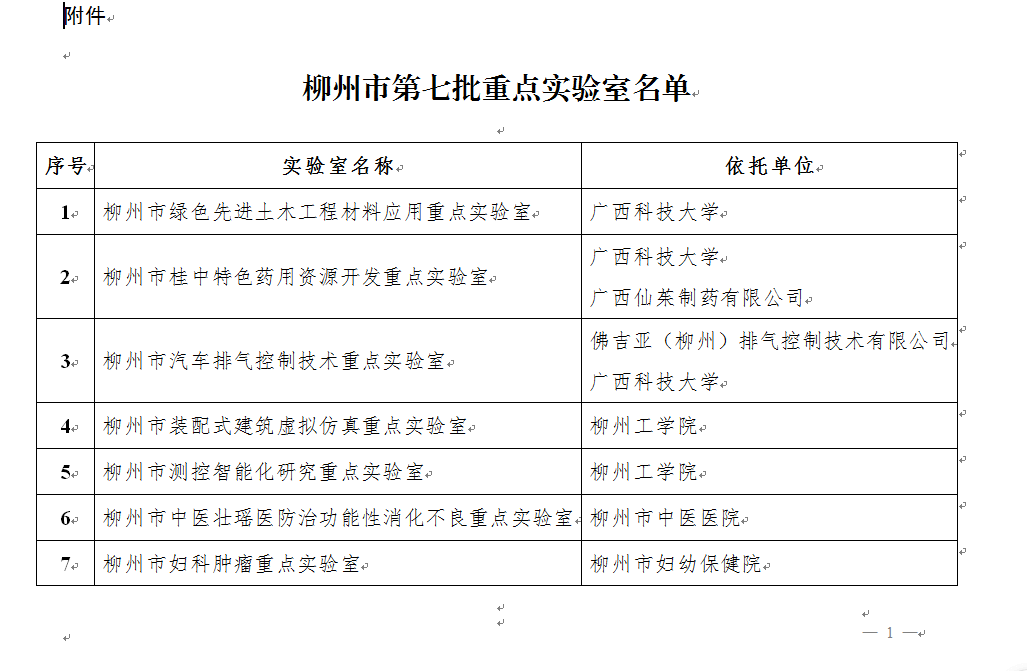
2022年6月23日,柳州市科学技术局公布柳州市第七批重点实验室名单,柳州工学院“柳州市测控智能化研究重点实验室”和“柳州市装配式建筑虚拟仿真重点实验室”获批认定。截止目前,柳州工学院获广西区发改委批准建立的工程研究中心2个,柳州市科技局批准建立的市级重点实验室3个,市级工程技术中心4个。
“柳州市测控智能化研究重点实验室”主要针对企业在产品开发、智能制造、高价值关键设备运维等领域广泛应用的信号测试、分析与控制等共性关键基础技术进行研究,并为在柳企业搭建一个信号测试与控制技术研究的开放交流平台,助力柳州工业向自动化、智能化方向发展。
“柳州市装配式建筑虚拟仿真重点实验室”主要研究装配式建筑及其预制构件在设计、生产、施工、运行维护全过程存在的关键性技术难题。利用虚拟仿真“虚实结合、相互补充”等实验手段,为装配式建筑在实际工程中的结构安全、成本控制、墙体开裂、热工性能等方面提供指导和参考。
此次市级重点实验室的顺利获批,为提升学校相应学科综合实力奠定了坚实基础。学校将以此为契机,深入完善重点科研平台的建设与管理机制,加大支持力度,完善保障条件,促进学科的交叉融合和快速发展,为相关领域的专家、学者打造一个集学习、研究及资源对接等于一体的赋能平台,营造浓厚的科研氛围,争取在科研项目立项、科研团队建设、对外学术交流合作等方面取得更多的成果。


(图文来源:柳州工学院,广西柳州科学技术局网站)

Copyright © 2022 中国科学技术协会 版权所有 | 京ICP备16016202号-20
Copyright © 2022 中国科学技术协会 版权所有 | 京ICP备16016202号-20