【研究进展】山东省果树研究所李林光团队揭示山梨醇在苹果抗轮纹病中的重要作用
发布时间: 2022-06-23
苹果轮纹病
苹果是我国栽培面积最大、产量最高的优势水果,但其产量和品质易受病虫害的影响。由Botryosphaeria dothidea(葡萄座腔菌)引起的苹果轮纹病(apple ring rot)是危害我国苹果主产区最严重的病害之一,严重制约苹果产业的健康发展。
千年紫柰熟,四劫灵瓜丰。 ——唐·吴筠
随着现代农业生物技术的发展,分子育种已成为提高农作物抗病性最有效的方式之一。然而,目前关于苹果抗轮纹病的分子机制研究尚不深入,严重阻碍了苹果优质抗病品种的选育进程。
山梨醇与轮纹病
近日,山东省果树研究所苹果育种与栽培创新团队联合山东农业大学合作完成的题为Quantitative proteomic sequencing of F1 hybrid populations reveals the function of sorbitol in apple resistance to Botryosphaeria dothidea(F1代杂交群体蛋白组测序揭示山梨醇在苹果抗Botryosphaeria dothidea中的重要作用)在园艺一区期刊Horticulture Research(IF=6.793/Q1)上线发表(Advance Access)。该研究利用蛋白质组学测序、转基因等技术首次揭示了山梨醇调控苹果抗轮纹病的重要功能,为苹果抗性育种与栽培提供了新的实践方向。
文章原文链接:#
为探究苹果抗轮纹病的分子机制,研究人员将‘金冠’和‘长富2号’F1代杂交群体进行定量蛋白质组学测序。
不同F1代杂交后代对轮纹病的抗性表型
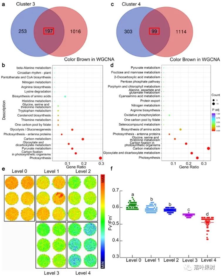
通过差异表达基因的聚类分析和WGCNA分析表明,光合作用与苹果对轮纹病的抗性密切相关。苹果叶片叶绿素荧光强度随着F1代抗性的提高逐渐升高,可溶性糖含量逐渐降低。
光合作用在苹果抗轮纹病中发挥重要作用
进一步的研究表明,苹果主要光合产物山梨醇在苹果抗轮纹病中起重要作用。通过在愈伤组织中超表达山梨醇合成过程中的关键酶6-磷酸山梨醇脱氢酶(S6PDH1)基因来增加愈伤组织中山梨醇的含量,可显著提高愈伤组织对轮纹病的抗性,而沉默MdS6PDH1的愈伤组织则表现出相反的表型。此外,外源山梨醇处理可部分恢复沉默MdS6PDH1愈伤组织对轮纹病的抗性。
MdS6PDH1正调控苹果对轮纹病的抗性
山东省果树研究所为论文第一产权单位,苹果育种与栽培创新团队何晓文博士为第一作者,李林光研究员为通讯作者。本研究得到国家现代苹果产业技术体系、山东省自然科学基金、山东省农业良种工程、山东省农业重大应用技术创新项目和山东省农业科学院农业科技创新工程的联合资助。
研究团队简介
团队首席科学家/课题组长介绍:
李林光,博士,二级研究员,山东省有突出贡献中青年专家。自1989年参加工作以来,一直从事果树育种理论与技术创新、新种质创制、新品种选育及优质高效生产技术等方面的研究工作。在苹果育种研究方面,阐明了苹果芽变分子机制,创建了分子标记辅助芽变选种技术体系;创立了利用常规杂交与生物技术相结合的多倍体新种质培育技术体系;开展生物技术辅助杂交育种,累计获得杂交、芽变、多倍体新种质2万余份。主持选育的‘鲁丽’、‘鲁艳’等20余个果树品种通过国家或山东省林木(农作物)品种委员会审定,12个品种通过国家非主要农作物品种登记,6个品种获植物新品种授权,其中‘鲁丽’成为国内第一个新品种权转让费过千万的苹果品种。近年来,主持国家现代苹果产业技术体系试验站、省农业良种工程、省农业重大应用技术创新课题等科研项目10余项。先后获国家农牧渔业丰收二等奖2项,山东省科技进步一等奖1项、二等奖4项、三等奖1项,神农中华农业科技奖1项,在《Horticulture Research》、《中国农业科学》、《园艺学报》等刊物发表论文100余篇,出版著作4部。
主要研究领域:果树遗传育种和栽培研究。
来源:落叶果树 公众号

Copyright © 2022 中国科学技术协会 版权所有 | 京ICP备16016202号-20
Copyright © 2022 中国科学技术协会 版权所有 | 京ICP备16016202号-20