台州市3篇论文在2022浙江省乡村振兴战略论坛征文活动中获奖
发布时间: 2022-06-15
在日前举办的2022年浙江省乡村振兴战略论坛暨农村实用技术对接活动中,台州市共有3篇论文获奖。
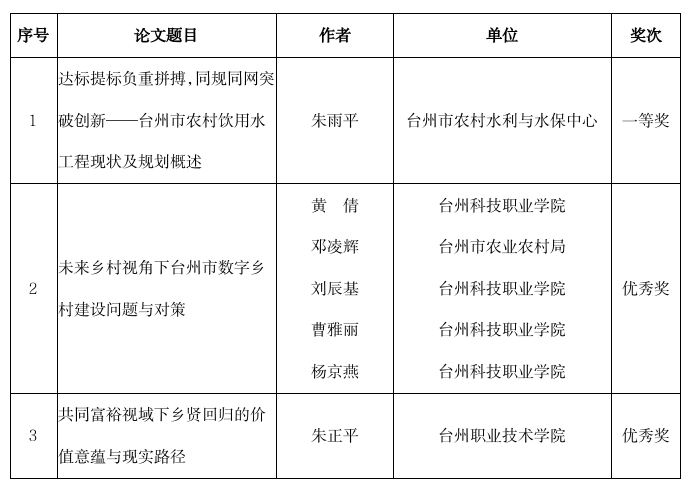
此次征文围绕科技助力乡村振兴话题,意在以丰富、优质的学术科研成果助力基层推进乡村振兴战略,同时集中展示广大科技工作者最新的学术思想和技术成果,由浙江省科协面向全省学会和各市科协及广大科技工作者征集论文。经过严格筛选,《论文集》收集了95篇文章结集出版,评出一等奖6篇,二等奖10篇,三等奖10篇,优秀奖10篇。台州市水利学会朱雨平的《达标提标负重拼搏,同规同网突破创新——台州市农村饮用水工程现状及规划概述》获一等奖。
获奖论文
图片来源:台州新闻APP
文章转载自科学每一天公众号

Copyright © 2022 中国科学技术协会 版权所有 | 京ICP备16016202号-20
Copyright © 2022 中国科学技术协会 版权所有 | 京ICP备16016202号-20