BRAIN重磅研究!智因大数据助力癫痫新基因发现!
发布时间: 2022-06-07

IFE是一种常见的局灶性癫痫亚型,多表现为伴有中央颞区棘波的儿童期良性癫痫发作。IFE的遗传因子异质性很强,虽然近几年发现了DEPDC5、ELP4、LGT1和SRPX2等致病基因,但仍有很多IFE的病因未明。
近日,广州医科大学廖卫平教授领衔团队在神经科学领域顶级杂志BRAIN(IF:11.3,中科院1区)上发表重要研究成果:借助遗传病大数据,在中国人群中鉴定出一个新的特发性局灶性癫痫(IFE)致病基因——UNC13B。研究团队利用446例无亲缘关系IFE患者的trio-WES数据,发现了导致8个家系(其中3个源自智因大数据,智因东方大数据库助力癫痫新基因发现)的共同致病基因UNC13B;后通过功能实验进一步证实了该基因在癫痫中的作用。该发现也是中国抗癫痫协会(CAAE)癫痫基因1.0项目的又一重要研究成果!本文将对该研究作简要介绍。

本研究通信作者为广州医科大学神经科学研究所廖卫平教授,第一作者为广州医科大学附属第二医院汪洁博士、乔景达博士;福建医科大学附属协和医院陈燕惠教授、联勤保障部队第900医院任榕娜教授、新疆自治区人民医院孙岩教授为共同作者。
本研究团队对446个确诊为局灶性发作癫痫案例进行临床资料的记录,包括发病年龄、发作类型及频率,抗癫痫治疗效果及家族史,以及一般神经科检查结果,如大脑MRI、EEG、间歇性光刺激及睡眠记录,并随访至少1年,确立临床诊断。经得先证者及父母、其他家庭成员同意后,获取血液样本行trio-WES测序分析。
另取150例特发性全面性癫痫患者和296例健康人的WES数据,以及1项汉族人抑郁症患者的基因组测序研究数据作为对照组。数据分析发现,在446例IFE患者中有8个家系(12名患者)均携带UNC13B基因变异,且这些UNC13B变异与癫痫表型呈现共分离(图1A)。此外,12名患者中均排除了与癫痫相关的基因(977个)致病的可能,并且在所有对照组中均未发现可能致病的UNC13B突变。

图1 8个IFE患者家系中鉴定的UNC13B变异
8个家系中的先证者均符合IFE临床特征:局灶性抽搐或强直阵挛性发作;EEG均显示局灶性异常放电,其中2例先证者表现为BECTS(伴中央颞区棘波的儿童良性癫痫),1例诊断为良性枕叶癫痫。其他5例先证者均诊断为局灶性癫痫。4个家系有双亲之一的散发性癫痫史,符合常染色体显性遗传特征。
在治疗方面,经抗癫痫药物(不包括生酮饮食或迷走神经刺激)治疗后,8位先证者的癫痫发作均得到完全控制。携带复合杂合突变的患者(案例8)癫痫发作较重,表现为继发性全身性强直阵挛发作或复杂部分性发作,频率可达5次/天,患者脑部MRI显示左右两侧海马体间结构不对称,右侧偏小,信号略高,左侧海马与周围组织边界不清晰(图2E,F)。该患者最初使用丙戊酸钠与左乙拉西坦无效,但在应用拉莫三嗪单药治疗1年后癫痫发作得到完全控制。所有患者均未发生发育异常或精神、智力障碍。

图2 UNC13B突变患者的特征性EEG和MRI表现
在8个家系中共鉴定出UNC13B变异9种,包括1个无义突变,2个剪接位点突变及6个错义突变(图1)。研究团队对错义突变造成的功能改变进行了进一步分析。UNC13B编码蛋白(Munc13-2)在神经细胞突触的囊泡成熟中发挥作用,参与神经递质的释放,其受到钙调蛋白的直接调控。通过分子对接的蛋白建模,可以看到错义突变Gly794Asp发生了钙调蛋白相互作用结构域的形态改变(图3)。

图3 钙调蛋白在Munc13-2上的对接模型及变异的影响
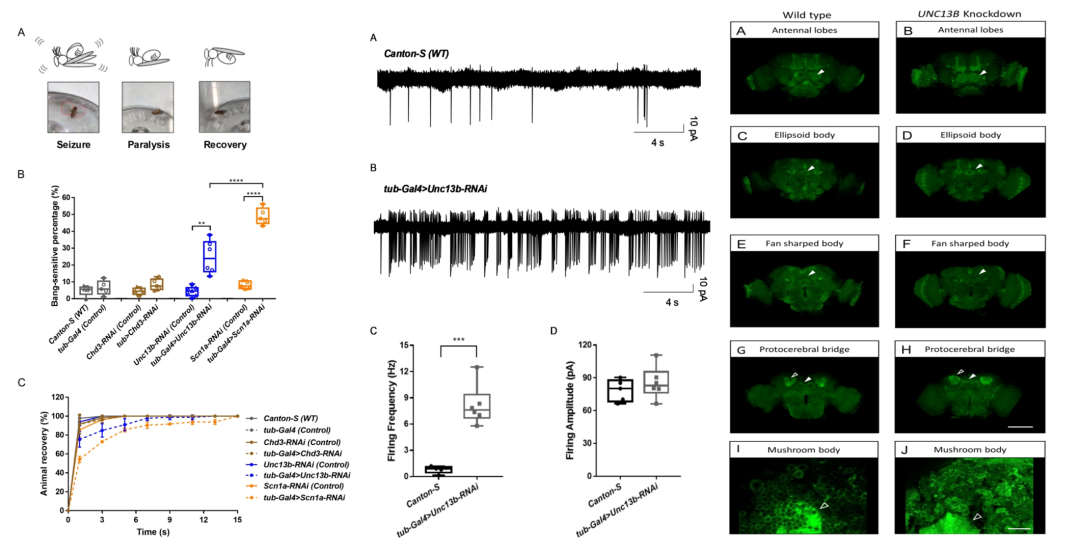
为了进一步探究UNC13B在癫痫发作中是否起到作用,研究团队进行了果蝇基因敲减实验,包括果蝇的行为学、电生理学和形态学分析。通过RNAi对Unc13b基因敲除后,果蝇发生了癫痫样表现:翅膀震颤、麻痹,继而恢复的三阶段发作;在Bang-sensitive实验中,Unc13b基因敲除果蝇的表现与最常见的癫痫基因(SCN1a)敲除的表现相同,发生了对环境刺激的过度反应(图4. Gal4系果蝇具有增强外来基因在脑组织内表达的特点)。
研究团队接着探索了果蝇行为改变的背后机制:发现基因敲除果蝇的多棘神经元/投射神经元(PN)兴奋性增强,并且影响了果蝇的脑组织形态。此外,研究者还特别观察了果蝇蕈形体(哺乳动物大脑海马的同源结构),结果发现并没有显著的结构改变,仅在基因敲除蝇中有轻微的细胞形态变化(图4)。

图4 (左)敲除Unc13b诱导果蝇癫痫样行为;(中)Unc13b敲除诱导PNs神经兴奋性增加;(右)Unc13b敲除果蝇的大脑形态
综上,本研究结合临床研究和基础研究证实了UNC13B在局灶性癫痫中的致病性,同时总结了该基因突变患者的临床特征和用药策略,对揭示癫痫病因和建立精准治疗方案均具有重要意义。
IFE是一种常见的局灶性癫痫亚型,以往使用“特发性”的命名,是因为大多病例找不到病因。随着基因检测的普及,近年来鉴定了多个相关的单基因。尽管如此,这些发现新基因的案例均很罕见,导致目前遗传病新基因鉴定的过程中已经遇到了瓶颈。然而可预见的是,遗传病临床基因检测的下一个爆发阶段将是大数据的广泛利用,而特发性癫痫将是新基因鉴定的“蓝海”。
值得一提的是,智因东方于多年前就意识到基因表型大数据的重要性,现已构建十万级患者表型与WES/WGS变异数据库,该数据库对于变异致病性解读、新致病基因的挖掘、新的疾病表型谱的发现,具有超乎寻常的潜力。2020年,智因东方加入CAAE癫痫基因1.0项目,亦旨在为中国抗癫痫事业贡献一份力量。
参考文献:Wang J, Qiao JD, Liu XR, Liu DT, Chen YH, Wu Y, Sun Y, Yu J, Ren RN, Mei Z, Liu YX, Shi YW, Jiang M, Lin SM, He N, Li B, Bian WJ, Li BM, Yi YH, Su T, Liu HK, Gu WY, Liao WP; China Epilepsy Gene 1.0 Project. UNC13B variants associated with partial epilepsy with favourable outcome. Brain. 2021 Apr 20:awab164. doi: 10.1093/brain/awab164.
来源:智因东方微信公众号