2022年广州科普开放日今日启动
发布时间: 2022-05-30
近日,广州市推出“广州科普开放日”活动,全力打造广州特色科普品牌活动。活动由市科普工作联席会议办公室联合各成员单位、各区科协,以“科普零距离 你我共精彩”为主题,组织广州地区符合开放条件的国家级重点实验室、省级重点实验室、高新技术企业、各级科普基地、广州科普游项目承担单位、各成员单位和各区所属科普资源单位免费向市民开放。

主会场启动仪式
市科协联合市委宣传部、市教育局、市科技局、九三学社广州市委员会等相关单位共同举办以“科普零距离 你我共精彩”为主题的2022年广州科普开放日活动。
5月28日(星期六)上午10:00在广州青少年科技馆4楼报告厅举行启动仪式。中国工程院院士刘人怀、孙玉、广东省科协党组成员、专职副主席刘建军、广州市政府副秘书长马曙、中国高科技产业化研究会珠海基地主任叶锦宪、中国高科技产业化研究会科普教育展览中心顾问毛矛、澳门科学技术协会副监事长尤淑瑞、华南植物园园艺中心主任王瑛、广东省科普教育基地联盟主席蒋厚泉、广州市女科技工作者协会会长 曹静及各主办单位领导出席,广州市科协党组书记、副主席徐柳致辞,介绍在市委市政府领导下广州科普工作近年工作成绩,展望十四五科普规划目标。刘人怀院士、市教育局一级调研员林平、市科技局副局长吴汉荣为广州地区最受欢迎科普游资源单位评选授牌。
最受欢迎科普游资源单位





















广州市科协于2013年启动广州科普游活动,至今已迈入第十个年头。自项目启动以来,各项目承担单位充分结合自身优势,深入挖掘科普内涵,积极开放科普资源,为推动广州科普事业发展和公民科学素养提升作出了积极贡献。为激励各项目承担单位进一步做好新时代科普工作,经过广泛发动、资格审核、网络投票、专家遴选等程序,从近200家科普游资源单位中遴选出20家广州地区最受欢迎科普游资源单位,获评的20家单位在同等条件下将优先获得推荐申报国家级、省级科普教育基地。
广东省科协党组成员、专职副主席刘建军为中国科协科技志愿服务项目先进典型授牌。2022年4月,中国科协办公厅公布了2021年度科技志愿服务先进典型名单,其中由广州市科协推荐的“医心为民”科技志愿服务项目获评助力新时代文明实践中心建设类先进典型项目。团队累积服务时长约1000小时、服务人数约5000人次、服务人群超过1万人次……团队成员白天是手术台上的外科医生,晚上是资讯平台上的“科普网红”,周末是遍访基层的义诊队伍。
市政府副秘书长马曙为广州市银龄科技志愿服务队、广州市健康科普志愿服务队、广州市工程灾害应急科技志愿服务队授旗。近期,广州市有关部门按照广州市政府印发的全民科学素质行动规划纲要实施方案中“动员学校、医院、科研院所、企业、科学共同体和社会组织等组建科技志愿服务队,完善科技志愿服务管理制度,推进科技志愿服务专业化、规范化、常态化发展”的要求,分别组建了广州市银龄科技志愿服务队、广州市健康科普志愿服务队、广州市工程灾害应急科技志愿服务队等三支科技志愿服务队。
刘人怀院士、孙玉院士、刘建军副主席、马曙副秘书长、徐柳书记、林平一级调研员、吴汉荣副局长、何江华副主委、王雪梅二级调研员、叶锦宪主任、尤淑瑞副监事长、王瑛主任启动2022年广州科普开放日活动。
随后,举行“众心向党 自立自强—党领导下的科学家主题展”揭幕仪式。广东省科协党组成员、专职副主席刘建军致辞,刘人怀院士、孙玉院士、刘建军副主席、马曙副秘书长、徐柳书记剪彩。
揭幕仪式后,领导嘉宾对主会场活动进行巡展。
分会场活动
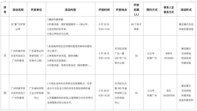
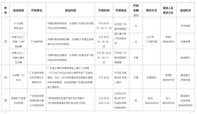
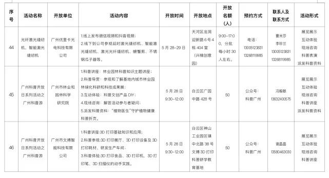
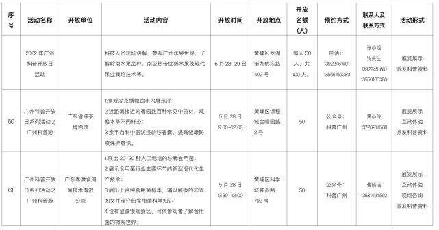
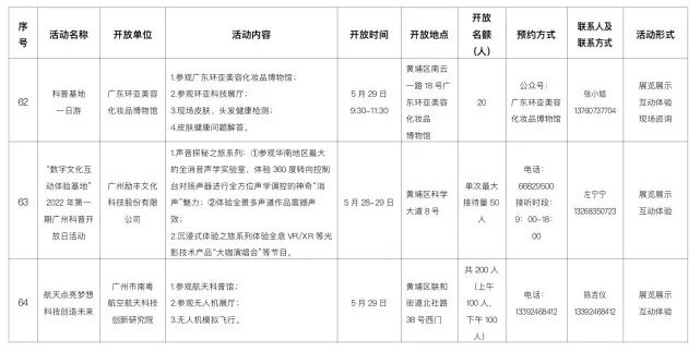
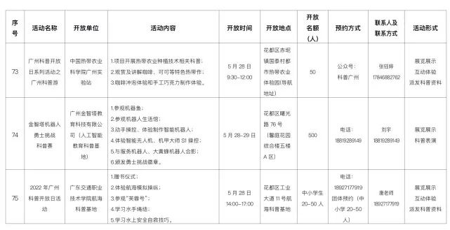
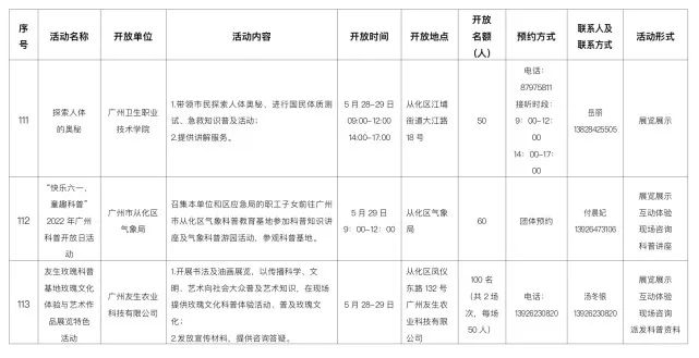
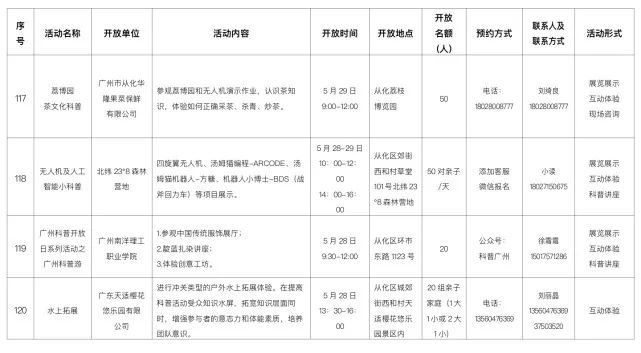
分会场为参与本次活动的广州地区各科普资源单位科普开放活动。广州地区符合开放条件的国家级重点实验室、省级重点实验室、高新技术企业、各级科普基地、广州科普游项目承担单位、各成员单位和各区所属科普资源单位共128家在5月28日—29日免费向公众免费开放。“科普广州”微信公众号上均发布了《2022年第一期广州科普开放日活动信息表》。
随后从6月—11月,每个月28日,都会在“科普广州”微信公众号公布下一个月广州科普开放日活动指南(包括开放时间、开放地点、活动内容、联系方式等)。
第一期广州科普开放日活动一览表










































来源:广州市科协、广州市科学技术发展中心

Copyright © 2022 中国科学技术协会 版权所有 | 京ICP备16016202号-20
Copyright © 2022 中国科学技术协会 版权所有 | 京ICP备16016202号-20