西部(重庆)科学城启动高校、科研院所“金凤凰”人才认定
发布时间: 2022-05-12
重庆日报客户端消息,5月11日,重庆日报记者了解到,西部(重庆)科学城于近日印发了《高校、科研院所等市级及以上财政拨款事业单位“金凤凰”人才认定标准(试行)》(下称《标准》),并启动高校、科研院所等单位“金凤凰”人才认定工作,符合条件的人才可进行申报纳入“金凤凰”人才库,并享受“金凤凰”人才政策支持。
据介绍,高校、科研院所等单位人才需具备“金凤凰”人才分类目录规定的基本条件,且符合兼职创新或创业要求,即可纳入“金凤凰”人才库。
其中,在科学城核心区科技型企业、研发机构、科技服务机构兼职创新的人才,应同时符合以下条件:
1. 经高校、科研院所批准兼职参与核心区平台建设、创新实践活动,不存在法律法规规定不得流动情形;
2. 兼职单位具有独立法人资格,经营状况良好,符合核心区产业导向,单位注册、税务登记和统计关系在核心区范围内;
3. 人才本人与兼职单位有明确的智力、技术或项目合作事项,签订有明确各方权利、责任和义务的协议,兼职单位给予人才年薪等综合报酬不低于20万元/年(开展项目合作的,项目合作经费不低于100万元),聘期(项目合作期)不少于3年,且已工作(合作)满1年,经兼职单位考核合格;
4. 人才在兼职单位担任市级及以上重大(重点)科研项目(课题)主要负责人(主持人);或在高新区重大科创平台及市级(含)以上重点实验室、工程研究中心、技术创新中心、临床医学研究中心、野外科学观测研究站、制造业创新中心、企业技术中心、工业和信息化重点实验室、科技资源共享服务平台等担任主要负责人、首席专家、技术带头人;或受聘成为重庆高新区内企业首席技术合伙人(CTP),开展项目研发、成果转化、技术咨询等服务;或与核心区内科技型企业、研发机构开展产学研项目合作的项目负责人。
在科学城核心区创业的人才,应同时符合以下条件:
1. 依照有关法律法规创办的科技型企业、研发机构、科技服务机构,具有独立法人资格,符合核心区产业导向,单位注册、税务登记和统计关系在核心区范围内;
2. 创办企业的人才本人持股比例不低于30%,实缴资本不低于30万元;
3. 经营状况良好,有1年及以上的企业纳税及员工社保缴纳记录,并能持续缴纳。
西部(重庆)科学城相关负责人表示,各类柔性引进人才可参照高校、科研院所人才入库认定标准执行。另外,“金凤凰”人才年工资薪金专项奖励按经认定参与地方平台建设和创新创业实践取得的薪金进行计算。相关政策详情还可拨打电话023-68600935咨询。
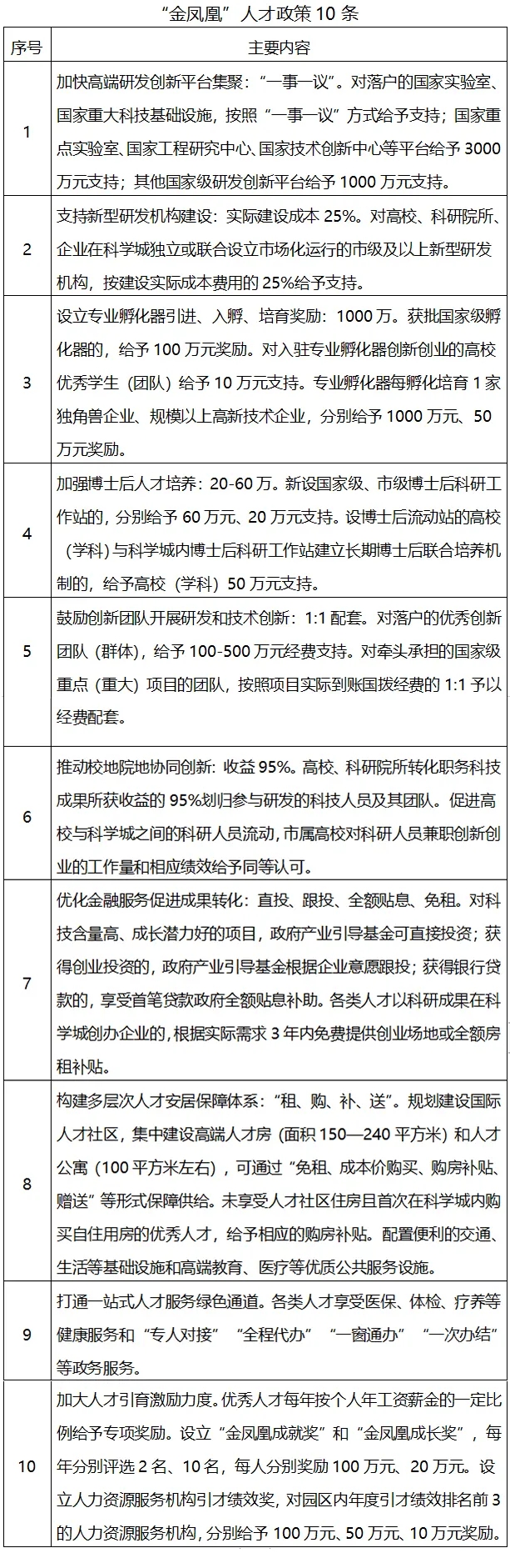
据悉,去年,科学城针对人才、创新、产业、金融四个领域出台“金凤凰”政策40条,其中“金凤凰”人才10条政策立足科学城重点产业发展需要,引导各类用人单位围绕新一代信息技术、先进制造、大健康、高技术服务业四大主导产业,吸引集聚高层次人才团队落户科学城,形成产业与人才同频共振、协同发展的良好局面。重点解决各类型人才载体、创新实践、发展环境发展难题,逐步建成具有国际竞争力的人才特区,打造聚才“洼地”和用才“高地”,树立“近悦远来”标杆。

重庆日报客户端 张亦筑 实习生 冉罗楠
来源:重庆日报客户端

Copyright © 2022 中国科学技术协会 版权所有 | 京ICP备16016202号-20
Copyright © 2022 中国科学技术协会 版权所有 | 京ICP备16016202号-20