重磅!包头市出台对标浙江省优化营商环境改革创新举措提升方案(附任务分解表)

发布时间: 2022-05-11

包头市对标浙江省优化营商环境

改革创新举措提升方案

按照市委、市政府部署要求,就全市对标浙江省2021年度营商环境改革创新十佳案例、推动各项举措落地见效,制定本方案。

总体要求

以习近平新时代中国特色社会主义思想为指导,深入贯彻全区优化营商环境大会精神,认真落实市委十三届三次全会暨全市经济工作会议部署和《政府工作报告》安排,继续瞄准最高标准、最好水平,纵深推进一流政务环境、法治环境、产业生态环境、城市环境建设,全力建设市场化、法治化、国际化的一流营商环境,坚持问题导向、目标导向、结果导向,巩固现有优势,补短板强弱项,推动全市营商环境持续优化提升。

主要任务

(一)探索推行“亲清在线”无感智慧审批模式。围绕企业办事全生命周期,以“一键直达”为导向、“一件事”联办为标准,对标建设符合包头实际的“亲清在线”数字化无感智慧审批体系,加快推动实现政策兑付“一键到账”、许可事项“一键审批”、企业诉求“一键直达”、政企交流“一窗对话”,为企业提供全生态、全链条的线上政务服务。

1.实现政策兑付“一键到账”、许可事项“一健审批”。由市财政局牵头围绕减税降费、援企稳岗、涉企融资、科技创新、节能降耗、涉企商务、农业支持、政务服务等方面,对条件明确、标准清晰,以政府掌握客观数据为资金发放依据,且有明确范围的非竞争性补助类财政补助项目,梳理“免申即享”政策清单,依托“包头市惠企利民综合服务平台”,实现对企业补助资金“免申即享,一键到账”。由市审批服务局、市工信局牵头,梳理公布行政许可事项清单,实现行政许可事项清单规范化管理;依托全市政务服务一体化平台,通过审批数据传输共享等手段,为各审批部门提供各类电子证照和要件验证等技术支持,全面加强数据汇聚、数据分析和数据服务工作,推动“一件事”全流程“零跑次”办结,并在审批规则标准化的基础上,实现审批系统自动判别、“一键审批”。

牵头单位:市财政局、市审批服务局、市工信局

责任单位:各相关部门

完成时限:2022年6月底前取得阶段性成效,持续推进

2.企业诉求“一键直达”、政企交流“一窗对话”。由市工信局牵头,依托“蒙企通”民营企业综合服务平台,建立市县两级诉求受理解决机制,企业通过平台可以随时将诉求“一键”直达政府,诉求自动匹配到事项的归口单位,相关部门限时办结。由市审批服务局、市工信局、市财政局牵头,进一步完善市政务服务大厅“政策咨询服务专区”功能,在“政策咨询服务专区”窗口“量身定做”为企业提供行政审批、政务服务、生产经营等方面政策咨询服务;将“包头市惠企利民综合服务平台”、“蒙企通”民营企业综合服务平台接入“蒙速办”,通过“蒙速办”实现政企交流“一窗对话”。

牵头单位:市审批服务局、市工信局、市财政局

责任单位:各相关部门

完成时限:2022年6月底前取得阶段性成效,持续推进

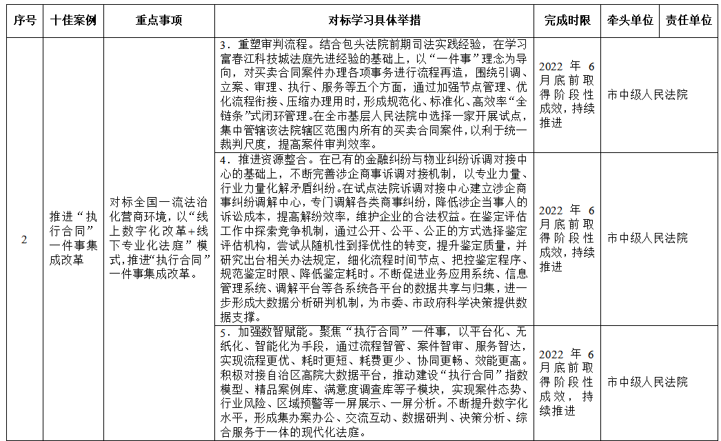
(二)推进“执行合同”一件事集成改革。对标全国一流法治化营商环境,以“线上数字化改革+线下专业化法庭”模式,推进“执行合同”一件事集成改革。

3.重塑审判流程。结合包头法院前期司法实践经验,在学习富春江科技城法庭先进经验的基础上,以“一件事”理念为导向,对买卖合同案件办理各项事务进行流程再造,围绕引调、立案、审理、执行、服务等五个方面,通过加强节点管理、优化流程衔接、压缩办理用时,形成规范化、标准化、高效率“全链条”式闭环管理。在全市基层人民法院中选择一家开展试点,集中管辖该法院辖区范围内所有的买卖合同案件,以利于统一裁判尺度,提高案件审判效率。

责任单位:市中级人民法院

完成时限:2022年6月底前取得阶段性成效,持续推进

4.推进资源整合。在已有的金融纠纷与物业纠纷诉调对接中心的基础上,不断完善涉企商事诉调对接机制,以专业力量、行业力量化解矛盾纠纷。在试点法院诉调对接中心建立涉企商事纠纷调解中心,专门调解各类商事纠纷,降低涉企当事人的诉讼成本,提高解纷效率,维护企业的合法权益。在鉴定评估工作中探索竞争机制,通过公开、公平、公正的方式选择鉴定评估机构,尝试从随机性到择优性的转变,提升鉴定质量,并研究出台相关办法规定,细化流程时间节点、把控鉴定程序、规范鉴定时限、降低鉴定耗时。不断促进业务应用系统、信息管理系统、调解平台等各系统各平台的数据共享与归集,进一步形成大数据分析研判机制,为市委、市政府科学决策提供数据支撑。

责任单位:市中级人民法院

完成时限:2022年6月底前取得阶段性成效,持续推进

5.加强数智赋能。聚焦“执行合同”一件事,以平台化、无纸化、智能化为手段,通过流程智管、案件智审、服务智达,实现流程更优、耗时更短、耗费更少、协同更畅、效能更高。积极对接自治区高院大数据平台,推动建设“执行合同”指数模型、精品案例库、满意度调查库等子模块,实现案件态势、行业风险、区域预警等一屏展示、一屏分析。不断提升数字化水平,形成集办案办公、交流互动、数据研判、决策分析、综合服务于一体的现代化法庭。

责任单位:市中级人民法院

完成时限:2022年6月底前取得阶段性成效,持续推进

(三)推进“企明星”政策治理集成数字化改革。聚焦优化营商环境、以高质量发展促进共同富裕和政策治理缺乏统一标准、政府资源与企业需求结构性错配等改革需求,实施涉企政策数字化改革,创新打造“企明星”政策治理集成应用,再造涉企政策治理和服务全流程(该改革项与第一项“探索推行‘亲清在线’无感智慧审批模式”,分别为杭州市、嘉兴市建立的惠企平台,相关举措已在第一项对标措施中体现)。

(四)推进“破产智审”数字化集成改革。基于我市目前使用的破产管理系统钉平台,不断完善其基本功能供给,提升整体智能化水平与对外“多跨协同”功能,进一步便利法院与管理人之间的工作衔接,降低当事人参与破产程序的成本,再造破产案件办理新模式。

6.构建多角色共建共享信息体系。推动建立全市各部门信息共享平台,除法官端、管理人端、当事人端三个子模块外,根据工作需要在钉平台上增设协助执行单位端,从债权申报开始,自动收集相关数据,推动实现信息共享,避免数据重复录入,促进破产案件协同推进。引入大数据管理理念,提供包括“营商环境”指标在内丰富的办案质效数据分析功能,为政府及法院决策提供重要参考。

牵头单位:市中级人民法院

责任单位:市公安局、市自然资源局、市住建局、市人社局、市税务局、市卫健委

完成时限:2022年12月底前取得重要成效,持续推进

7.构建全流程业务办理体系。对钉平台系统进行升级、改造,全面覆盖破产案件立案、分案、办理、查询、统计和电子卷宗生成等案件流程,并涵盖破产清算、和解、重整三个不同子程序,推动实现案件办理进度节点化可视化和承办法官对管理人履职的全程监督,并对案件资金账户设置转账额度,对管理人在发起财产分配过程中的大额资金、异常支出资金进行实时监管。

责任单位:市中级人民法院

完成时限:2022年10月底前

8.构建多应用移动办公体系。通过桌面网页版、移动APP版的“双通道”运行模式,实现相关主体随时随地跟进案件,便捷开展沟通、资料上传、审核批复等事项,打破限制高效办理。开通线上债权人会议功能,集成实时直播对话、庭审视频录像、网络投票表决等事项,实现债权人参与破产案件审判“零跑动”。加快推动由传统纸质材料线下邮寄转向案卷材料线上流转,安全摆渡内外网数据,推进破产案件绿色办理。

责任单位:市中级人民法院

完成时限:2022年6月底前

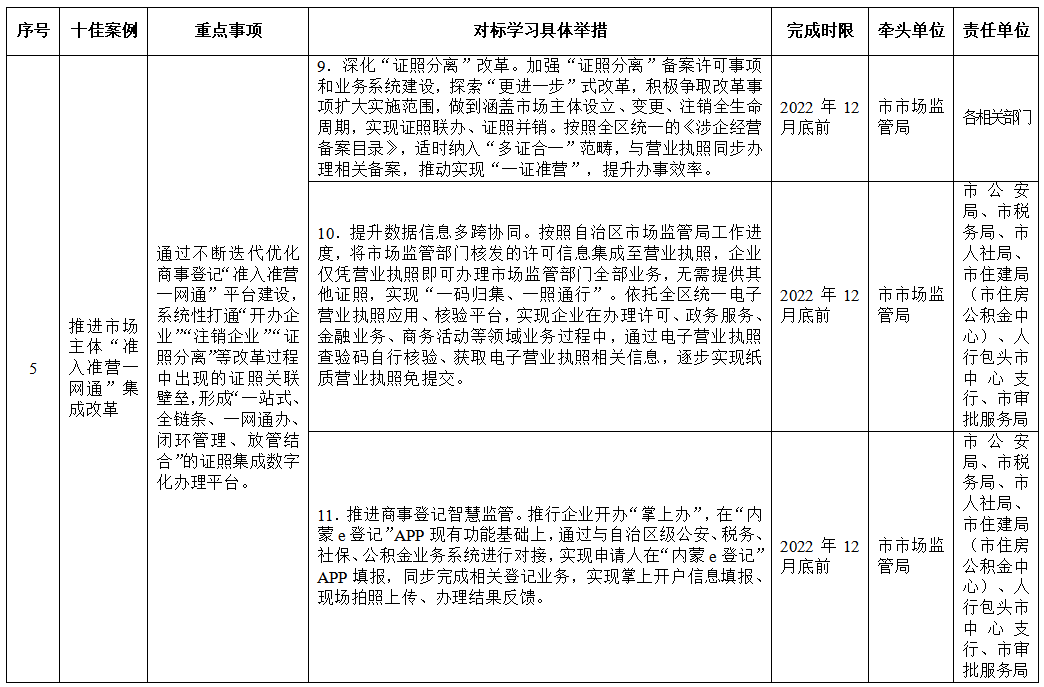
(五)推进市场主体“准入准营一网通”集成改革。通过不断迭代优化商事登记“准入准营一网通”平台建设,系统性打通“开办企业”“注销企业”“证照分离”等改革过程中出现的证照关联壁垒,形成“一站式、全链条、一网通办、闭环管理、放管结合”的证照集成数字化办理平台。

9.深化“证照分离”改革。加强“证照分离”备案许可事项和业务系统建设,探索“更进一步”式改革,积极争取改革事项扩大实施范围,做到涵盖市场主体设立、变更、注销全生命周期,实现证照联办、证照并销。按照自治区统一的《涉企经营备案目录》,适时纳入“多证合一”范畴,与营业执照同步办理相关备案,推动实现“一证准营”,提升办事效率。

牵头单位:市市场监管局

责任单位:各相关部门

完成时限:2022年12月底前

10.提升数据信息多跨协同。按照自治区市场监管局工作进度,将市场监管部门核发的许可信息集成至营业执照,企业仅凭营业执照即可办理市场监管部门全部业务,无需提供其他证照,实现“一码归集、一照通行”。依托全区统一电子营业执照应用、核验平台,实现企业在办理许可、政务服务、金融业务、商务活动等领域业务过程中,通过电子营业执照查验码自行核验、获取电子营业执照相关信息,逐步实现纸质营业执照免提交。

牵头单位:市市场监管局

责任单位:市公安局、市税务局、市人社局、市住建局(市住房公积金中心)、人行包头市中心支行、市审批服务局

完成时限:2022年12月底前

11.推进商事登记智慧监管。推行企业开办“掌上办”,在“内蒙e登记”APP现有功能基础上,通过与自治区级公安、税务、社保、公积金业务系统进行对接,实现申请人在“内蒙e登记”APP填报,同步完成相关登记业务,实现掌上开户信息填报、现场拍照上传、办理结果反馈。

牵头单位:市市场监管局

责任单位:市公安局、市税务局、市人社局、市住建局(市住房公积金中心)、人行包头市中心支行、市审批服务局

完成时限:2022年12月底前

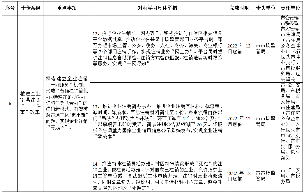
(六)推进企业简易注销“一件事”改革。探索建立企业注销“一网服务”机制,形成“普通注销简化办、特殊注销灵活办、证照注销联合办”的注销新模式,有效破解市场主体“退出难”问题,实现企业注销“零成本”。

12.推行企业注销“一网办理”。积极推进与自治区相关信息平台数据共享,推动企业在登录市场监管部门业务平台时,即可办理市场监管、公安、税务、人社、商务、海关、商业银行等7个部门注销手续,实现注销业务“网上办”。平台同时提供注销信息自助预检、注销方式智能匹配、注销进度实时跟踪等服务,实现“一网尽知”。

牵头单位:市市场监管局

责任单位:市公安局、市税务局、市人社局、市住建局(市住房公积金中心)、人行包头市中心支行、市审批服务局、包头海关

完成时限:2022年12月底前

13.推进企业注销简办易办。推进企业注销简材料、优流程、减时间、降成本,简易注销材料简化至2份,办事流程由多部门“串联”办理改为“并联”,环节压减至1个。除公告期外,全部事项要求即时受理,简易注销公告期缩减至20天。将报纸公告调整为国家企业信用信息公示系统发布,实现企业注销“零成本”。

牵头单位:市市场监管局

责任单位:市公安局、市税务局、市人社局、市住建局(市住房公积金中心)、人行包头市中心支行、市审批服务局、包头海关

完成时限:2022年12月底前

14.推进特殊注销灵活办理。对因特殊情况形成“死结”的注销企业,依法灵活办理。针对股东已注销的企业,允许股东上级主管单位或其合法继受主体申请办理;注销时营业执照遗失,同时公章遗失,经说明,相关申请材料可不盖章,避免补章又得先补照的“死循环”。

牵头单位:市市场监管局

责任单位:市公安局、市税务局

完成时限:2022年12月底前

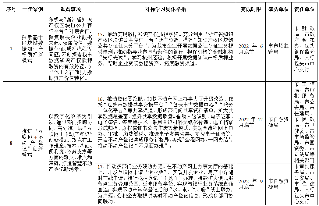
(七)探索基于区块链数据知识产权质押新模式。积极与“浙江省知识产权区块链公共存证平台”对接合作,聚焦解决企业数据来源、权属价值、数据存证、质押流程等问题,不断探索我市数据知识产权质押融资的有效路径,以“他山之石”助力数据资产价值转化。

15.推动实现数据知识产权质押融资。充分利用“浙江省知识产权区块链公共存证平台”既有资源,搭建“知识产权区块链公共存证包头分平台”,为我市企业开展数据公证存证业务提供便利。推动指导我市具备条件的银行、担保机构等金融机构“先行先试”,学习杭州经验,积极开展数据知识产权质押业务,帮助企业变现数据资产,拓展融资渠道。

牵头单位:市市场监管局

责任单位:市财政局、市政府金融办、包头银保监分局、人行包头市中心支行

完成时限:2022年6月底前

(八)推进“互联网+不动产登记”创新模式。以数字化改革为引领,通过部门多跨协同,高标准开展“互联网+不动产登记”创新模式,攻克在工作理念、技术、基础、便利度、政策支撑等方面的难点、堵点和障碍,打造智慧不动产登记新场景。

16.推动登记零跑腿。加快不动产网上办事大厅升级改造,依托“包头市数据共享交换平台”“包头市大数据中心”“政务一体化平台”等共享渠道,形成部门间共享资料清单,扩大共享数据覆盖面,提升共享数据质量。借助人脸识别、电子证照、电子签名、签章等技术,采用登记材料无纸化传递、电子档案形成归档、原权属证书公告作废等新模式,实现全流程网上申办、审批、缴费缴税、推送电子发票税票、领取电子证照等,开启不动产登记集成服务新格局,实现“全程网办、一网办结”,推动不动产登记“不见面办理”。

牵头单位:市自然资源局

责任单位:市工信局、市审批服务局、市公安局、市住建局、市民政局、市卫健委、市市场监管局、市国资委、市司法局等相关部门

完成时限:2022年12月底前

17.推动多部门业务联动办理。在不动产网上办事大厅的基础上,开发互联网申请“企业版”,实现开发企业、房产中介随时在线申请。推行抵押登记“不见面”办理,持续扩大便民服务点业务受理范围,延伸服务半径,实现与银行业务系统直通直连;实现不动产转移登记后的“水、电、气、暖”线上联办,为户籍、公积金支取提供实时不动产登记信息,形成多部门协同联动。

牵头单位:市自然资源局

责任单位:市审批服务局、市公安局、市住建局、人行包头市中心支行

完成时限:2022年9月底前

18.推动不动产业务流程融合。通过线上、线下服务有机结合,推动不动产登记与关联业务流程融合,让企业和群众办理登记业务更便捷,为群众提供登记申请和证书自助打印等服务;完成与司法部门的数据共享,实现公证事项“一站式”服务;与各级法院开通不动产登记查询专线,法院可查询相关不动产登记信息。

牵头单位:市自然资源局

责任单位:市司法局、市中级人民法院

完成时限:2022年9月底前

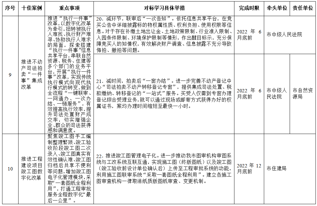
(九)推进不动产司法拍卖“一件事”集成改革。推进“执行一件事”改革,以数字化改革为牵引,扭转被执行人难找、执行财产难寻、协助执行人难求的局面,探索搭建“执行一件事”信息共享平台,串联自然资源、税务、住建等多个部门的业务平台,开展“执行一件事”改革,实现传统执行模式向现代执行模式的转变,做到全流程“一键联审、一网通办、一次办结、一链服务”,有效提高执行效率,提升司法处置财产成交率,切实增强企业、群众的司法获得感和满意度。

19.减流程,传统查控“一键联审”。建立由法院牵头,公安、自然资源、住建等协作部门配合的联审机制,搭建信息共享平台,实现执行信息跨部门实时共享。法院执行过程中,通过平台对被执行人的信息、财产一键发起查询、查封申请,相关主管部门按期完成核查并反馈。经联审,拟处置财产存在限拍、瑕疵、抵押、环保政策限制等情形的,遵循“谁主管谁负责”原则,明确责任,限时解决。

牵头单位:市中级人民法院

责任单位:市公安局、市自然资源局、市住建局(市住房公积金中心)、市人社局、市税务局、市住建局、市卫健委,各旗县区

完成时限:2022年6月底前

20.减环节,联审后“一次告知”。依托信息共享平台,在竞买公告中详细披露标的物权属性质、权利负担、使用权限等信息。对于存在补缴土地出让金、土地政策限制、行业准入限制、入园条件限制、环境保护限制等情形,作出醒目标示,充分保障竞买人的知情权,有效解决财产调查、信息披露不充分导致悔拍、撤拍等问题。

牵头单位:市中级人民法院

完成时限:2022年6月底前

21.减时间,拍卖后“一窗办结”。进一步完善不动产登记中心“司法拍卖不动产转移登记专窗”,提供集成司法处置、税款缴纳、转移登记的“一站式”服务。买受人仅需到专窗办理登记综合受理业务,就可以通过现场或邮寄方式获得办好的权属证书,案均办理时间缩短至最快一小时。

牵头单位:市中级人民法院

责任单位:市自然资源局

完成时限:2022年6月底前

(十)推进工程建设项目竣工图数字化改革。聚焦竣工图手工编制整理繁琐、竣工验收阶段竣工图二次录入、竣工图真实有效性确认难、竣工图归档后共享不便利等问题,增加竣工图电子化管理模块,采取“一套图纸全程利用”,打通工程审批服务全程数字化“最后一公里”。

22.推进竣工图管理电子化。进一步推动我市图审机构审图系统与工改系统互联互通,实现施工图(终版图纸)以及竣工图(竣工验收前设计单位确认后)上传至工程审批系统的功能,利用施工图联审系统“采取一套图纸全程利用”。建立各施工图审查机构一律取消纸质版图纸审查、变更机制。

责任单位:市住建局

完成时限:2022年12月底前

工作要求

(一)加强组织领导。各相关部门和单位要严格落实营商环境“一把手”负责制,以对标学习为契机,完善工作机制,细化工作举措,明确工作责任,严格按照本方案要求,建立工作台账,按照时间节点高质量落实各项举措,确保各项目标任务按时高效完成。

(二)注重协调联动。各牵头单位要强化担当意识,担负起本领域各项重点任务的协调推进,创新优化指标政策举措,确保各项举措落地见效。各配合单位要积极主动,对职责范围内任务进行深入研究,积极落实方案内容,形成工作合力。

(三)开展督查问效。将方案实施与落实自治区3.0版方案、市100条重点任务一并列入市政府重点督查事项,不定期开展专项督查和“回头看”。对关键环节和重点任务进行定期督办,保证各项工作有序推进。对工作落实情况及时通报,持续巩固成效,提高整体实效。

(四)营造良好氛围。各相关部门和单位要充分发挥新闻媒体作用,通过新闻发布、专题采访、追踪报道、开辟专栏等方式,广泛宣传优化营商环境政策措施和先进典型。要加强政企沟通,主动听取市场主体、专业机构以及行业协会商会的建议,大力营造全社会参与的优化营商环境良好舆论氛围。

附件:包头市对标浙江省优化营商环境改革创新举措任务分解表

图片

图片

图片

图片

图片

图片

图片

图片

来源:包头日报