温州首场科技云相亲!10项“高精尖”科技成果亮相“云端”
发布时间: 2022-04-26
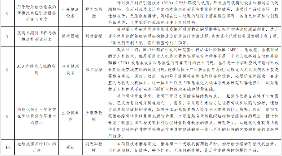
智能嗅探机器人、脓毒症血液净化生命支持装置、AED急救无人机……4月25日上午,今年首场全市高能级创新平台成果展示暨项目投融资对接会在天津大学温州安全(应急)研究院举行,一批高精尖科技成果亮相,与10家投资机构进行线上线下联动“相亲联姻”,为科技成果转移转化注入“活水”打通渠道。
此次对接会由温州市科学技术局、瓯江口产业集聚区管委会主办,既是一场高能级创新平台的“比拼会”,也是一场“创新成果”与“资本”的相亲会。对接会经过前期的考察、评审和论证,挑选了10个研发成熟度高、市场预期良好的项目,主要展示项目方向为精准医疗产业、科技化医疗、生命健康管理、药物创新、应急急救等。按照疫情防控要求,项目展示以线上直播路演的形式进行,活动现场则邀请了一批来自银行、创投机构、科技中介机构等单位的代表,直接与项目负责人进行连线对接。
对接会现场,由天津金曦医疗设备有限公司带来的移动CT项目首先吸引了与会嘉宾的目光,该项目经近6年研发,推出了全球领先的诊断级别移动平板CT。“我们克服了平板CT散射与伪影等缺点,低密度分辨率达到诊断级别,等同于普通螺旋CT的图像质量水平(核心技术),真正意义上填补世面上移动CT领域的空白”。天津金曦医疗设备有限公司董事长张励告诉记者,这样的对接会能够提升他们科研项目的知名度,加速促进资源整合成果转化。天津大学温州安全(应急)研究院这次带来了脓毒症血液净化生命支持装置项目,该项目产品全新设计的多靶点吸附剂,不仅可以高效清除患者血液中的内毒素,也对以肿瘤坏死因子(TNF-α)为代表的大分子炎症介质具有很高的吸附容量,可有效阻断炎症因子风暴的爆发,从而达到救治患者的目的。该项目核心材料血液相容性好、吸附性能优异,且可全血灌流,能大量节约治疗费用。
该项目负责人、南开大学教授欧来良告诉记者,目前项目进入成果落地转化阶段,下阶段准备在温州设立公司,通过这次对接会也希望能为成果转化寻求更多资金支持。“温州营商环境好,资本市场活跃,我们的项目与瓯江口产业集聚区的产业规划契合度很高,期待能在这里生根发芽成长壮大。”欧来良说。据悉,本次活动是市科技局今年主办的首场高能级创新平台成果展示暨项目投融资对接会,后续每季度将常态化举行,以此加快构建“科技赋能+企业发展”双向链接的成果转化通道,全面提升科技成果落地率,赋能本土产业高质量发展。
温州市高能级创新平台成果展示
暨项目投融资对接会路演项目
(第一期)
来源:温州商报、市科技局合作处、市科技创新服务中心

Copyright © 2022 中国科学技术协会 版权所有 | 京ICP备16016202号-20
Copyright © 2022 中国科学技术协会 版权所有 | 京ICP备16016202号-20