中国科协办公厅 中国科学院办公厅关于印发《2021年度科普中国创作指南》的通知

发布时间: 2022-04-19

 科协办函普字〔2021〕86号

  各全国学会、协会、研究会,各省、自治区、直辖市科协,新疆生产建设兵团科协,中国科学院院属各单位,各有关单位:

  为深入学习贯彻习近平新时代中国特色社会主义思想,全面贯彻落实党的十九大和十九届二中、三中、四中、五中全会精神,推进落实“科技创新、科学普及是实现创新发展的两翼,要把科学普及放在与科技创新同等重要的位置”的指示精神,中国科协和中国科学院以坚持面向世界科技前沿、面向经济主战场、面向国家重大需求、面向人民生命健康为工作导向,研究制定《2021年度科普中国创作指南》(以下简称《指南》)。

  现印发你们,请结合工作实际贯彻执行,加强宣传,引导和调动各方力量坚持“四个面向”,弘扬科学精神和工匠精神,广泛开展科学普及活动,形成热爱科学、崇尚创新的社会氛围,提高全民科学素质。

  中国科协办公厅   中国科学院办公厅

  2021年5月18日

  2021年度科普中国创作指南 

  一、背景意义 

  今年是中国共产党建党100周年,是“十四五”开局、全面建设社会主义现代化国家新征程开启之年。2016年,习近平总书记在“科技三会”上指出,“科技创新、科学普及是实现创新发展的两翼,要把科学普及放在与科技创新同等重要的位置”。《中华人民共和国国民经济和社会发展第十四个五年规划和2035年远景目标纲要》提出,“要弘扬科学精神和工匠精神,广泛开展科学普及活动,提高全民科学素质”。

  《指南》以弘扬科学精神和科学家精神为价值导向,以提高全民科学素质和激发青少年好奇心为目的,以面向世界科技前沿、面向经济主战场、面向国家重大需求、面向人民生命健康为工作导向,旨在通过提炼深化科普选题导向、重点科技事件和领域、创作建议等有关内容,为全社会科普创作和传播提供参考。

  二、选题导向 

  (一)面向世界科技前沿

  跟踪世界科技发展动向,瞄准科学技术中的前瞻性基础研究,重视原创性科研成果及创新性研究进展,准确解读相关成果及进展,挖掘勇攀高峰、敢为人先的科学家精神,引领公众拓展认知边界,激发公众对科学技术的兴趣。

  (二)面向经济主战场

  科技发展为经济发展提供原动力。关注科技创新产业链、服务国家经济社会发展的科研成果和已经产业化的科技成果,深入展现背后的科学内涵,挖掘科学家将自身科研实践和国家发展相结合的奉献精神与现实情怀,引导公众正确认识科技创新的力量。

  (三)面向国家重大需求

  聚焦国家发展和安全的重大难题、战略性需求,围绕关键核心技术、重大工程与计划、自主创新技术等方面开展创作,科学诠释相关成果及技术,挖掘胸怀祖国、服务人民的科学家精神,回应公众对国家科技发展及战略布局的关切。

  (四)面向人民生命健康

  人民健康是民族昌盛和国家富强的重要标志。深入解读健康中国战略,普及应对重大疾病防控、食品药品安全、人口老龄化等问题的科学知识与方法,融入对生命的尊重和对人民的关怀,挖掘科学家济世安民、造福人类的奉献精神与科学品质,为人民生命健康保驾护航。

  此外,针对公众关注的其他领域及热点事件,及时开展科学解读,诠释科技问题和科技现象,挖掘背后的科学人文价值,融入科学方法和科学精神,提高公众科学素质。

  三、年度重点关注事件和领域 

  (一)2021年度重点关注事件(包括但不限于)

   

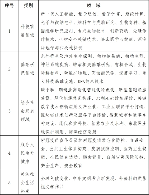
  (二)2021年度重点关注领域(包括但不限于)

   

  四、创作建议 

  请各有关机构重点围绕《指南》,紧扣“见物见人见精神”的创作宗旨,积极创新作品内容与形式,将科学精神和科学家精神融入创作,生产传播紧跟时代潮流、回应公众关切兼具人文关怀的优秀科普作品。同时,密切关注最新科技成果与突发热点事件,及时开展科普创作与传播,加强科普与公众、社会之间的联系。具体创作建议如下。

  (一)解读国家政策类

  语言严谨准确,从科技科普和公众关切角度,通过科学视角来解读乡村振兴、“一带一路”倡议、京津冀协同发展、长江经济带发展、黄河流域生态保护和高质量发展、制造强国、健康中国等国家重大战略,引导公众科学参与社会公共事务。

  (二)解读科技成果类

  语言通俗易懂,表述严谨准确,不夸大、不自贬、不误导;融入科学思维与科学方法,特别是创新思维;注重体现所解决问题的难度和重要性、对国家与学科发展的意义,引导公众正确认识国家科技战略布局,及时了解前沿科学的飞速发展。

  (三)跟踪社会热点类

  语言通俗准确、生动有趣,开篇直入主题;从公众的关切出发,从科学视角看热点事件,以热点为载体普及科学知识,帮助公众形成科学思维能力。从公众的日常生活出发,提出大家熟悉但不了解的问题,进行科学地回答,注重体现生活中处处有科学和科学的趣味。

  (四)宣传科学人物类

  语言富有感染力,内容科学准确;重点挖掘科学家与科学事件所蕴含的新时代科学家精神与科学精神,引导公众特别是青少年感受科学和科学家的风采,让科技工作者成为被尊崇和向往的职业。

  (五)普及应急知识类

  语言直白生动,内容准确详实;结合具体案例,创新表现手法,注重实用性与易懂易记性,增强公众的安全意识以及自救互救知识。