最新教程!山东“场所码”这么用!
发布时间: 2022-04-18
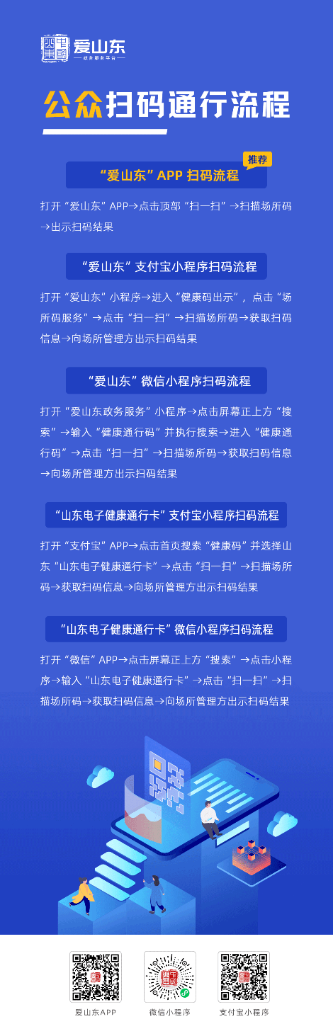
为加强疫情溯源和监测,更好保障广大人民群众的生命安全,保护个人信息,自4月3日起,全省各类重点场所已全面推广应用统一的山东疫情防控“场所码”。目前,“爱山东”政务服务平台已进行最新升级,点击顶部“扫一扫”,即可轻松完成扫码。
更方便!扫一下看一眼便可快速通过
“场所码”与“健康码”数据互通,扫描“场所码”可对出入人员进行自动化登记,同时自动核验“健康码”信息,无需重复出示健康码。扫一下看一眼就可以快速通过。老年人、未成年人等特殊群体,可以由家人或同行人员使用“同行人员”功能代为扫码登记。
更精准!溯源排查时掌握人员流向更高效
“场所码”会记录你去过的任何一个重要公共场所,在需要流调的时候,能够高效、快速掌握人员流向,便于相关部门开展精准追溯排查,避免疫情扩散。
更安全!所有个人信息都进行脱敏加密处理
相比过去的手工信息登记,扫描“场所码”进入场所更精准更安全。“场所码”所产生的所有信息,都由政府依法采集,并进行了脱敏加密处理,任何场所或者个人都获取不到公众信息。
要警惕!要求你手动填写信息的不要信
还有一点要提醒大家注意:目前山东开通了5个官方渠道(爱山东政务服务移动端、“爱山东”微信小程序、“爱山东”支付宝小程序、微信“山东电子健康通行卡”小程序、支付宝“山东电子健康通行卡”小程序),直接扫码即可,不需要填写任何信息。如遇要求你手动填写信息的,千万提高警惕。
为方便大家更好更快地使用“场所码”,“爱山东”政务服务平台进行了最新升级,仅需两步,即可轻松完成扫码。具体操作如下:
打开“爱山东”APP,点击顶部“扫一扫”。
扫描“场所码”,获取扫码信息,即可出示扫码结果。


如果您是场所管理人员(单位管理员、负责人),也可以根据下图提示通过。
“爱山东”申领并打印“场所码”。
此外,“爱山东”APP还提供健康码出示、外省来鲁申报、核酸检测信息查询、国家防疫健康信息码、国务院行程卡查询、疫苗接种查询等各类防疫服务,为有效构筑起精准防疫体系和疫情联防联控提供科学有效的帮助。
【文章来源:大众日报客户端 】

Copyright © 2022 中国科学技术协会 版权所有 | 京ICP备16016202号-20
Copyright © 2022 中国科学技术协会 版权所有 | 京ICP备16016202号-20