广州黄埔21项科技成果获2021年度广东省科学技术奖
发布时间: 2022-04-17
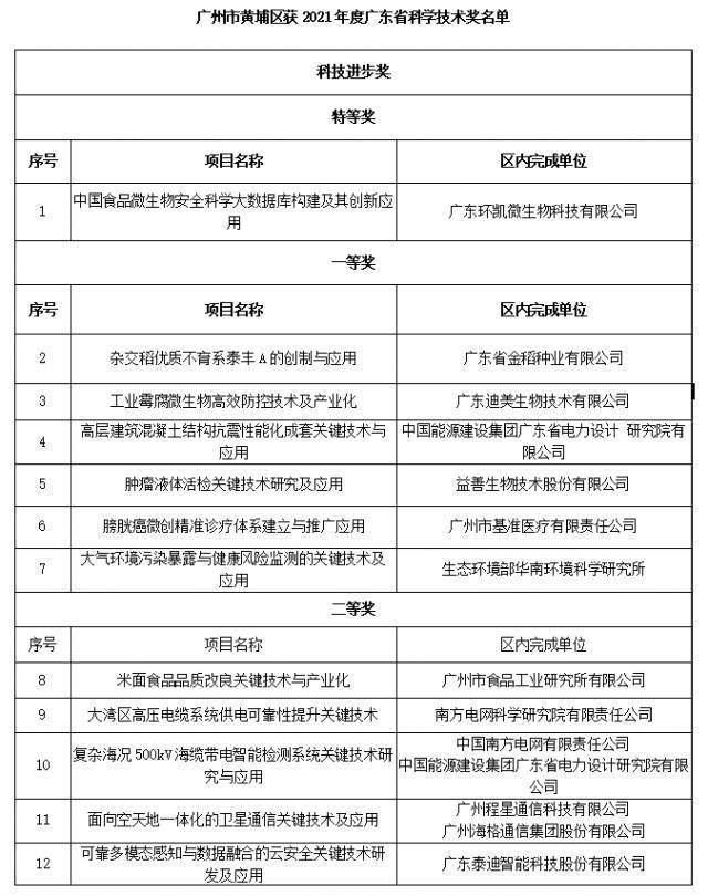
新快报讯 4 月 15 日,广东全省科技创新大会在广州召开,大会表彰了 2021 年度广东省科学技术奖获奖人员和单位。2021 年度广东省科学技术奖共授奖 180 项,广州市黄埔区喜获 21 项奖励,包括科技进步奖 19 项、技术发明奖 2 项。其中,由广东环凯微生物科技有限公司参与完成的"中国食品微生物安全科学大数据库构建及其创新应用"项目荣获科技进步奖特等奖,该奖项全省共 3 项。

据悉,"中国食品微生物安全科学大数据库构建及其创新应用"项目针对我国食品产业中微生物安全防控领域的重大科学问题和关键技术瓶颈,以"大数据"—"菌种基因"—"新靶标"—"控制关键技术"为主线,实现了从科学大数据库构建到产业防控应用的系统性重大原始创新,有效解决了我国食品微生物安全"卡脖子"的重要科技问题,显著提升了防控效率,使微生物污染率下降 90% 以上。该成果全面提升了我国食品产业微生物安全保障水平,并在脱贫攻坚与乡村振兴中发挥了重要作用。
此外,广东省金稻种业有限公司、广东迪美生物技术有限公司、中国能源建设集团广东省电力设计研究院有限公司、益善生物技术股份有限公司、广州市基准医疗有限责任公司、生态环境部华南环境科学研究所 6 家单位完成的项目荣获广东省科技进步奖一等奖,全省共 35 项,黄埔区占 17.1%。广州市食品工业研究所有限公司等 12 家单位完成的项目荣获科技进步奖二等奖,全省共 104 项,黄埔区占 11.5%。
广东省医疗器械质量监督检验所参与完成的"高分子生物活性可控接枝技术及其在血液净化中的应用"荣获技术发明奖一等奖,全省共 5 项,黄埔区占 20%;广州赛特智能科技有限公司参与完成的"院感防控智能医疗机器人关键技术及应用"项目荣获技术发明奖二等奖,全省共 7 项,黄埔区占 14.3%。
科学技术奖获奖数量是反映区域自主创新能力、综合创新实力的关键指标之一。"十四五"期间,黄埔区将深入贯彻创新驱动发展战略,全力推进科技自立自强,发挥创新主体优势,全力打造世界一流高科技园区,努力成为粤港澳大湾区国际科技创新核心枢纽。


【来源:新快报】

Copyright © 2022 中国科学技术协会 版权所有 | 京ICP备16016202号-20
Copyright © 2022 中国科学技术协会 版权所有 | 京ICP备16016202号-20